Suppr超能文献

利用基于转录组的框架 ICELLNET 进行细胞间通讯的剖析。

Dissection of intercellular communication using the transcriptome-based framework ICELLNET.

机构信息

Université de Paris, INSERM U976, Equipe labellisée par la Ligue Nationale contre le Cancer, F-75006 Paris, France.

Institut Curie, 26 rue d'Ulm, Paris, France.

出版信息

Nat Commun. 2021 Feb 17;12(1):1089. doi: 10.1038/s41467-021-21244-x.

Abstract

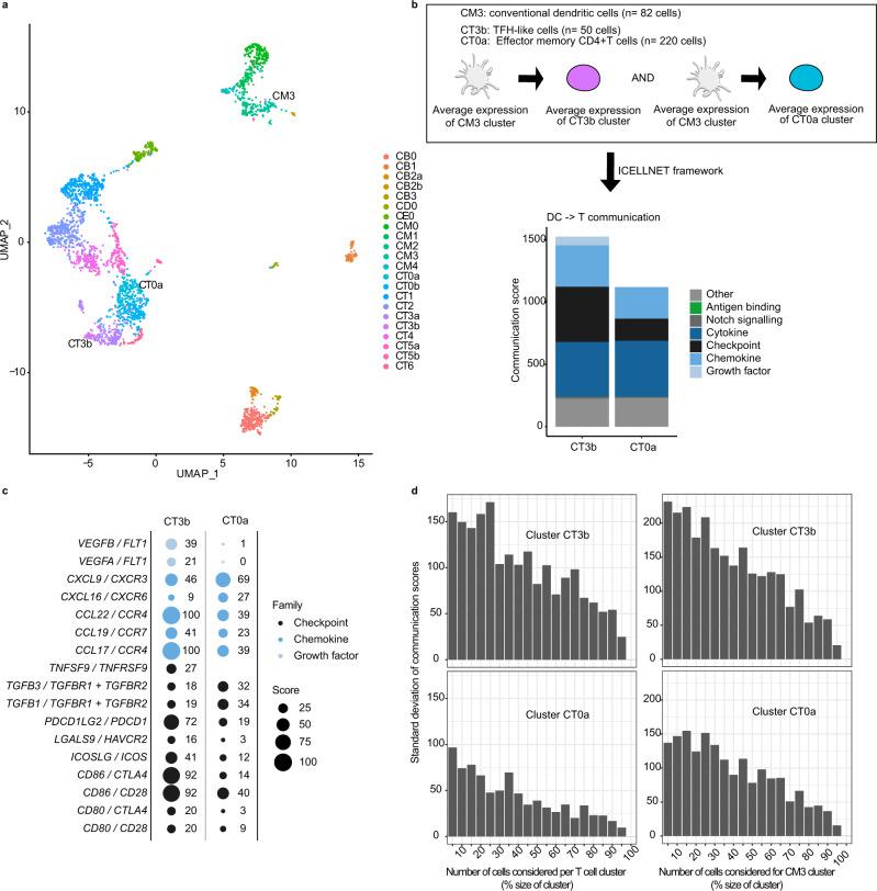
Cell-to-cell communication can be inferred from ligand-receptor expression in cell transcriptomic datasets. However, important challenges remain: global integration of cell-to-cell communication; biological interpretation; and application to individual cell population transcriptomic profiles. We develop ICELLNET, a transcriptomic-based framework integrating: 1) an original expert-curated database of ligand-receptor interactions accounting for multiple subunits expression; 2) quantification of communication scores; 3) the possibility to connect a cell population of interest with 31 reference human cell types; and 4) three visualization modes to facilitate biological interpretation. We apply ICELLNET to three datasets generated through RNA-seq, single-cell RNA-seq, and microarray. ICELLNET reveals autocrine IL-10 control of human dendritic cell communication with up to 12 cell types. Four of them (T cells, keratinocytes, neutrophils, pDC) are further tested and experimentally validated. In summary, ICELLNET is a global, versatile, biologically validated, and easy-to-use framework to dissect cell communication from individual or multiple cell-based transcriptomic profiles.

摘要

细胞间通讯可以从细胞转录组数据集中的配体-受体表达中推断出来。然而,仍然存在重要的挑战:全局整合细胞间通讯;生物学解释;以及应用于单个细胞群体转录组谱。我们开发了 ICELLNET,这是一个基于转录组的框架,集成了:1)一个原始的、经过专家精心策划的配体-受体相互作用数据库,考虑到多个亚基的表达;2)通信分数的量化;3)将感兴趣的细胞群体与 31 种参考人类细胞类型连接的可能性;4)三种可视化模式,以促进生物学解释。我们将 ICELLNET 应用于三个通过 RNA-seq、单细胞 RNA-seq 和微阵列生成的数据集。ICELLNET 揭示了人类树突状细胞中自分泌 IL-10 对多达 12 种细胞类型的通讯的控制作用。其中四个(T 细胞、角质形成细胞、中性粒细胞、pDC)进一步进行了测试和实验验证。总之,ICELLNET 是一个全局的、通用的、经过生物学验证的、易于使用的框架,用于从单个或多个基于细胞的转录组谱中剖析细胞通讯。

https://cdn.ncbi.nlm.nih.gov/pmc/blobs/0ff5/7889941/4a11b6377d17/41467_2021_21244_Fig1_HTML.jpg

文献AI研究员

20分钟写一篇综述,助力文献阅读效率提升50倍。

立即体验

用中文搜PubMed

大模型驱动的PubMed中文搜索引擎

马上搜索

文档翻译

学术文献翻译模型,支持多种主流文档格式。

立即体验