Suppr超能文献

钙调蛋白1(CALM1)促进食管鳞状细胞癌进展并降低其对表皮生长因子受体(EGFR)抑制剂的化疗敏感性。

CALM1 promotes progression and dampens chemosensitivity to EGFR inhibitor in esophageal squamous cell carcinoma.

作者信息

Liu Tao, Han Xiujuan, Zheng Shutao, Liu Qing, Tuerxun Aerziguli, Zhang Qiqi, Yang Lifei, Lu Xiaomei

机构信息

State Key Laboratory of Pathogenesis, Prevention and Treatment of High Incidence Disease in Central Asia, The First Affiliated Hospital of Xinjiang Medical University, Xinjiang Uygur Autonomous Region, Urumqi, PR China.

Department of Clinical Laboratory, The First Affiliated Hospital of Xinjiang Medical University, Xinjiang Uygur Autonomous Region, Urumqi, PR China.

出版信息

Cancer Cell Int. 2021 Feb 18;21(1):121. doi: 10.1186/s12935-021-01801-6.

Abstract

BACKGROUND

Calmodulin1 (CALM1) has been identified as one of the overexpression genes in a variety of cancers and EGFR inhibitor have been widely used in clinical treatment but it is unknown whether CALM1 and epidermal growth factor receptor (EGFR) have a synergistic effect in esophageal squamous cell carcinoma (ESCC). The aim of the present study was to explore the synergistic effects of knock-out CALM1 combined with EGFR inhibitor (Afatinib) and to elucidate the role of CALM1 in sensitizing the resistance to Afatinib in ESCC.

METHOD

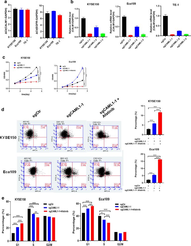
Immunohistochemistry (IHC) and qRT-PCR were used to examine the expression of CALM1 and EGFR in ESCC tissues. Kaplan-Meier survival analysis was used to analyze the clinical and prognostic significance of CALM1 and EGFR expression in ESCC. Furthermore, to evaluate the biological function of CALM1 in ESCC, the latest gene editing technique CRISPR/Cas9(Clustered regularly interspaced short palindromic repeats)was applied to knockout CALM1 in ESCC cell lines KYSE150, Eca109 and TE-1. MTT, flow cytometry, Transwell migration, scratch wound-healing and colony formation assays were performed to assay the combined effect of knock-out CALM1 and EGFR inhibitor on ESCC cell proliferation and migration. In addition, nude mice xenograft model was used to observe the synergistic inhibition of knock-out CALM1 and Afatinib.

RESULTS

Both CALM1 and EGFR were found to be significantly over-expressed in ESCC compared with paired normal control. Over-expressed CALM1 and EGFR were significantly associated with clinical stage, T classification and poor overall prognosis, respectively. In vitro, the combined effect of knock-out CALM1 mediated by the lentivirus and EGFR inhibitor was shown to be capable of inhibiting the proliferation, inducing cell cycle arrest at G1/S stage and increasing apoptosis of KYSE-150 and Eca109 cells; invasion and migration were also suppressed. In vivo, the results of tumor weight and total fluorescence were markedly reduced compared with the sgCtrl-infected group and sgCAML1 group.

CONCLUSION

Our data demonstrated that knock-out of CALM1 could sensitize ESCC cells to EGFR inhibitor, and it may exert oncogenic role via promotion of EMT. Taken together, CALM1 may be a tempting target to overcome Afatinib resistance.

摘要

背景

钙调蛋白1(CALM1)已被确定为多种癌症中的过表达基因之一,表皮生长因子受体(EGFR)抑制剂已广泛应用于临床治疗,但尚不清楚CALM1与表皮生长因子受体(EGFR)在食管鳞状细胞癌(ESCC)中是否具有协同作用。本研究的目的是探讨敲除CALM1联合EGFR抑制剂(阿法替尼)的协同作用,并阐明CALM1在ESCC中对阿法替尼耐药性的致敏作用。

方法

采用免疫组织化学(IHC)和qRT-PCR检测ESCC组织中CALM1和EGFR的表达。采用Kaplan-Meier生存分析评估CALM1和EGFR表达在ESCC中的临床及预后意义。此外,为评估CALM1在ESCC中的生物学功能,应用最新的基因编辑技术CRISPR/Cas9(成簇规律间隔短回文重复序列)在ESCC细胞系KYSE150、Eca109和TE-1中敲除CALM1。进行MTT、流式细胞术、Transwell迁移、划痕伤口愈合和集落形成试验,以检测敲除CALM1和EGFR抑制剂对ESCC细胞增殖和迁移的联合作用。此外,利用裸鼠异种移植模型观察敲除CALM1和阿法替尼的协同抑制作用一。

结果

与配对的正常对照相比,ESCC中CALM1和EGFR均显著过表达。过表达的CALM1和EGFR分别与临床分期、T分级和总体预后不良显著相关。在体外,慢病毒介导的敲除CALM1与EGFR抑制剂的联合作用能够抑制KYSE-150和Eca109细胞的增殖,诱导细胞周期停滞于G1/S期并增加细胞凋亡;侵袭和迁移也受到抑制。在体内,与sgCtrl感染组和sgCAML1组相比,肿瘤重量和总荧光结果明显降低。

结论

我们的数据表明,敲除CALM1可使ESCC细胞对EGFR抑制剂敏感,并且它可能通过促进上皮-间质转化发挥致癌作用。综上所述,CALM1可能是克服阿法替尼耐药性的一个有吸引力的靶点。

https://cdn.ncbi.nlm.nih.gov/pmc/blobs/43a8/7890995/0bf757816165/12935_2021_1801_Fig1_HTML.jpg

文献AI研究员

20分钟写一篇综述,助力文献阅读效率提升50倍。

立即体验

用中文搜PubMed

大模型驱动的PubMed中文搜索引擎

马上搜索

文档翻译

学术文献翻译模型,支持多种主流文档格式。

立即体验