Suppr超能文献

具有抗病毒活性的 SARS-CoV-2 M 抑制剂在转基因小鼠模型中。

SARS-CoV-2 M inhibitors with antiviral activity in a transgenic mouse model.

机构信息

State Key Laboratory of Biotherapy, West China Hospital, Sichuan University, Chengdu, Sichuan 610041, China.

Key Laboratory of Animal Models and Human Disease Mechanisms of the Chinese Academy of Sciences, Kunming Institute of Zoology, Chinese Academy of Sciences, Kunming, Yunnan 650223, China.

出版信息

Science. 2021 Mar 26;371(6536):1374-1378. doi: 10.1126/science.abf1611. Epub 2021 Feb 18.

Abstract

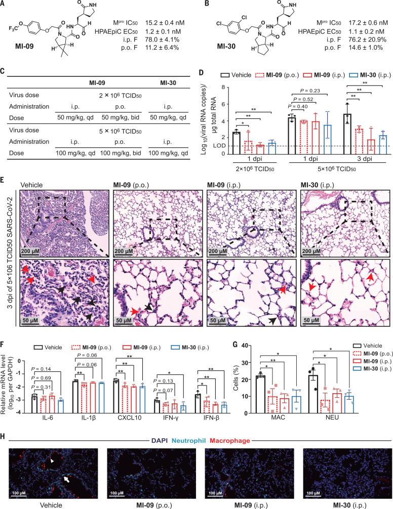
The COVID-19 pandemic caused by severe acute respiratory syndrome coronavirus 2 (SARS-CoV-2) continually poses serious threats to global public health. The main protease (M) of SARS-CoV-2 plays a central role in viral replication. We designed and synthesized 32 new bicycloproline-containing M inhibitors derived from either boceprevir or telaprevir, both of which are approved antivirals. All compounds inhibited SARS-CoV-2 M activity in vitro, with 50% inhibitory concentration values ranging from 7.6 to 748.5 nM. The cocrystal structure of M in complex with MI-23, one of the most potent compounds, revealed its interaction mode. Two compounds (MI-09 and MI-30) showed excellent antiviral activity in cell-based assays. In a transgenic mouse model of SARS-CoV-2 infection, oral or intraperitoneal treatment with MI-09 or MI-30 significantly reduced lung viral loads and lung lesions. Both also displayed good pharmacokinetic properties and safety in rats.

摘要

由严重急性呼吸系统综合征冠状病毒 2(SARS-CoV-2)引起的 COVID-19 大流行持续对全球公共卫生构成严重威胁。SARS-CoV-2 的主要蛋白酶(M)在病毒复制中起着核心作用。我们设计并合成了 32 种新的含双环脯氨酸的 M 抑制剂,这些抑制剂源自已获批准的抗病毒药物波西普韦或替拉瑞韦。所有化合物均在体外抑制 SARS-CoV-2 M 活性,半数抑制浓度值范围为 7.6 至 748.5 nM。M 与 MI-23(最有效化合物之一)形成的复合物的共晶结构揭示了其相互作用模式。两种化合物(MI-09 和 MI-30)在基于细胞的测定中表现出优异的抗病毒活性。在 SARS-CoV-2 感染的转基因小鼠模型中,口服或腹腔内给予 MI-09 或 MI-30 可显著降低肺部病毒载量和肺部病变。这两种化合物在大鼠中也表现出良好的药代动力学特性和安全性。

https://cdn.ncbi.nlm.nih.gov/pmc/blobs/2b2a/8099175/e43206ceeb1c/371_1374_F1.jpg

文献AI研究员

20分钟写一篇综述,助力文献阅读效率提升50倍。

立即体验

用中文搜PubMed

大模型驱动的PubMed中文搜索引擎

马上搜索

文档翻译

学术文献翻译模型,支持多种主流文档格式。

立即体验