Suppr超能文献

评估血管紧张素转化酶 2 介导的 SARS-CoV-2 在物种间的进入。

Evaluating angiotensin-converting enzyme 2-mediated SARS-CoV-2 entry across species.

机构信息

State Key Laboratory of Veterinary Biotechnology, Harbin Veterinary Research Institute of Chinese Academy of Agricultural Sciences, Harbin, China.

State Key Laboratory of Respiratory Disease, Guangzhou Institute of Respiratory Disease, the First Affiliated Hospital of Guangzhou Medical University, Guangzhou, Guangdong, China.

出版信息

J Biol Chem. 2021 Jan-Jun;296:100435. doi: 10.1016/j.jbc.2021.100435. Epub 2021 Feb 19.

Abstract

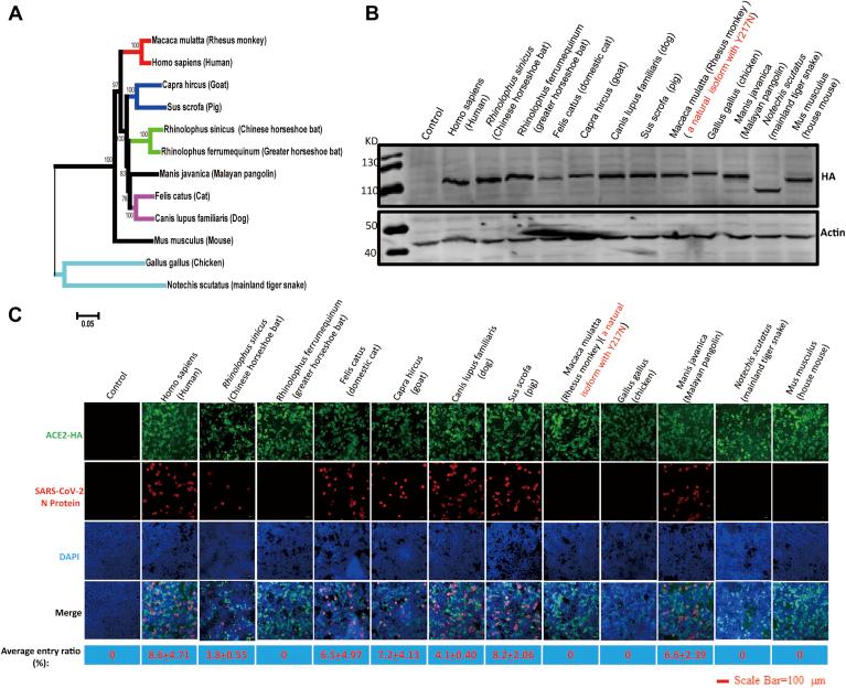
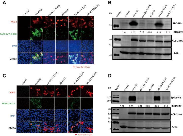
The severe acute respiratory syndrome coronavirus 2 (SARS-CoV-2) pandemic represents a global threat, and the interaction between the virus and angiotensin-converting enzyme 2 (ACE2), the primary entry receptor for SARS-CoV-2, is a key determinant of the range of hosts that can be infected by the virus. However, the mechanisms underpinning ACE2-mediated viral entry across species remains unclear. Using infection assay, we evaluated SARS-CoV-2 entry mediated by ACE2 of 11 different animal species. We discovered that ACE2 of Rhinolophus sinicus (Chinese rufous horseshoe bat), Felis catus (domestic cat), Canis lupus familiaris (dog), Sus scrofa (wild pig), Capra hircus (goat), and Manis javanica (Malayan pangolin) facilitated SARS-CoV-2 entry into nonsusceptible cells. Moreover, ACE2 of the pangolin also mediated SARS-CoV-2 entry, adding credence to the hypothesis that SARS-CoV-2 may have originated from pangolins. However, the ACE2 proteins of Rhinolophus ferrumequinum (greater horseshoe bat), Gallus gallus (red junglefowl), Notechis scutatus (mainland tiger snake), or Mus musculus (house mouse) did not facilitate SARS-CoV-2 entry. In addition, a natural isoform of the ACE2 protein of Macaca mulatta (rhesus monkey) with the Y217N mutation was resistant to SARS-CoV-2 infection, highlighting the possible impact of this ACE2 mutation on SARS-CoV-2 studies in rhesus monkeys. We further demonstrated that the Y217 residue of ACE2 is a critical determinant for the ability of ACE2 to mediate SARS-CoV-2 entry. Overall, these results clarify that SARS-CoV-2 can use the ACE2 receptors of multiple animal species and show that tracking the natural reservoirs and intermediate hosts of SARS-CoV-2 is complex.

摘要

严重急性呼吸综合征冠状病毒 2(SARS-CoV-2)大流行是全球性威胁,病毒与血管紧张素转换酶 2(ACE2)之间的相互作用是决定病毒可感染宿主范围的关键决定因素,ACE2 是 SARS-CoV-2 的主要进入受体。然而,跨物种的 ACE2 介导病毒进入的机制仍不清楚。我们使用感染测定法评估了 11 种不同动物物种的 ACE2 介导的 SARS-CoV-2 进入。我们发现,Rhinolophus sinicus(中华菊头蝠)、Felis catus(家猫)、Canis lupus familiaris(狗)、Sus scrofa(野猪)、Capra hircus(山羊)和 Manis javanica(马来穿山甲)的 ACE2 促进了 SARS-CoV-2 进入非易感细胞。此外,穿山甲的 ACE2 也介导了 SARS-CoV-2 的进入,这进一步支持了 SARS-CoV-2 可能起源于穿山甲的假说。然而,Rhinolophus ferrumequinum(大蹄蝠)、Gallus gallus(红原鸡)、Notechis scutatus(大陆虎蛇)或 Mus musculus(小家鼠)的 ACE2 蛋白则不能促进 SARS-CoV-2 的进入。此外,带有 Y217N 突变的 Macaca mulatta(恒河猴)的 ACE2 蛋白的天然同工型对 SARS-CoV-2 感染具有抗性,这突出了 ACE2 突变对恒河猴中 SARS-CoV-2 研究的可能影响。我们进一步证明,ACE2 的 Y217 残基是 ACE2 介导 SARS-CoV-2 进入的关键决定因素。总的来说,这些结果阐明了 SARS-CoV-2 可以使用多种动物物种的 ACE2 受体,并且表明追踪 SARS-CoV-2 的自然宿主和中间宿主是复杂的。

https://cdn.ncbi.nlm.nih.gov/pmc/blobs/9261/8010700/6cfa6c79c01e/gr1.jpg

文献AI研究员

20分钟写一篇综述,助力文献阅读效率提升50倍。

立即体验

用中文搜PubMed

大模型驱动的PubMed中文搜索引擎

马上搜索

文档翻译

学术文献翻译模型,支持多种主流文档格式。

立即体验