Suppr超能文献

MLKL 在小鼠和人类酒精相关性和非酒精相关性脂肪性肝病中的差异作用。

Differential role of MLKL in alcohol-associated and non-alcohol-associated fatty liver diseases in mice and humans.

机构信息

Northern Ohio Alcohol Center, Department of Inflammation and Immunity, Cleveland Clinic, Cleveland, Ohio, USA.

Department of Gastroenterological Surgery, Kumamoto University Hospital, Kumamoto, Japan.

出版信息

JCI Insight. 2021 Feb 22;6(4):140180. doi: 10.1172/jci.insight.140180.

Abstract

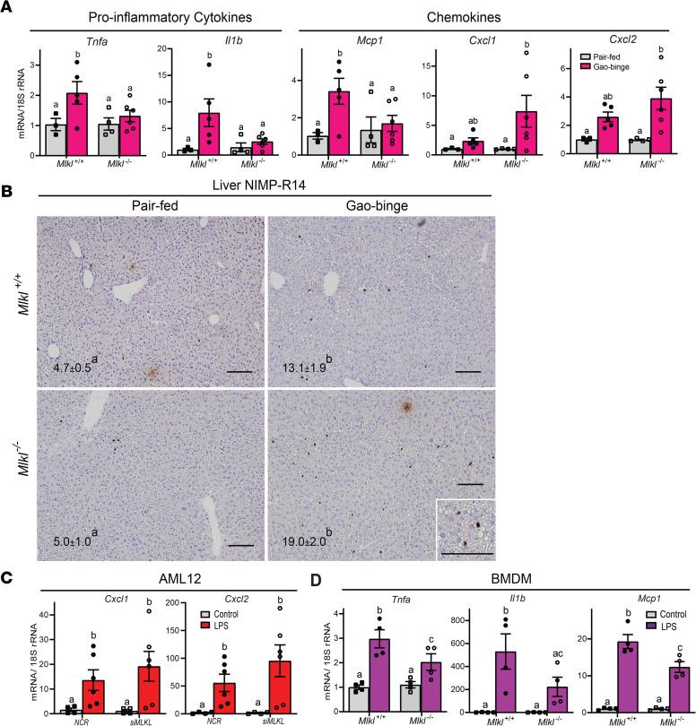
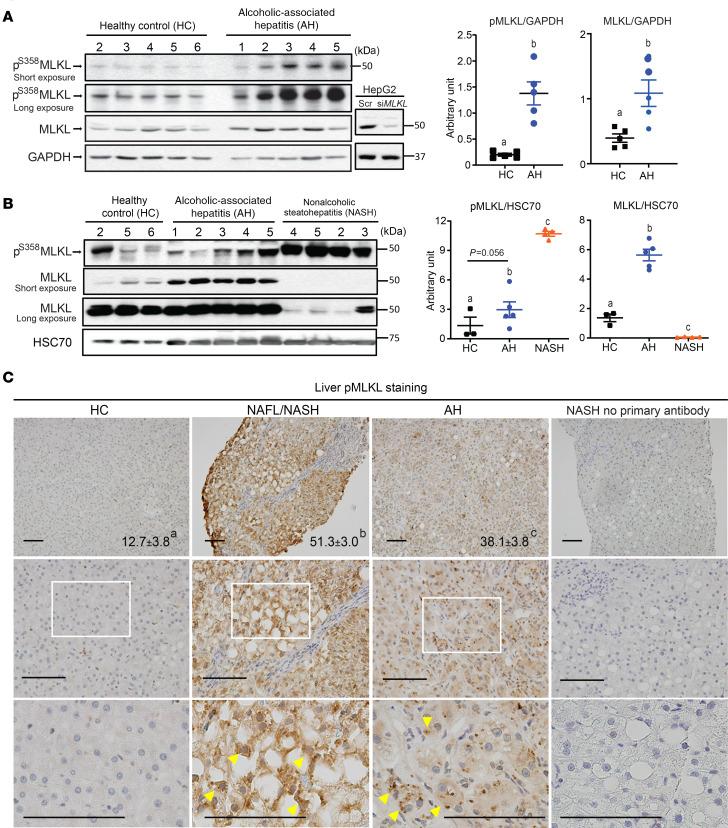
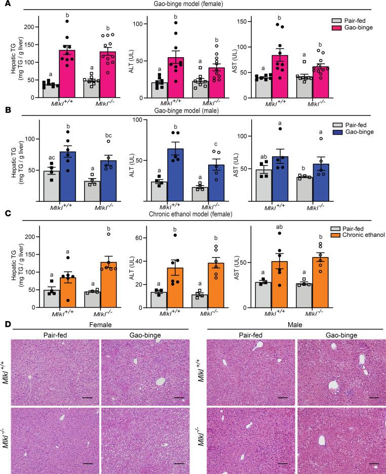
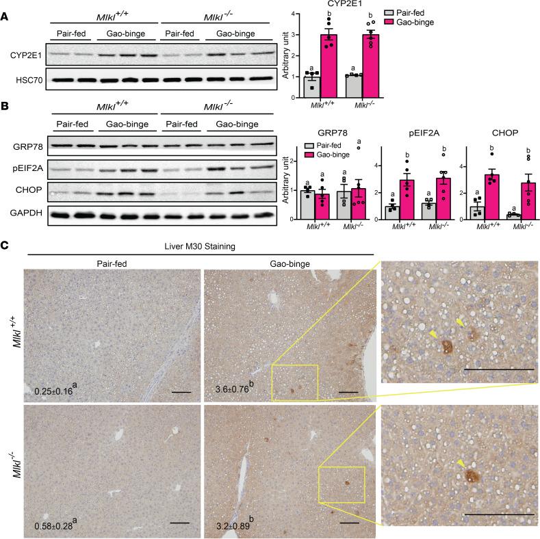
Hepatocellular death contributes to progression of alcohol-associated (ALD-associated) and non-alcohol-associated (NAFL/NASH) liver diseases. However, receptor-interaction protein kinase 3 (RIP3), an intermediate in necroptotic cell death, contributes to injury in murine models of ALD but not NAFL/NASH. We show here that a differential role for mixed-lineage kinase domain-like protein (MLKL), the downstream effector of RIP3, in murine models of ALD versus NAFL/NASH and that RIP1-RIP3-MLKL can be used as biomarkers to distinguish alcohol-associated hepatitis (AH) from NASH. Phospho-MLKL was higher in livers of patients with NASH compared with AH or healthy controls (HCs). MLKL expression, phosphorylation, oligomerization, and translocation to plasma membrane were induced in WT mice fed diets high in fat, fructose, and cholesterol but not in response to Gao-binge (acute on chronic) ethanol exposure. Mlkl-/- mice were not protected from ethanol-induced hepatocellular injury, which was associated with increased expression of chemokines and neutrophil recruitment. Circulating concentrations of RIP1 and RIP3, but not MLKL, distinguished patients with AH from HCs or patients with NASH. Taken together, these data indicate that MLKL is differentially activated in ALD/AH compared with NAFL/NASH in both murine models and patients. Furthermore, plasma RIP1 and RIP3 may be promising biomarkers for distinguishing AH and NASH.

摘要

肝细胞死亡导致酒精相关(ALD 相关)和非酒精相关(NAFL/NASH)肝病的进展。然而,受体相互作用蛋白激酶 3(RIP3)是坏死性细胞死亡的中间产物,它在 ALD 的小鼠模型中导致损伤,但在 NAFL/NASH 中则没有。我们在这里表明,混合谱系激酶结构域样蛋白(MLKL)在 ALD 与 NAFL/NASH 小鼠模型中的作用不同,并且 RIP1-RIP3-MLKL 可以用作生物标志物来区分酒精相关肝炎(AH)与 NASH。与 AH 或健康对照组(HC)相比,NASH 患者的肝脏中磷酸化 MLKL 水平更高。在高脂肪、果糖和胆固醇饮食喂养的 WT 小鼠中诱导 MLKL 表达、磷酸化、寡聚化和向质膜易位,但对 Gao-binge(慢性急性)乙醇暴露无反应。Mlkl-/-小鼠不能免受乙醇诱导的肝细胞损伤的保护,这与趋化因子表达增加和中性粒细胞募集有关。循环中 RIP1 和 RIP3 的浓度,而不是 MLKL,可将 AH 患者与 HCs 或 NASH 患者区分开来。综上所述,这些数据表明,在小鼠模型和患者中,与 NAFL/NASH 相比,MLKL 在 ALD/AH 中被不同地激活。此外,血浆 RIP1 和 RIP3 可能是区分 AH 和 NASH 的有前途的生物标志物。

https://cdn.ncbi.nlm.nih.gov/pmc/blobs/26e3/7934930/6ef25fdeab0f/jciinsight-6-140180-g256.jpg

文献AI研究员

20分钟写一篇综述,助力文献阅读效率提升50倍。

立即体验

用中文搜PubMed

大模型驱动的PubMed中文搜索引擎

马上搜索

文档翻译

学术文献翻译模型,支持多种主流文档格式。

立即体验