Suppr超能文献

效应记忆 CD8+T 细胞应答引发老年人戊型肝炎病毒基因型 3 的发病机制。

Effector memory CD8 T cell response elicits Hepatitis E Virus genotype 3 pathogenesis in the elderly.

机构信息

Infinity-Université Toulouse, CNRS, Inserm, Toulouse, France.

Laboratoire de Virologie, Centre National de référence HEV, Institut Fédératif de Biologie, CHU Toulouse, Toulouse, France.

出版信息

PLoS Pathog. 2021 Feb 22;17(2):e1009367. doi: 10.1371/journal.ppat.1009367. eCollection 2021 Feb.

Abstract

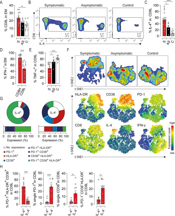
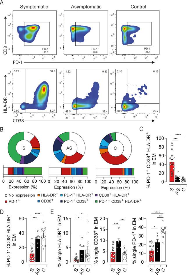
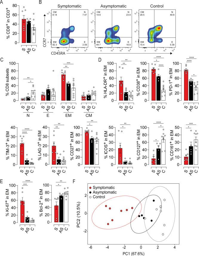
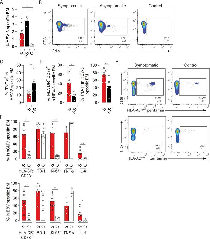
Genotype 3 Hepatitis E virus (HEV-3) is an emerging threat for aging population. More than one third of older infected patients develops clinical symptoms with severe liver damage, while others remain asymptomatic. The origin of this discrepancy is still elusive although HEV-3 pathogenesis appears to be immune-mediated. Therefore, we investigated the role of CD8 T cells in the outcome of the infection in immunocompetent elderly subjects. We enrolled twenty two HEV-3-infected patients displaying similar viral determinants and fifteen healthy donors. Among the infected group, sixteen patients experienced clinical symptoms related to liver disease while six remained asymptomatic. Here we report that symptomatic infection is characterized by an expansion of highly activated effector memory CD8 T (EM) cells, regardless of antigen specificity. This robust activation is associated with key features of early T cell exhaustion including a loss in polyfunctional type-1 cytokine production and partial commitment to type-2 cells. In addition, we show that bystander activation of EM cells seems to be dependent on the inflammatory cytokines IL-15 and IL-18, and is supported by an upregulation of the activating receptor NKG2D and an exuberant expression of T-Bet and T-Bet-regulated genes including granzyme B and CXCR3. We also show that the inflammatory chemokines CXCL9-10 are increased in symptomatic patients thereby fostering the recruitment of highly cytotoxic EM cells into the liver in a CXCR3-dependent manner. Finally, we find that the EM-biased immune response returns to homeostasis following viral clearance and disease resolution, further linking the EM cells response to viral burden. Conversely, asymptomatic patients are endowed with low-to-moderate EM cell response. In summary, our findings define immune correlates that contribute to HEV-3 pathogenesis and emphasize the central role of EM cells in governing the outcome of the infection.

摘要

基因型 3 型戊型肝炎病毒(HEV-3)是老龄化人口的新兴威胁。超过三分之一的老年感染患者会出现严重肝损伤的临床症状,而其他患者则无症状。尽管 HEV-3 的发病机制似乎是免疫介导的,但这种差异的起源仍然难以捉摸。因此,我们研究了 CD8 T 细胞在免疫功能正常的老年患者感染结局中的作用。我们纳入了 22 名显示相似病毒决定因素的 HEV-3 感染患者和 15 名健康供体。在感染组中,16 名患者出现与肝病相关的临床症状,而 6 名患者无症状。在这里,我们报告称,有症状感染的特征是高度活化的效应记忆 CD8 T(EM)细胞的扩增,无论抗原特异性如何。这种强烈的活化与早期 T 细胞耗竭的关键特征相关,包括 1 型细胞因子产生的多功能性丧失和向 2 型细胞的部分承诺。此外,我们还表明,EM 细胞的旁观者活化似乎依赖于炎症细胞因子 IL-15 和 IL-18,并且由激活受体 NKG2D 的上调以及 T-Bet 和 T-Bet 调节基因(包括颗粒酶 B 和 CXCR3)的过度表达得到支持。我们还表明,在有症状的患者中,炎症趋化因子 CXCL9-10 增加,从而以 CXCR3 依赖的方式将高度细胞毒性的 EM 细胞募集到肝脏中。最后,我们发现,在病毒清除和疾病缓解后,EM 偏向的免疫反应恢复到平衡状态,这进一步将 EM 细胞反应与病毒载量联系起来。相反,无症状患者的 EM 细胞反应较低至中等。总之,我们的研究结果定义了有助于 HEV-3 发病机制的免疫相关性,并强调了 EM 细胞在控制感染结局中的核心作用。

https://cdn.ncbi.nlm.nih.gov/pmc/blobs/cad2/7932504/3454c48f19ad/ppat.1009367.g001.jpg

文献AI研究员

20分钟写一篇综述,助力文献阅读效率提升50倍。

立即体验

用中文搜PubMed

大模型驱动的PubMed中文搜索引擎

马上搜索

文档翻译

学术文献翻译模型,支持多种主流文档格式。

立即体验