Suppr超能文献

文摘血凝素疫苗诱导针对猪 H3 流感病毒的广泛交叉反应性免疫。

Epigraph hemagglutinin vaccine induces broad cross-reactive immunity against swine H3 influenza virus.

机构信息

School of Biological Sciences, Nebraska Center for Virology, University of Nebraska, Lincoln, NE, USA.

St. Jude Children's Research Hospital, Memphis, TN, USA.

出版信息

Nat Commun. 2021 Feb 22;12(1):1203. doi: 10.1038/s41467-021-21508-6.

Abstract

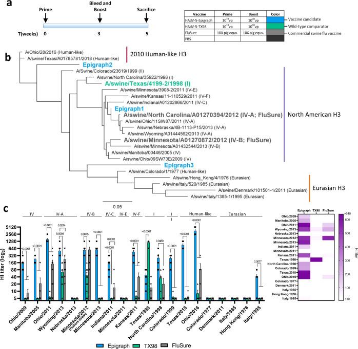
Influenza A virus infection in swine impacts the agricultural industry in addition to its zoonotic potential. Here, we utilize epigraph, a computational algorithm, to design a universal swine H3 influenza vaccine. The epigraph hemagglutinin proteins are delivered using an Adenovirus type 5 vector and are compared to a wild type hemagglutinin and the commercial inactivated vaccine, FluSure. In mice, epigraph vaccination leads to significant cross-reactive antibody and T-cell responses against a diverse panel of swH3 isolates. Epigraph vaccination also reduces weight loss and lung viral titers in mice after challenge with three divergent swH3 viruses. Vaccination studies in swine, the target species for this vaccine, show stronger levels of cross-reactive antibodies and T-cell responses after immunization with the epigraph vaccine compared to the wild type and FluSure vaccines. In both murine and swine models, epigraph vaccination shows superior cross-reactive immunity that should be further investigated as a universal swH3 vaccine.

摘要

甲型流感病毒感染猪不仅具有人畜共患潜力,还会对农业产业造成影响。在这里,我们利用 Epigraph 一种计算算法来设计通用的猪 H3 流感疫苗。Epigraph 血凝素蛋白使用腺病毒 5 型载体递送,并与野生型血凝素和商业灭活疫苗 FluSure 进行比较。在小鼠中,Epigraph 疫苗接种会导致针对多种 swH3 分离株的显著交叉反应性抗体和 T 细胞反应。Epigraph 疫苗接种还可降低感染三种不同 swH3 病毒后小鼠的体重减轻和肺部病毒滴度。在该疫苗的目标物种猪中进行的疫苗接种研究表明,与野生型和 FluSure 疫苗相比,Epigraph 疫苗接种后产生的交叉反应性抗体和 T 细胞反应水平更强。在小鼠和猪模型中,Epigraph 疫苗接种显示出优越的交叉反应性免疫,应作为通用的 swH3 疫苗进一步研究。

https://cdn.ncbi.nlm.nih.gov/pmc/blobs/e882/7900167/f30fb5b5e2e5/41467_2021_21508_Fig1_HTML.jpg

文献AI研究员

20分钟写一篇综述,助力文献阅读效率提升50倍。

立即体验

用中文搜PubMed

大模型驱动的PubMed中文搜索引擎

马上搜索

文档翻译

学术文献翻译模型,支持多种主流文档格式。

立即体验