Suppr超能文献

通过光转化基于分离来解析转移疾病中的表型转变。

Dissecting phenotypic transitions in metastatic disease via photoconversion-based isolation.

机构信息

Department of Medicine, University of Pennsylvania, Philadelphia, PA, United States.

Department of Cell and Developmental Biology, University of Pennsylvania, Philadelphia, PA, United States.

出版信息

Elife. 2021 Feb 23;10:e63270. doi: 10.7554/eLife.63270.

Abstract

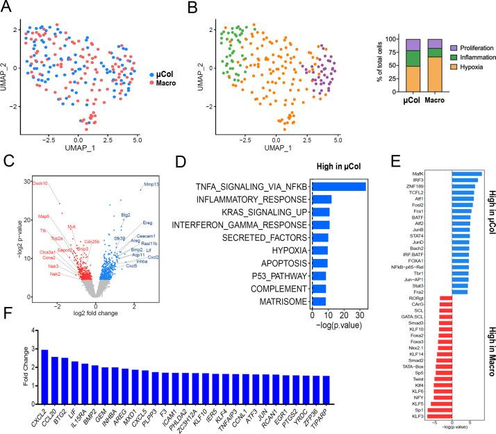
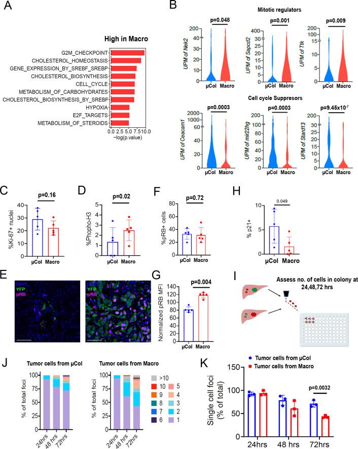
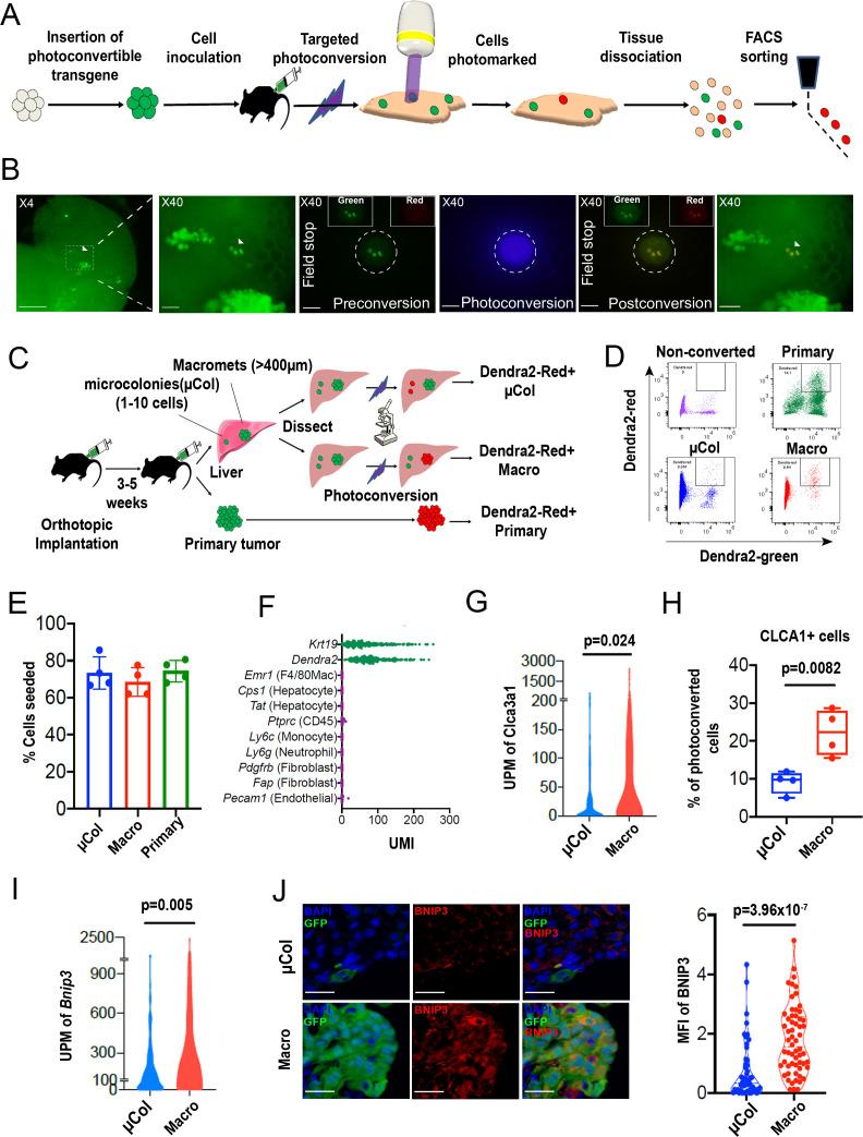
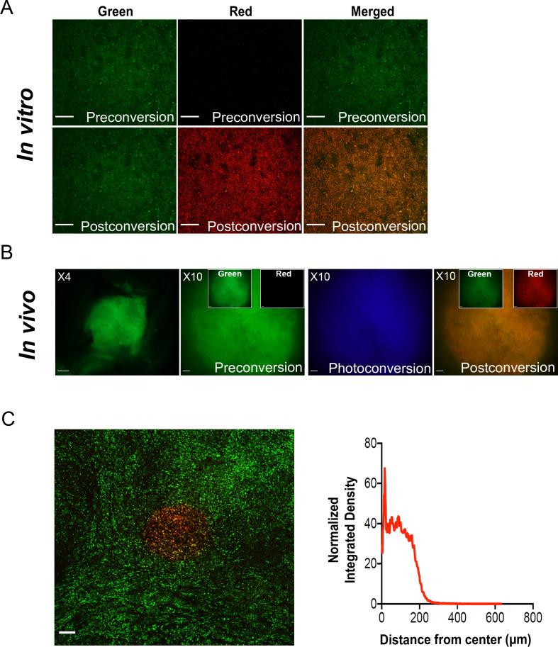
Cancer patients often harbor occult metastases, a potential source of relapse that is targetable only through systemic therapy. Studies of this occult fraction have been limited by a lack of tools with which to isolate discrete cells on spatial grounds. We developed PIC-IT, a photoconversion-based isolation technique allowing efficient recovery of cell clusters of any size - including single-metastatic cells - which are largely inaccessible otherwise. In a murine pancreatic cancer model, transcriptional profiling of spontaneously arising microcolonies revealed phenotypic heterogeneity, functionally reduced propensity to proliferate and enrichment for an inflammatory-response phenotype associated with NF-κB/AP-1 signaling. Pharmacological inhibition of NF-κB depleted microcolonies but had no effect on macrometastases, suggesting microcolonies are particularly dependent on this pathway. PIC-IT thus enables systematic investigation of metastatic heterogeneity. Moreover, the technique can be applied to other biological systems in which isolation and characterization of spatially distinct cell populations is not currently feasible.

摘要

癌症患者常存在隐匿性转移,这是复发的潜在根源,只能通过全身治疗来靶向治疗。由于缺乏能够基于空间理由分离离散细胞的工具,对隐匿性转移灶的研究受到限制。我们开发了 PIC-IT,这是一种基于光转化的分离技术,可高效回收任何大小的细胞簇,包括单转移细胞,否则这些细胞簇很难获得。在小鼠胰腺癌模型中,对自发出现的微集落的转录谱分析显示出表型异质性,增殖能力降低,且富含与 NF-κB/AP-1 信号转导相关的炎症反应表型。NF-κB 的药理学抑制耗尽了微集落,但对巨转移灶没有影响,这表明微集落特别依赖于该途径。因此,PIC-IT 能够系统地研究转移的异质性。此外,该技术可应用于其他生物学系统,在这些系统中,目前无法实现空间上不同细胞群体的分离和鉴定。

https://cdn.ncbi.nlm.nih.gov/pmc/blobs/2867/7929558/7b7823cfd3c0/elife-63270-fig1.jpg

文献AI研究员

20分钟写一篇综述,助力文献阅读效率提升50倍。

立即体验

用中文搜PubMed

大模型驱动的PubMed中文搜索引擎

马上搜索

文档翻译

学术文献翻译模型,支持多种主流文档格式。

立即体验