Suppr超能文献

腺病毒载体通用流感病毒疫苗对小鼠肺部病理生理学的影响。

Effect of an Adenovirus-Vectored Universal Influenza Virus Vaccine on Pulmonary Pathophysiology in a Mouse Model.

机构信息

W. Harry Feinstone Department of Molecular Microbiology and Immunology, The Johns Hopkins Bloomberg School of Public Health, Baltimore, Maryland, USA.

Department of Environmental Health and Engineering, The Johns Hopkins Bloomberg School of Public Health, Baltimore, Maryland, USA.

出版信息

J Virol. 2021 Apr 12;95(9). doi: 10.1128/JVI.02359-20.

Abstract

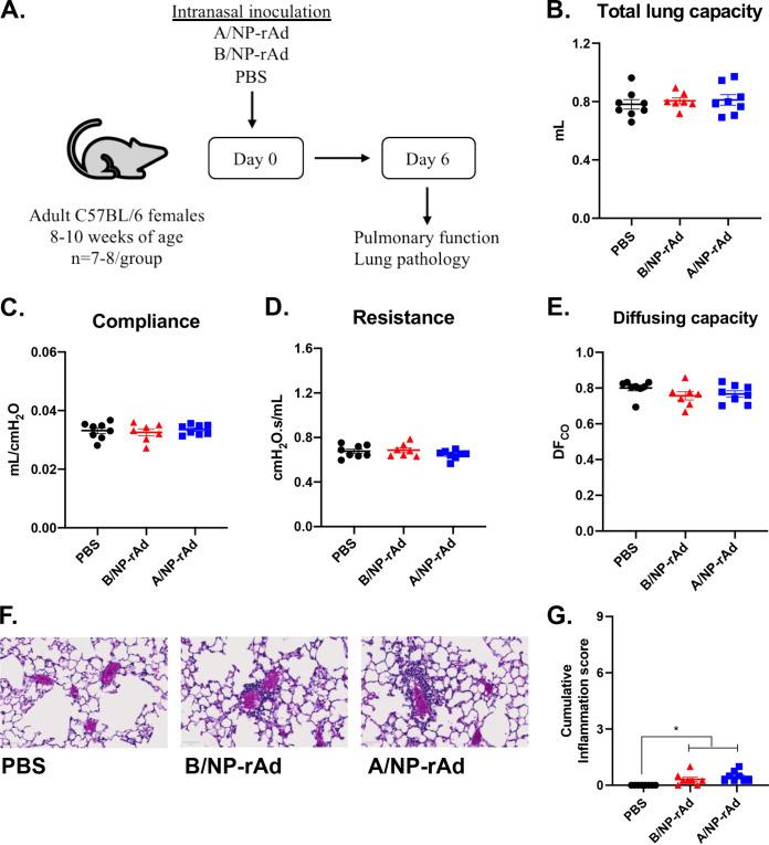
Current influenza vaccines, live attenuated or inactivated, do not protect against antigenically novel influenza A viruses (IAVs) of pandemic potential, which has driven interest in the development of universal influenza vaccines. Universal influenza vaccine candidates targeting highly conserved antigens of IAV nucleoprotein (NP) are promising as vaccines that induce T cell immunity, but concerns have been raised about the safety of inducing robust CD8 T cell responses in the lungs. Using a mouse model, we systematically evaluated effects of recombinant adenovirus vectors (rAd) expressing IAV NP (A/NP-rAd) or influenza B virus (IBV) NP (B/NP-rAd) on pulmonary inflammation and function after vaccination and following live IAV challenge. After A/NP-rAd or B/NP-rAd vaccination, female mice exhibited robust systemic and pulmonary vaccine-specific B cell and T cell responses and experienced no morbidity (e.g., body mass loss). Both pulmonary function testing and lung histopathology scoring revealed minimal adverse effects of intranasal rAd vaccination compared with unvaccinated mice. After IAV challenge, A/NP-rAd-vaccinated mice experienced significantly less morbidity, had lower pulmonary virus titers, and developed less pulmonary inflammation than unvaccinated or B/NP-rAd-vaccinated mice. Based on analysis of pulmonary physiology using detailed testing not previously applied to the question of T cell damage, mice protected by vaccination also had better lung function than controls. Results provide evidence that, in this model, adenoviral universal influenza vaccine does not damage pulmonary tissue. In addition, adaptive immunity, in particular, T cell immunity in the lungs, does not cause damage when restimulated but instead mitigates pulmonary damage following IAV infection. Respiratory viruses can emerge and spread rapidly before vaccines are available. It would be a tremendous advance to use vaccines that protect against whole categories of viruses, such as universal influenza vaccines, without the need to predict which virus will emerge. The nucleoprotein (NP) of influenza virus provides a target conserved among strains and is a dominant T cell target. In animals, vaccination to NP generates powerful T cell immunity and long-lasting protection against diverse influenza strains. Concerns have been raised, but not evaluated experimentally, that potent local T cell responses might damage the lungs. We analyzed lung function in detail in the setting of such a vaccination. Despite CD8 T cell responses in the lungs, lungs were not damaged and functioned normally after vaccination alone and were protected upon subsequent infection. This precedent provides important support for vaccines based on T cell-mediated protection, currently being considered for both influenza and SARS-CoV-2 vaccines.

摘要

目前的流感疫苗,无论是减毒活疫苗还是灭活疫苗,都不能预防具有大流行潜力的新型抗原流感病毒(IAV),这促使人们对通用流感疫苗的开发产生了兴趣。以 IAV 核蛋白(NP)高度保守抗原为靶点的通用流感疫苗候选物作为诱导 T 细胞免疫的疫苗很有前景,但人们对在肺部诱导强烈的 CD8 T 细胞反应的安全性提出了担忧。我们使用小鼠模型系统地评估了表达 IAV NP(A/NP-rAd)或流感 B 病毒(IBV)NP(B/NP-rAd)的重组腺病毒载体(rAd)对疫苗接种后和活 IAV 攻击后的肺部炎症和功能的影响。在 A/NP-rAd 或 B/NP-rAd 接种疫苗后,雌性小鼠表现出强烈的全身和肺部疫苗特异性 B 细胞和 T 细胞反应,并且没有发病(例如,体重减轻)。与未接种疫苗的小鼠相比,肺部功能测试和肺组织病理学评分均显示鼻内 rAd 疫苗接种的副作用最小。在 IAV 攻击后,与未接种疫苗或 B/NP-rAd 接种疫苗的小鼠相比,A/NP-rAd 接种疫苗的小鼠发病明显减少,肺部病毒滴度较低,肺部炎症较少。通过使用之前未应用于 T 细胞损伤问题的详细测试分析肺部生理学,接种疫苗的小鼠的肺功能也明显优于对照组。结果表明,在该模型中,腺病毒通用流感疫苗不会损害肺部组织。此外,适应性免疫,特别是肺部的 T 细胞免疫,在再次受到刺激时不会造成损伤,反而可以减轻 IAV 感染后的肺部损伤。呼吸道病毒在疫苗可用之前可以迅速出现和传播。使用可以预防整个类别的病毒的疫苗(例如通用流感疫苗)将是一个巨大的进步,而无需预测哪种病毒会出现。流感病毒的核蛋白(NP)在株间提供保守靶标,是主要的 T 细胞靶标。在动物中,针对 NP 的疫苗接种可产生强大的 T 细胞免疫,并对多种流感株提供长期保护。人们提出了担忧,但尚未通过实验进行评估,即强烈的局部 T 细胞反应可能会损害肺部。我们在这种疫苗接种的背景下详细分析了肺功能。尽管肺部存在 CD8 T 细胞反应,但单独接种疫苗后肺部并未受损且功能正常,随后感染时也得到了保护。这一先例为基于 T 细胞介导的保护的疫苗提供了重要支持,目前正在考虑用于流感和 SARS-CoV-2 疫苗。

https://cdn.ncbi.nlm.nih.gov/pmc/blobs/76a9/8104105/e11876324b10/JVI.02359-20_f001.jpg

文献AI研究员

20分钟写一篇综述,助力文献阅读效率提升50倍。

立即体验

用中文搜PubMed

大模型驱动的PubMed中文搜索引擎

马上搜索

文档翻译

学术文献翻译模型,支持多种主流文档格式。

立即体验