Suppr超能文献

中性粒细胞抗菌肽 cathelicidin 促进 Th17 分化。

The neutrophil antimicrobial peptide cathelicidin promotes Th17 differentiation.

机构信息

Centre for Inflammation Research, University of Edinburgh; 47 Little France Crescent, Edinburgh, UK.

Division of Biomedical and Life Sciences, Lancaster University, Lancaster, UK.

出版信息

Nat Commun. 2021 Feb 24;12(1):1285. doi: 10.1038/s41467-021-21533-5.

Abstract

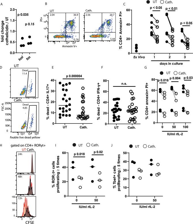
The host defence peptide cathelicidin (LL-37 in humans, mCRAMP in mice) is released from neutrophils by de-granulation, NETosis and necrotic death; it has potent anti-pathogen activity as well as being a broad immunomodulator. Here we report that cathelicidin is a powerful Th17 potentiator which enhances aryl hydrocarbon receptor (AHR) and RORγt expression, in a TGF-β1-dependent manner. In the presence of TGF-β1, cathelicidin enhanced SMAD2/3 and STAT3 phosphorylation, and profoundly suppressed IL-2 and T-bet, directing T cells away from Th1 and into a Th17 phenotype. Strikingly, Th17, but not Th1, cells were protected from apoptosis by cathelicidin. We show that cathelicidin is released by neutrophils in mouse lymph nodes and that cathelicidin-deficient mice display suppressed Th17 responses during inflammation, but not at steady state. We propose that the neutrophil cathelicidin is required for maximal Th17 differentiation, and that this is one method by which early neutrophilia directs subsequent adaptive immune responses.

摘要

宿主防御肽 cathelicidin(人类中的 LL-37,小鼠中的 mCRAMP)通过脱颗粒、NETosis 和坏死死亡从中性粒细胞中释放出来;它具有强大的抗病原体活性,同时也是一种广泛的免疫调节剂。在这里,我们报告 cathelicidin 是一种强大的 Th17 增强剂,可增强芳香烃受体 (AHR) 和 RORγt 的表达,这是一种 TGF-β1 依赖性方式。在 TGF-β1 的存在下,cathelicidin 增强了 SMAD2/3 和 STAT3 的磷酸化,并强烈抑制了 IL-2 和 T-bet,使 T 细胞远离 Th1 并向 Th17 表型发展。引人注目的是,cathelicidin 可保护 Th17 细胞而不是 Th1 细胞免于凋亡。我们表明,cathelicidin 是由小鼠淋巴结中的中性粒细胞释放的,并且 cathelicidin 缺陷型小鼠在炎症期间显示出 Th17 反应受到抑制,但在稳定状态下则没有。我们提出,中性粒细胞 cathelicidin 是最大程度的 Th17 分化所必需的,这是早期中性粒细胞指导随后的适应性免疫反应的一种方法。

https://cdn.ncbi.nlm.nih.gov/pmc/blobs/0670/7904761/784339b35067/41467_2021_21533_Fig1_HTML.jpg

文献AI研究员

20分钟写一篇综述,助力文献阅读效率提升50倍。

立即体验

用中文搜PubMed

大模型驱动的PubMed中文搜索引擎

马上搜索

文档翻译

学术文献翻译模型,支持多种主流文档格式。

立即体验