Suppr超能文献

IL-15/IL-15Rα 异二聚体复合物作为乳腺癌模型中的癌症免疫疗法。

IL-15/IL-15Rα Heterodimeric Complex as Cancer Immunotherapy in Murine Breast Cancer Models.

机构信息

Frank Reidy Research Center for Bioelectrics, Old Dominion University, Norfolk, VA, United States.

Department of Microbiology & Immunology, Virginia Commonwealth University, Richmond, VA, United States.

出版信息

Front Immunol. 2021 Feb 8;11:614667. doi: 10.3389/fimmu.2020.614667. eCollection 2020.

Abstract

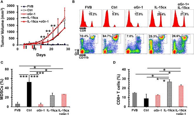
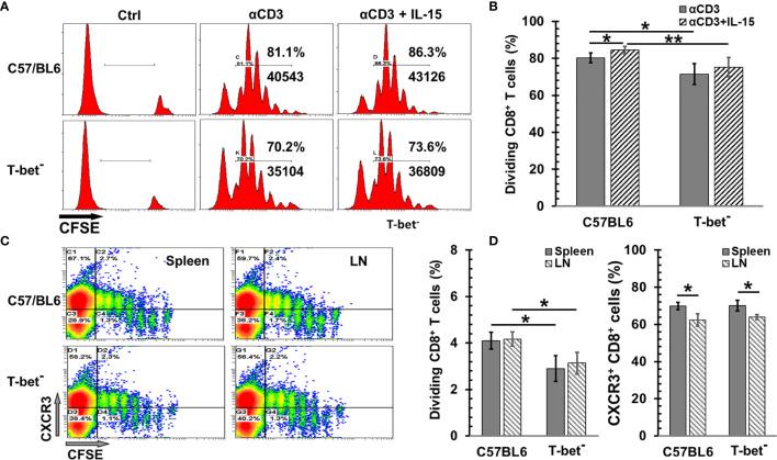
Interleukin 15 (IL-15) has been evaluated as a potential treatment for solid tumors in clinical trials, but the effectiveness of systemic IL-15 administration as a monotherapy has not been realized. IL-15 receptor alpha (IL-15Rα) can stabilize IL-15 and enhance its bioactivity. The goal of this study was to examine the activity of IL-15/IL-15Rα complex (IL-15cx) to CD8 T cells and evaluate its potential efficacy in murine breast cancer models. The antitumor efficacy was studied in mouse mammary carcinoma models (Her2/neu transgenic and 4T1-luc mammary cancers) treated with systemic recombinant protein with/without the depletion of myeloid-derived suppressor cells or intra-tumoral gene electrotransfer (GET). IL-15cx shows superior bioactivity to expand CD8 T cells in comparison to an equimolar single chain IL-15. T-bet is partially involved in CD8 T cell expansion and due to IL-15 or IL-15cx. Intraperitoneal administration of IL-15cx results in a moderate inhibition of breast cancer growth that is associated with an increase in the frequency of cytotoxic CD8 T cells and the improvement of their function. The depletion of myeloid-derived suppressor cells (MDSCs) has no impact on mouse breast cancer growth. IL-15cx treatment diminishes MDSCs in murine tumors. However, it also antagonizes the effects of anti-Gr-1 depleting antibodies. Intratumoral GET with plasmid IL-15/IL-15Rα leads to a long-term survival benefit in 4T1 mammary carcinoma model. An early increase of local cytotoxic cells correlates with GET treatment and an increase of long-term memory T cells results from animals with complete tumor regression. Systemic and local administration of IL-15cx shows two distinct therapeutic responses, a moderate tumor growth inhibition or heterogeneous tumor regressions with survival improvement. Further studies are warranted to improve the efficacy of IL-15cx as an immunotherapy for breast cancer.

摘要

白细胞介素 15(IL-15)已在临床试验中被评估为治疗实体瘤的潜在药物,但全身给予 IL-15 作为单一疗法的效果尚未实现。白细胞介素 15 受体 α(IL-15Rα)可以稳定 IL-15 并增强其生物活性。本研究旨在研究 IL-15/IL-15Rα 复合物(IL-15cx)对 CD8 T 细胞的活性,并评估其在小鼠乳腺癌模型中的潜在疗效。在使用全身重组蛋白治疗的小鼠乳腺肿瘤模型(Her2/neu 转基因和 4T1-luc 乳腺癌)中研究了抗肿瘤疗效,这些蛋白可单独使用或与髓源抑制细胞耗竭或肿瘤内基因电转移(GET)联合使用。与等摩尔单链 IL-15 相比,IL-15cx 显示出优越的生物活性,可扩增 CD8 T 细胞。T-bet 部分参与 CD8 T 细胞的扩增,这是由于 IL-15 或 IL-15cx 所致。腹腔内给予 IL-15cx 可导致乳腺癌生长中度抑制,这与细胞毒性 CD8 T 细胞频率增加和功能改善有关。髓源抑制细胞(MDSCs)的耗竭对小鼠乳腺癌生长没有影响。IL-15cx 治疗可减少小鼠肿瘤中的 MDSCs。然而,它也拮抗抗-Gr-1 耗竭抗体的作用。用质粒 IL-15/IL-15Rα 进行肿瘤内 GET 可导致 4T1 乳腺肿瘤模型的长期生存获益。局部细胞毒性细胞的早期增加与 GET 治疗相关,而来自完全肿瘤消退的动物的长期记忆 T 细胞增加。全身和局部给予 IL-15cx 显示出两种不同的治疗反应,即适度的肿瘤生长抑制或具有生存改善的异质性肿瘤消退。需要进一步的研究来提高 IL-15cx 作为乳腺癌免疫疗法的疗效。

https://cdn.ncbi.nlm.nih.gov/pmc/blobs/35ec/7897681/f06a2e4ee7ff/fimmu-11-614667-g001.jpg

文献AI研究员

20分钟写一篇综述,助力文献阅读效率提升50倍。

立即体验

用中文搜PubMed

大模型驱动的PubMed中文搜索引擎

马上搜索

文档翻译

学术文献翻译模型,支持多种主流文档格式。

立即体验