Suppr超能文献

脂肪细胞的产热特性取决于铁稳态的调节。

The thermogenic characteristics of adipocytes are dependent on the regulation of iron homeostasis.

机构信息

Department of Nutrition and Health Sciences, University of Massachusetts, Amherst, Massachusetts, USA.

Department of Nutrition and Health Sciences, University of Nebraska, Lincoln, Nebraska, USA.

出版信息

J Biol Chem. 2021 Jan-Jun;296:100452. doi: 10.1016/j.jbc.2021.100452. Epub 2021 Feb 23.

Abstract

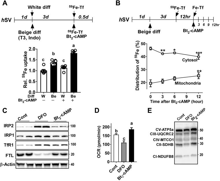
The development of thermogenic adipocytes concurs with mitochondrial biogenesis, an iron-dependent pathway. Iron regulatory proteins (IRP) 1 and 2 are RNA-binding proteins that regulate intracellular iron homeostasis. IRPs bind to the iron-response element (IRE) of their target mRNAs, balancing iron uptake and deposition at the posttranscriptional levels. However, IRP/IRE-dependent iron regulation in adipocytes is largely unknown. We hypothesized that iron demands are higher in brown/beige adipocytes than white adipocytes to maintain the thermogenic mitochondrial capacity. To test this hypothesis, we investigated the IRP/IRE regulatory system in different depots of adipose tissue. Our results revealed that 1) IRP/IRE interaction was increased in proportional to the thermogenic function of the adipose depot, 2) adipose iron content was increased in adipose tissue browning upon β3-adrenoceptor stimulation, while decreased in thermoneutral conditions, and 3) modulation of iron content was linked with mitochondrial biogenesis. Moreover, the iron requirement was higher in HIB1B brown adipocytes than 3T3-L1 white adipocytes during differentiation. The reduction of the labile iron pool (LIP) suppressed the differentiation of brown/beige adipocytes and mitochondrial biogenesis. Using the Fe-Tf, we also demonstrated that thermogenic stimuli triggered cell-autonomous iron uptake and mitochondrial compartmentalization as well as enhanced mitochondrial respiration. Collectively, our work demonstrated that IRP/IRE signaling and subsequent adaptation in iron metabolism are a critical determinant for the thermogenic function of adipocytes.

摘要

棕色/米色脂肪细胞中的产热与线粒体生物发生一致,这是一个依赖铁的途径。铁调节蛋白(IRP)1 和 2 是 RNA 结合蛋白,可调节细胞内铁稳态。IRP 结合到其靶 mRNA 的铁反应元件(IRE)上,在转录后水平平衡铁的摄取和沉积。然而,脂肪细胞中 IRP/IRE 依赖性铁调节在很大程度上尚不清楚。我们假设棕色/米色脂肪细胞比白色脂肪细胞对铁的需求更高,以维持产热线粒体容量。为了验证这一假设,我们研究了不同脂肪组织库中的 IRP/IRE 调节系统。我们的结果表明:1)IRP/IRE 相互作用随着脂肪库的产热功能成比例增加;2)β3-肾上腺素受体刺激导致脂肪组织褐变时脂肪组织中的铁含量增加,而在体温中性条件下则减少;3)铁含量的调节与线粒体生物发生有关。此外,在分化过程中,HIB1B 棕色脂肪细胞比 3T3-L1 白色脂肪细胞对铁的需求更高。不稳定铁池(LIP)的减少抑制了棕色/米色脂肪细胞的分化和线粒体生物发生。使用 Fe-Tf,我们还证明了产热刺激触发细胞自主铁摄取和线粒体区室化以及增强的线粒体呼吸。总的来说,我们的工作表明,IRP/IRE 信号转导和随后的铁代谢适应是脂肪细胞产热功能的关键决定因素。

https://cdn.ncbi.nlm.nih.gov/pmc/blobs/9b7f/8010711/b8439b1b9483/gr1.jpg

文献AI研究员

20分钟写一篇综述,助力文献阅读效率提升50倍。

立即体验

用中文搜PubMed

大模型驱动的PubMed中文搜索引擎

马上搜索

文档翻译

学术文献翻译模型,支持多种主流文档格式。

立即体验