Suppr超能文献

肿瘤特异性细胞毒性 CD4 T 细胞介导针对人类癌症的免疫。

Tumor-specific cytolytic CD4 T cells mediate immunity against human cancer.

机构信息

Department of Oncology and Ludwig Institute for Cancer Research, University of Lausanne, Lausanne, CH-1066, Switzerland.

Swiss Institute of Bioinformatics, Lausanne, CH-1015, Switzerland.

出版信息

Sci Adv. 2021 Feb 26;7(9). doi: 10.1126/sciadv.abe3348. Print 2021 Feb.

Abstract

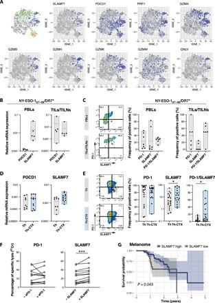
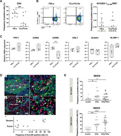
CD4 T cells have been implicated in cancer immunity for their helper functions. Moreover, their direct cytotoxic potential has been shown in some patients with cancer. Here, by mining single-cell RNA-seq datasets, we identified CD4 T cell clusters displaying cytotoxic phenotypes in different human cancers, resembling CD8 T cell profiles. Using the peptide-MHCII-multimer technology, we confirmed ex vivo the presence of cytolytic tumor-specific CD4 T cells. We performed an integrated phenotypic and functional characterization of these cells, down to the single-cell level, through a high-throughput nanobiochip consisting of massive arrays of picowells and machine learning. We demonstrated a direct, contact-, and granzyme-dependent cytotoxic activity against tumors, with delayed kinetics compared to classical cytotoxic lymphocytes. Last, we found that this cytotoxic activity was in part dependent on SLAMF7. Agonistic engagement of SLAMF7 enhanced cytotoxicity of tumor-specific CD4 T cells, suggesting that targeting these cells might prove synergistic with other cancer immunotherapies.

摘要

CD4 T 细胞因其辅助功能而被认为与癌症免疫有关。此外,在一些癌症患者中已经显示出它们的直接细胞毒性潜力。在这里,我们通过挖掘单细胞 RNA-seq 数据集,在不同的人类癌症中鉴定出具有细胞毒性表型的 CD4 T 细胞簇,类似于 CD8 T 细胞的特征。我们使用肽-MHCII-多聚体技术,通过包含大量微井和机器学习的高通量纳米生物芯片,在体外证实了存在溶瘤特异性 CD4 T 细胞。我们通过一个高通量纳米生物芯片,对这些细胞进行了整合的表型和功能特征分析,达到单细胞水平,该芯片由大量的微井阵列和机器学习组成。我们证明了它们对肿瘤的直接、接触和颗粒酶依赖性细胞毒性活性,与经典的细胞毒性淋巴细胞相比,其动力学延迟。最后,我们发现这种细胞毒性活性部分依赖于 SLAMF7。SLAMF7 的激动性结合增强了肿瘤特异性 CD4 T 细胞的细胞毒性,这表明针对这些细胞可能与其他癌症免疫疗法具有协同作用。

https://cdn.ncbi.nlm.nih.gov/pmc/blobs/889a/7909889/f0c3f089ec2d/abe3348-F1.jpg

文献AI研究员

20分钟写一篇综述,助力文献阅读效率提升50倍。

立即体验

用中文搜PubMed

大模型驱动的PubMed中文搜索引擎

马上搜索

文档翻译

学术文献翻译模型,支持多种主流文档格式。

立即体验