Suppr超能文献

长链非编码 RNA CASC15 通过 FTO 介导的去甲基化降低 SIM2 稳定性促进食管鳞状细胞癌发生。

Long non‑coding RNA CASC15 facilitates esophageal squamous cell carcinoma tumorigenesis via decreasing SIM2 stability via FTO‑mediated demethylation.

机构信息

Translational Medical Center, The First Affiliated Hospital of Zhengzhou University, Zhengzhou, Henan 450052, P.R. China.

Department of Oncology, The First Affiliated Hospital of Zhengzhou University, Zhengzhou, Henan 450052, P.R. China.

出版信息

Oncol Rep. 2021 Mar;45(3):1059-1071. doi: 10.3892/or.2020.7917. Epub 2020 Dec 30.

Abstract

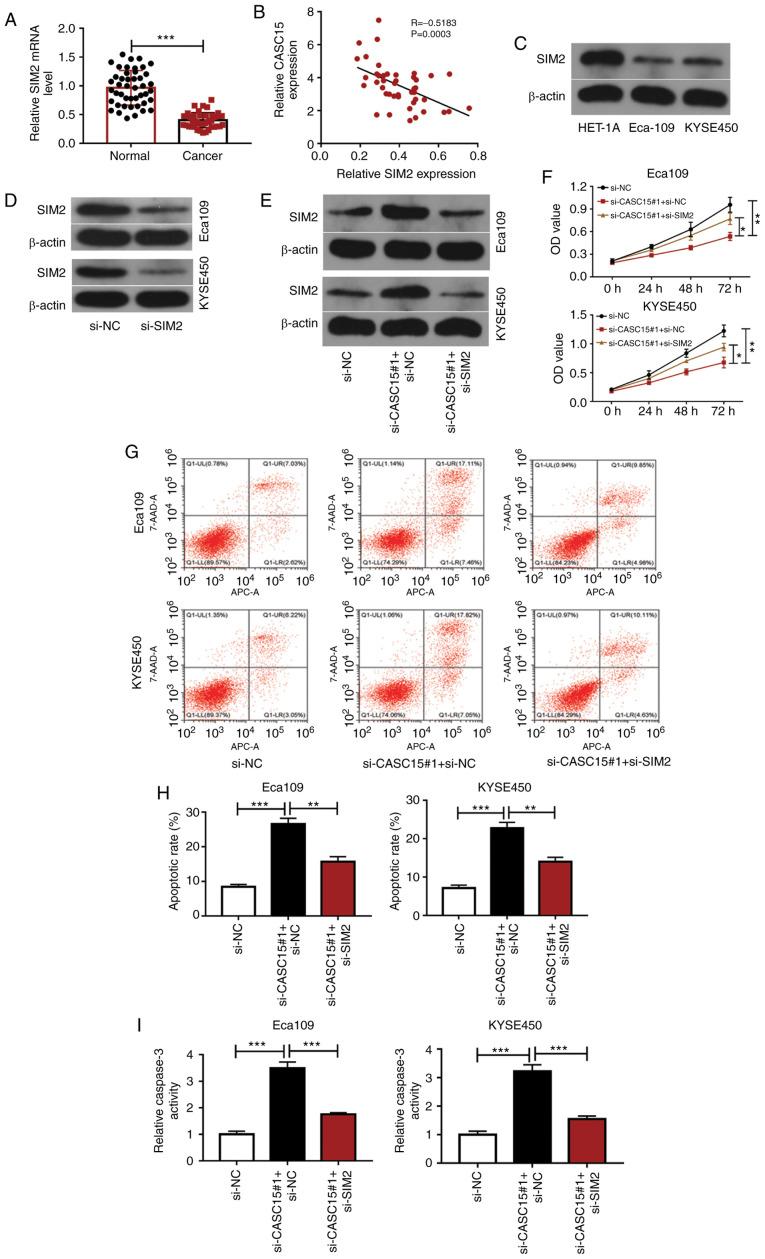
Long non‑coding RNAs (lncRNAs) are involved in the regulation of esophageal squamous cell carcinoma (ESCC) progression. However, the function and mechanism of lncRNA cancer susceptibility candidate 15 (CASC15) are poorly defined. In the present study, tumor and normal adjacent tissues were collected from 45 patients with ESCC. Expression levels of CASC15, fat mass and obesity‑associated (FTO) protein and single‑minded 2 (SIM2) were examined via reverse transcription‑quantitative PCR and western blot assays. Cell proliferation and apoptosis were evaluated via MTT, flow cytometry and caspase‑3 activity assays, respectively. Additionally, an ESCC mouse xenograft model was used to assess the function of CASC15 in vivo. The interaction between FTO and CASC15/SIM2 was analyzed via RNA immunoprecipitation and RNA pull‑down assays. The results revealed that CASC15 expression was elevated in ESCC tissues, and patients with ESCC exhibiting high CASC15 expression had a poor prognosis. CASC15‑knockdown inhibited ESCC cell proliferation and facilitated apoptosis. Additionally, CASC15‑knockdown decreased the growth of ESCC xenograft tumors. CASC15 decreased SIM2 stability via FTO‑mediated demethylation. Additionally, FTO loss markedly weakened CASC15‑mediated pro‑proliferative and anti‑apoptotic effects in ESCC cells. SIM2 downregulation weakened the effect of CASC15‑knockdown on cell proliferation and inhibited the increase of the apoptotic rate and caspase‑3 activity induced by CASC15 depletion in ESCC cells. In conclusion, CASC15 promoted ESCC tumorigenesis by decreasing SIM2 stability via FTO‑mediated demethylation.

摘要

长链非编码 RNA(lncRNA)参与调节食管鳞状细胞癌(ESCC)的进展。然而,lncRNA 癌症易感性候选物 15(CASC15)的功能和机制尚未明确。本研究收集了 45 例 ESCC 患者的肿瘤和正常相邻组织。通过逆转录定量 PCR 和 Western blot 检测 CASC15、脂肪量和肥胖相关(FTO)蛋白和单心 2(SIM2)的表达水平。通过 MTT、流式细胞术和 caspase-3 活性测定分别评估细胞增殖和细胞凋亡。此外,还使用 ESCC 小鼠异种移植模型来评估 CASC15 在体内的功能。通过 RNA 免疫沉淀和 RNA 下拉测定分析 FTO 与 CASC15/SIM2 之间的相互作用。结果表明,CASC15 在 ESCC 组织中表达上调,且 ESCC 患者中 CASC15 高表达者预后较差。CASC15 敲低抑制 ESCC 细胞增殖并促进细胞凋亡。此外,CASC15 敲低降低了 ESCC 异种移植肿瘤的生长。CASC15 通过 FTO 介导的去甲基化降低 SIM2 的稳定性。此外,FTO 缺失显著削弱了 CASC15 在 ESCC 细胞中对促增殖和抗凋亡作用。SIM2 下调削弱了 CASC15 敲低对 ESCC 细胞增殖的影响,并抑制了 CASC15 耗竭引起的细胞凋亡率和 caspase-3 活性的增加。总之,CASC15 通过 FTO 介导的去甲基化降低 SIM2 的稳定性,促进 ESCC 肿瘤发生。

https://cdn.ncbi.nlm.nih.gov/pmc/blobs/5e23/7860005/bf4a2c38b99b/OR-45-03-1059-g00.jpg

文献AI研究员

20分钟写一篇综述,助力文献阅读效率提升50倍。

立即体验

用中文搜PubMed

大模型驱动的PubMed中文搜索引擎

马上搜索

文档翻译

学术文献翻译模型,支持多种主流文档格式。

立即体验