Suppr超能文献

病毒受体ACE2直系同源物的功能和遗传分析揭示了SARS-CoV-2广泛的潜在宿主范围。

Functional and genetic analysis of viral receptor ACE2 orthologs reveals a broad potential host range of SARS-CoV-2.

作者信息

Liu Yinghui, Hu Gaowei, Wang Yuyan, Ren Wenlin, Zhao Xiaomin, Ji Fansen, Zhu Yunkai, Feng Fei, Gong Mingli, Ju Xiaohui, Zhu Yuanfei, Cai Xia, Lan Jun, Guo Jianying, Xie Min, Dong Lin, Zhu Zihui, Na Jie, Wu Jianping, Lan Xun, Xie Youhua, Wang Xinquan, Yuan Zhenghong, Zhang Rong, Ding Qiang

机构信息

Center for Infectious Disease Research, School of Medicine, Tsinghua University, 100084 Beijing, China.

Key Laboratory of Medical Molecular Virology, Biosafety Level 3 Laboratory, School of Basic Medical Sciences, Shanghai Medical College, Fudan University, Shanghai 200032, China.

出版信息

Proc Natl Acad Sci U S A. 2021 Mar 23;118(12). doi: 10.1073/pnas.2025373118.

Abstract

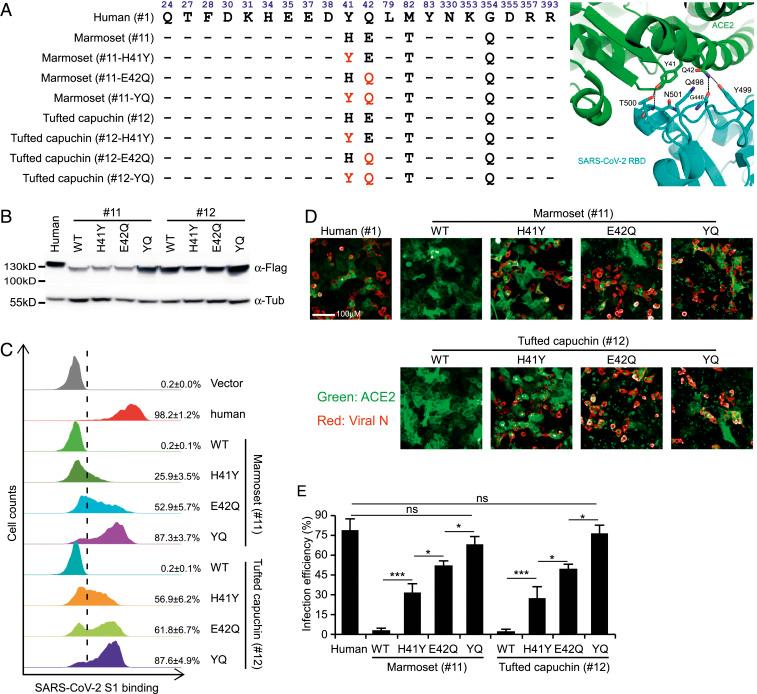
The pandemic of COVID-19, caused by SARS-CoV-2, is a major global health threat. Epidemiological studies suggest that bats () are the natural zoonotic reservoir for SARS-CoV-2. However, the host range of SARS-CoV-2 and intermediate hosts that facilitate its transmission to humans remain unknown. The interaction of coronavirus with its host receptor is a key genetic determinant of host range and cross-species transmission. SARS-CoV-2 uses angiotensin-converting enzyme 2 (ACE2) as the receptor to enter host cells in a species-dependent manner. In this study, we characterized the ability of ACE2 from diverse species to support viral entry. By analyzing the conservation of five residues in two virus-binding hotspots of ACE2 (hotspot 31Lys and hotspot 353Lys), we predicted 80 ACE2 proteins from mammals that could potentially mediate SARS-CoV-2 entry. We chose 48 ACE2 orthologs among them for functional analysis, and showed that 44 of these orthologs-including domestic animals, pets, livestock, and animals commonly found in zoos and aquaria-could bind the SARS-CoV-2 spike protein and support viral entry. In contrast, New World monkey ACE2 orthologs could not bind the SARS-CoV-2 spike protein and support viral entry. We further identified the genetic determinant of New World monkey ACE2 that restricts viral entry using genetic and functional analyses. These findings highlight a potentially broad host tropism of SARS-CoV-2 and suggest that SARS-CoV-2 might be distributed much more widely than previously recognized, underscoring the necessity to monitor susceptible hosts to prevent future outbreaks.

摘要

由严重急性呼吸综合征冠状病毒2(SARS-CoV-2)引起的2019冠状病毒病大流行是对全球健康的重大威胁。流行病学研究表明,蝙蝠是SARS-CoV-2的自然动物宿主库。然而,SARS-CoV-2的宿主范围以及促进其向人类传播的中间宿主仍然未知。冠状病毒与其宿主受体的相互作用是宿主范围和跨物种传播的关键遗传决定因素。SARS-CoV-2以物种依赖的方式利用血管紧张素转换酶2(ACE2)作为受体进入宿主细胞。在本研究中,我们表征了不同物种的ACE2支持病毒进入的能力。通过分析ACE2两个病毒结合热点(热点31Lys和热点353Lys)中五个残基的保守性,我们预测了80种来自哺乳动物的ACE2蛋白可能介导SARS-CoV-2进入。我们从其中选择了48个ACE2直系同源物进行功能分析,结果表明其中44个直系同源物,包括家畜、宠物、牲畜以及动物园和水族馆中常见的动物,能够结合SARS-CoV-2刺突蛋白并支持病毒进入。相比之下,新大陆猴的ACE2直系同源物不能结合SARS-CoV-2刺突蛋白,也不支持病毒进入。我们进一步通过遗传和功能分析确定了限制病毒进入的新大陆猴ACE2的遗传决定因素。这些发现凸显了SARS-CoV-2潜在的广泛宿主嗜性,并表明SARS-CoV-2的分布可能比之前认识到的要广泛得多,强调了监测易感宿主以预防未来疫情爆发的必要性。

https://cdn.ncbi.nlm.nih.gov/pmc/blobs/b74c/8000431/bddd4a1b993f/pnas.2025373118fig01.jpg

文献AI研究员

20分钟写一篇综述,助力文献阅读效率提升50倍。

立即体验

用中文搜PubMed

大模型驱动的PubMed中文搜索引擎

马上搜索

文档翻译

学术文献翻译模型,支持多种主流文档格式。

立即体验