Suppr超能文献

磷酸酶 PP2A 增强多发性骨髓瘤细胞中 MCL-1 蛋白的半衰期。

Phosphatase PP2A enhances MCL-1 protein half-life in multiple myeloma cells.

机构信息

Center for Translational Immunology, University Medical Center Utrecht, Utrecht University, Utrecht, The Netherlands.

Department of Experimental Immunology, Amsterdam University Medical Centers, University of Amsterdam, Amsterdam, The Netherlands.

出版信息

Cell Death Dis. 2021 Mar 3;12(3):229. doi: 10.1038/s41419-020-03351-7.

Abstract

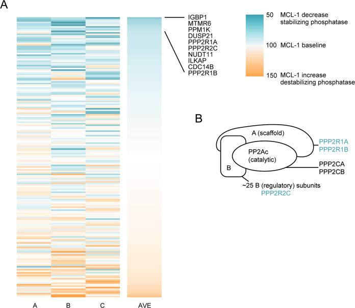
Multiple myeloma (MM), a treatable but incurable malignancy, is characterized by the growth of clonal plasma cells in protective niches in the bone marrow. MM cells depend on expression of BCL-2 family proteins, in particular MCL-1, for survival. The regulation of MCL-1 is complex and cell type-dependent. Unraveling the exact mechanism by which MCL-1 is overexpressed in MM may provide new therapeutic strategies for inhibition in malignant cells, preferably limiting side effects in healthy cells. In this study, we reveal that one cause of overexpression could be stabilization of the MCL-1 protein. We demonstrate this in a subset of MM and diffuse large B cell lymphoma (DLBCL) cell lines and MM patient samples. We applied a phosphatase siRNA screen to identify phosphatases responsible for MCL-1 stabilization in MM, and revealed PP2A as the MCL-1 stabilizing phosphatase. Using the PP2A inhibitor okadaic acid, we validated that PP2A dephosphorylates MCL-1 at Ser159 and/or Thr163, and thereby stabilizes MCL-1 in MM cells with long MCL-1 half-life, but not in DLBCL cells. Combined kinase and phosphatase inhibition experiments suggest that the MCL-1 half-life in MM is regulated by the counteracting functions of JNK and PP2A. These findings increase the understanding of the mechanisms by which MCL-1 is post-translationally regulated, which may provide novel strategies to inhibit MCL-1 in MM cells.

摘要

多发性骨髓瘤(MM)是一种可治疗但无法治愈的恶性肿瘤,其特征是克隆性浆细胞在骨髓的保护性龛位中生长。MM 细胞依赖于 BCL-2 家族蛋白的表达,特别是 MCL-1,以维持生存。MCL-1 的调节非常复杂且依赖于细胞类型。阐明 MCL-1 在 MM 中过度表达的确切机制可能为恶性细胞的抑制提供新的治疗策略,最好是在健康细胞中限制副作用。在这项研究中,我们揭示了 MCL-1 过度表达的一个原因可能是 MCL-1 蛋白的稳定。我们在一部分 MM 和弥漫性大 B 细胞淋巴瘤(DLBCL)细胞系和 MM 患者样本中证明了这一点。我们应用磷酸酶 siRNA 筛选来鉴定负责 MM 中 MCL-1 稳定的磷酸酶,发现 PP2A 是 MCL-1 稳定的磷酸酶。我们使用 PP2A 抑制剂 okadaic acid 验证了 PP2A 在 MM 细胞中使 MCL-1 在 Ser159 和/或 Thr163 处去磷酸化,从而稳定 MCL-1,而在 DLBCL 细胞中则没有。联合激酶和磷酸酶抑制实验表明,MM 中 MCL-1 的半衰期受 JNK 和 PP2A 的拮抗作用调节。这些发现增加了对 MCL-1 翻译后调节机制的理解,这可能为抑制 MM 细胞中的 MCL-1 提供新的策略。

https://cdn.ncbi.nlm.nih.gov/pmc/blobs/619e/7930201/845ee0ac2673/41419_2020_3351_Fig1_HTML.jpg

文献AI研究员

20分钟写一篇综述,助力文献阅读效率提升50倍。

立即体验

用中文搜PubMed

大模型驱动的PubMed中文搜索引擎

马上搜索

文档翻译

学术文献翻译模型,支持多种主流文档格式。

立即体验