Suppr超能文献

颗粒酶A抑制可减轻腹部脓毒症期间的炎症并提高生存率。

Granzyme A inhibition reduces inflammation and increases survival during abdominal sepsis.

作者信息

Garzón-Tituaña Marcela, Sierra-Monzón José L, Comas Laura, Santiago Llipsy, Khaliulina-Ushakova Tatiana, Uranga-Murillo Iratxe, Ramirez-Labrada Ariel, Tapia Elena, Morte-Romea Elena, Algarate Sonia, Couty Ludovic, Camerer Eric, Bird Phillip I, Seral Cristina, Luque Pilar, Paño-Pardo José R, Galvez Eva M, Pardo Julián, Arias Maykel

机构信息

Fundación Instituto de Investigación Sanitaria Aragón (IIS Aragón), Biomedical Research Centre of Aragón (CIBA), 50009, Zaragoza, Spain.

Hospital Clínico Universitario Lozano Blesa, 50009, Zaragoza, Spain.

出版信息

Theranostics. 2021 Jan 30;11(8):3781-3795. doi: 10.7150/thno.49288. eCollection 2021.

Abstract

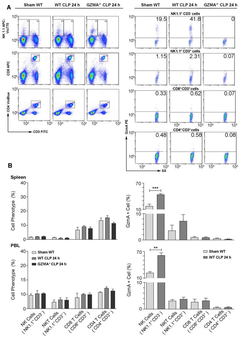
Peritonitis is one of the most common causes of sepsis, a serious syndrome characterized by a dysregulated systemic inflammatory response. Recent evidence suggests that Granzyme A (GzmA), a serine protease mainly expressed by NK and T cells, could act as a proinflammatory mediator and could play an important role in the pathogenesis of sepsis. This work aims to analyze the role and the therapeutic potential of GzmA in the pathogenesis of peritoneal sepsis. The level of extracellular GzmA as well as GzmA activity were analyzed in serum from healthy volunteers and patients with confirmed peritonitis and were correlated with the Sequential Organ Failure Assessment (SOFA) score. Peritonitis was induced in C57Bl/6 (WT) and GzmA mice by cecal ligation and puncture (CLP). Mice were treated intraperitoneally with antibiotics alone or in combination serpinb6b, a specific GzmA inhibitor, for 5 days. Mouse survival was monitored during 14 days, levels of some proinflammatory cytokines were measured in serum and bacterial load and diversity was analyzed in blood and spleen at different times. Clinically, elevated GzmA was observed in serum from patients with abdominal sepsis suggesting that GzmA plays an important role in this pathology. In the CLP model GzmA deficient mice, or WT mice treated with an extracellular GzmA inhibitor, showed increased survival, which correlated with a reduction in proinflammatory markers in both serum and peritoneal lavage fluid. GzmA deficiency did not influence bacterial load in blood and spleen and GzmA did not affect bacterial replication in macrophages indicating that GzmA has no role in bacterial control. Analysis of GzmA in lymphoid cells following CLP showed that it was mainly expressed by NK cells. Mechanistically, we found that extracellular active GzmA acts as a proinflammatory mediator in macrophages by inducing the TLR4-dependent expression of IL-6 and TNFα. Our findings implicate GzmA as a key regulator of the inflammatory response during abdominal sepsis and provide solid evidences about its therapeutic potential for the treatment of this severe pathology.

摘要

腹膜炎是脓毒症最常见的病因之一,脓毒症是一种以全身炎症反应失调为特征的严重综合征。最近的证据表明,颗粒酶A(GzmA)是一种主要由自然杀伤细胞和T细胞表达的丝氨酸蛋白酶,可作为促炎介质,并可能在脓毒症的发病机制中起重要作用。这项工作旨在分析GzmA在腹膜脓毒症发病机制中的作用和治疗潜力。分析了健康志愿者和确诊腹膜炎患者血清中细胞外GzmA水平以及GzmA活性,并将其与序贯器官衰竭评估(SOFA)评分相关联。通过盲肠结扎和穿刺(CLP)在C57Bl/6(野生型)小鼠和GzmA基因敲除小鼠中诱导腹膜炎。小鼠单独腹腔注射抗生素或联合使用特异性GzmA抑制剂丝氨酸蛋白酶抑制剂b6b治疗5天。在14天内监测小鼠存活率,测定血清中一些促炎细胞因子的水平,并在不同时间分析血液和脾脏中的细菌载量及多样性。临床上,在腹部脓毒症患者的血清中观察到GzmA升高,这表明GzmA在这种病理状态中起重要作用。在CLP模型中,GzmA基因敲除小鼠或用细胞外GzmA抑制剂治疗的野生型小鼠存活率增加,这与血清和腹腔灌洗液中促炎标志物的减少相关。GzmA基因缺失不影响血液和脾脏中的细菌载量,且GzmA不影响巨噬细胞中的细菌复制,这表明GzmA在细菌控制中不起作用。CLP后对淋巴细胞中的GzmA分析表明,它主要由自然杀伤细胞表达。从机制上讲,我们发现细胞外活性GzmA通过诱导TLR4依赖性的IL-6和TNFα表达,在巨噬细胞中作为促炎介质发挥作用。我们的研究结果表明GzmA是腹部脓毒症炎症反应的关键调节因子,并为其治疗这种严重病理状态的潜力提供了确凿证据。

https://cdn.ncbi.nlm.nih.gov/pmc/blobs/8794/7914344/b070089e69ca/thnov11p3781g001.jpg

文献AI研究员

20分钟写一篇综述,助力文献阅读效率提升50倍。

立即体验

用中文搜PubMed

大模型驱动的PubMed中文搜索引擎

马上搜索

文档翻译

学术文献翻译模型,支持多种主流文档格式。

立即体验