Suppr超能文献

联合疗法通过整合应激反应和嘧啶代谢紊乱诱导癌细胞死亡。

Combination therapies induce cancer cell death through the integrated stress response and disturbed pyrimidine metabolism.

机构信息

Institute for Diabetes and Cancer, Helmholtz Center Munich, Neuherberg, Germany.

Joint Heidelberg-IDC Translational Diabetes Program, Heidelberg University Hospital, Heidelberg, Germany.

出版信息

EMBO Mol Med. 2021 Apr 9;13(4):e12461. doi: 10.15252/emmm.202012461. Epub 2021 Mar 5.

Abstract

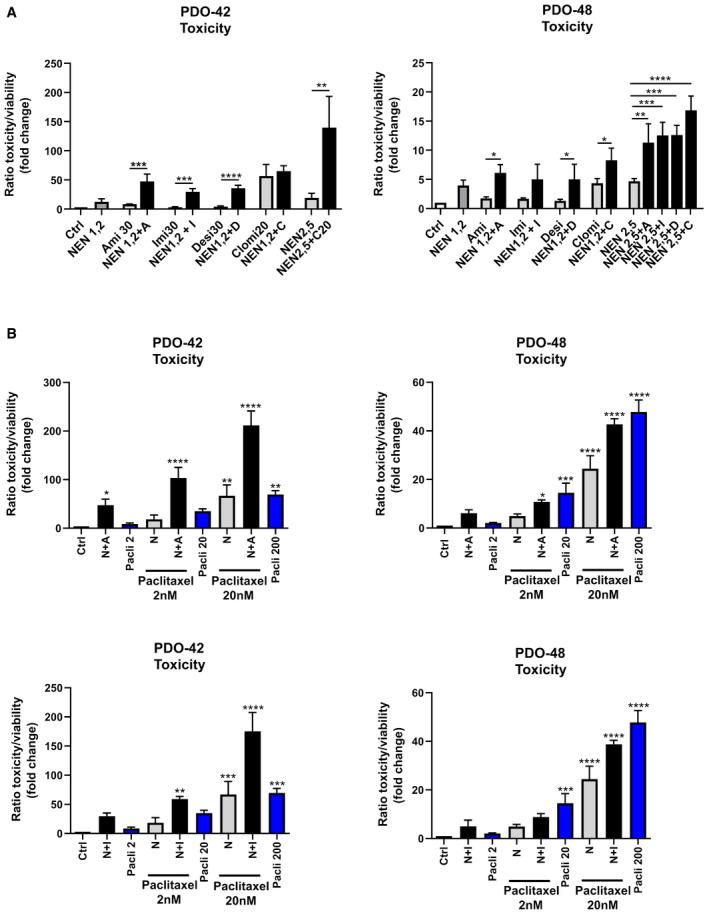
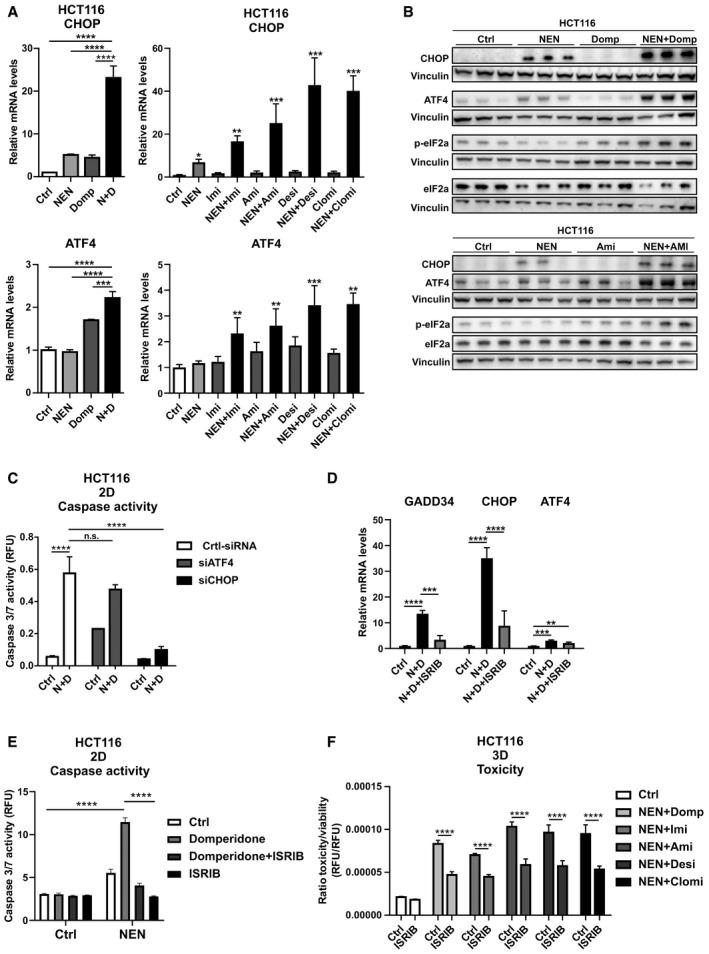
By accentuating drug efficacy and impeding resistance mechanisms, combinatorial, multi-agent therapies have emerged as key approaches in the treatment of complex diseases, most notably cancer. Using high-throughput drug screens, we uncovered distinct metabolic vulnerabilities and thereby identified drug combinations synergistically causing a starvation-like lethal catabolic response in tumor cells from different cancer entities. Domperidone, a dopamine receptor antagonist, as well as several tricyclic antidepressants (TCAs), including imipramine, induced cancer cell death in combination with the mitochondrial uncoupler niclosamide ethanolamine (NEN) through activation of the integrated stress response pathway and the catabolic CLEAR network. Using transcriptome and metabolome analyses, we characterized a combinatorial response, mainly driven by the transcription factors CHOP and TFE3, which resulted in cell death through enhanced pyrimidine catabolism as well as reduced pyrimidine synthesis. Remarkably, the drug combinations sensitized human organoid cultures to the standard-of-care chemotherapy paclitaxel. Thus, our combinatorial approach could be clinically implemented into established treatment regimen, which would be further facilitated by the advantages of drug repurposing.

摘要

通过强调药物疗效和阻碍耐药机制,联合、多药物治疗已成为治疗复杂疾病(尤其是癌症)的关键方法。我们使用高通量药物筛选,发现了不同的代谢脆弱性,并因此确定了药物组合,这些组合协同作用导致来自不同癌症实体的肿瘤细胞产生类似于饥饿的致命分解代谢反应。多巴胺受体拮抗剂多潘立酮以及几种三环类抗抑郁药(TCAs),包括丙咪嗪,与线粒体解偶联剂尼可刹米乙醇胺(NEN)联合使用,通过激活整合应激反应途径和分解代谢 CLEAR 网络,诱导癌细胞死亡。通过转录组和代谢组分析,我们描述了一种组合反应,主要由转录因子 CHOP 和 TFE3 驱动,通过增强嘧啶分解代谢和减少嘧啶合成导致细胞死亡。值得注意的是,这些药物组合使人类类器官培养物对标准护理化疗药物紫杉醇更加敏感。因此,我们的组合方法可以临床应用于既定的治疗方案,而药物再利用的优势将进一步促进这一方案的实施。

https://cdn.ncbi.nlm.nih.gov/pmc/blobs/711d/8033521/9d1f31f17a67/EMMM-13-e12461-g001.jpg

文献AI研究员

20分钟写一篇综述,助力文献阅读效率提升50倍。

立即体验

用中文搜PubMed

大模型驱动的PubMed中文搜索引擎

马上搜索

文档翻译

学术文献翻译模型,支持多种主流文档格式。

立即体验