Suppr超能文献

在蚯蚓的节段再生过程中,损伤诱导的固有免疫反应。

Injury-Induced Innate Immune Response During Segment Regeneration of the Earthworm, .

机构信息

Department of Immunology and Biotechnology, Clinical Center, Medical School, University of Pécs, Szigeti u, 12, 7643 Pécs, Hungary.

Department of Medical Microbiology and Immunology, Medical School, University of Pécs, 7643 Pécs, Hungary.

出版信息

Int J Mol Sci. 2021 Feb 27;22(5):2363. doi: 10.3390/ijms22052363.

Abstract

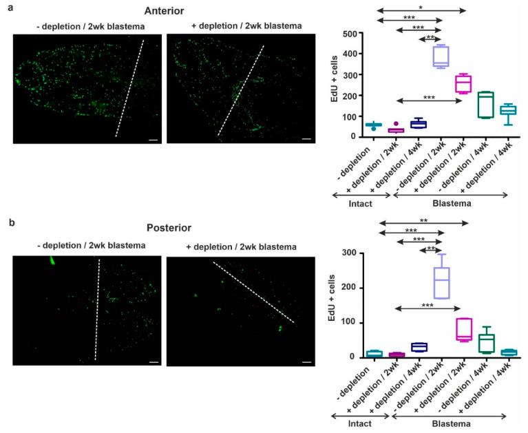
Regeneration of body parts and their interaction with the immune response is a poorly understood aspect of earthworm biology. Consequently, we aimed to study the mechanisms of innate immunity during regeneration in earthworms. In the course of anterior and posterior regeneration, we documented the kinetical aspects of segment restoration by histochemistry. Cell proliferation peaked at two weeks and remitted by four weeks in regenerating earthworms. Apoptotic cells were present throughout the cell renewal period. Distinct immune cell (e.g., coelomocyte) subsets were accumulated in the newly-formed blastema in the close proximity of the apoptotic area. Regenerating earthworms have decreased pattern recognition receptors (PRRs) (e.g., except for ) and antimicrobial peptides (AMPs) (e.g., ) mRNA patterns compared to intact earthworms. In contrast, at the protein level, mirroring regulation of lysenins became evident. Experimental coelomocyte depletion caused significantly impaired cell divisions and blastema formation during anterior and posterior regeneration. These obtained novel data allow us to gain insight into the intricate interactions of regeneration and invertebrate innate immunity.

摘要

身体部位的再生及其与免疫反应的相互作用是蚯蚓生物学中一个了解甚少的方面。因此,我们旨在研究蚯蚓再生过程中先天免疫的机制。在前后再生过程中,我们通过组织化学记录了节段恢复的动力学方面。细胞增殖在再生蚯蚓中在两周时达到峰值,并在四周时消退。凋亡细胞在整个细胞更新期间存在。在靠近凋亡区域的新形成的芽基中积累了不同的免疫细胞(例如,体腔细胞)亚群。与完整的蚯蚓相比,再生蚯蚓的模式识别受体(PRRs)(例如,除了)和抗菌肽(AMPs)(例如,)mRNA 模式减少。相比之下,在蛋白质水平上,溶菌素的调节作用变得明显。实验性体腔细胞耗竭导致在前部和后部再生过程中细胞分裂和芽基形成明显受损。这些获得的新数据使我们能够深入了解再生和无脊椎动物先天免疫之间复杂的相互作用。

https://cdn.ncbi.nlm.nih.gov/pmc/blobs/7999/7956685/2e757a1dfca2/ijms-22-02363-g001.jpg

文献AI研究员

20分钟写一篇综述,助力文献阅读效率提升50倍。

立即体验

用中文搜PubMed

大模型驱动的PubMed中文搜索引擎

马上搜索

文档翻译

学术文献翻译模型,支持多种主流文档格式。

立即体验