Suppr超能文献

灵长类感觉神经元的单细胞转录组学鉴定出与慢性疼痛相关的细胞类型。

Single cell transcriptomics of primate sensory neurons identifies cell types associated with chronic pain.

机构信息

Division of Molecular Neurobiology, Department of Medical Biochemistry and Biophysics, Karolinska Institutet, Stockholm, Sweden.

Alan Edwards Centre for Research on Pain, Department of Anesthesia, School of Medicine, School of Dentistry, McGill University, Montréal, QC, Canada.

出版信息

Nat Commun. 2021 Mar 8;12(1):1510. doi: 10.1038/s41467-021-21725-z.

Abstract

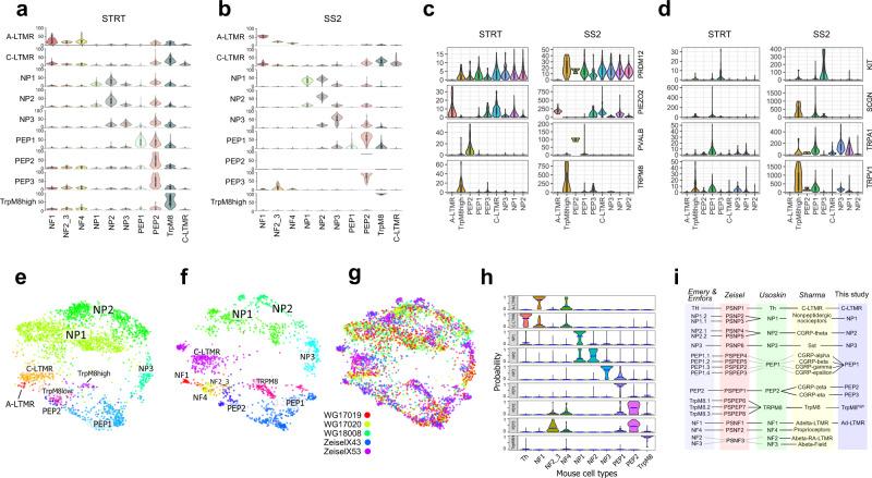
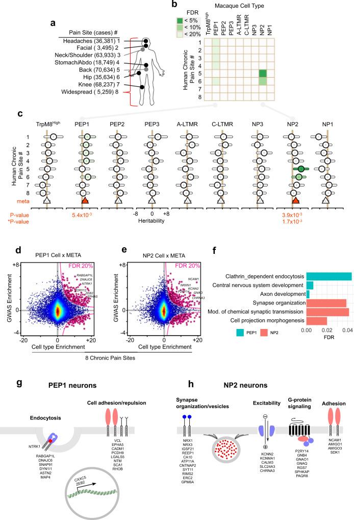
Distinct types of dorsal root ganglion sensory neurons may have unique contributions to chronic pain. Identification of primate sensory neuron types is critical for understanding the cellular origin and heritability of chronic pain. However, molecular insights into the primate sensory neurons are missing. Here we classify non-human primate dorsal root ganglion sensory neurons based on their transcriptome and map human pain heritability to neuronal types. First, we identified cell correlates between two major datasets for mouse sensory neuron types. Machine learning exposes an overall cross-species conservation of somatosensory neurons between primate and mouse, although with differences at individual gene level, highlighting the importance of primate data for clinical translation. We map genomic loci associated with chronic pain in human onto primate sensory neuron types to identify the cellular origin of chronic pain. Genome-wide associations for chronic pain converge on two different neuronal types distributed between pain disorders that display different genetic susceptibilities, suggesting both unique and shared mechanisms between different pain conditions.

摘要

不同类型的背根神经节感觉神经元可能对慢性疼痛有独特的贡献。鉴定灵长类感觉神经元类型对于理解慢性疼痛的细胞起源和遗传性至关重要。然而,灵长类感觉神经元的分子见解尚不清楚。在这里,我们根据转录组对非人类灵长类动物背根神经节感觉神经元进行分类,并将人类疼痛遗传性映射到神经元类型上。首先,我们确定了两个主要的小鼠感觉神经元类型数据集之间的细胞相关性。机器学习揭示了灵长类动物和小鼠之间躯体感觉神经元的整体跨物种保守性,尽管在个别基因水平上存在差异,这突出了灵长类动物数据在临床转化中的重要性。我们将与人类慢性疼痛相关的基因组位点映射到灵长类动物感觉神经元类型上,以确定慢性疼痛的细胞起源。慢性疼痛的全基因组关联集中在两种不同的神经元类型上,这些神经元类型分布在表现出不同遗传易感性的疼痛障碍之间,这表明不同疼痛状况之间存在独特和共同的机制。

https://cdn.ncbi.nlm.nih.gov/pmc/blobs/d5c4/7940623/0ace62aa3a87/41467_2021_21725_Fig1_HTML.jpg

文献AI研究员

20分钟写一篇综述,助力文献阅读效率提升50倍。

立即体验

用中文搜PubMed

大模型驱动的PubMed中文搜索引擎

马上搜索

文档翻译

学术文献翻译模型,支持多种主流文档格式。

立即体验