Suppr超能文献

1990年至2019年中国胃癌疾病负担的变化趋势及其预测:全球疾病负担研究的结果

Changing trends of disease burden of gastric cancer in China from 1990 to 2019 and its predictions: Findings from Global Burden of Disease Study.

作者信息

Zhang Tongchao, Chen Hui, Yin Xiaolin, He Qiufeng, Man Jinyu, Yang Xiaorong, Lu Ming

机构信息

Department of Epidemiology and Health Statistics, School of Public Health, Cheeloo College of Medicine, Shandong University, Jinan 250012, China.

Clinical Epidemiology Unit, Qilu Hospital of Shandong University, Jinan 250012, China.

出版信息

Chin J Cancer Res. 2021 Feb 28;33(1):11-26. doi: 10.21147/j.issn.1000-9604.2021.01.02.

Abstract

OBJECTIVE

China is one of the countries with the heaviest burden of gastric cancer (GC) in the world. Understanding the epidemiological trends and patterns of GC in China can contribute to formulating effective prevention strategies.

METHODS

The data on incidence, mortality, and disability-adjusted life-years (DALYs) of GC in China from 1990 to 2019 were obtained from the Global Burden of Disease Study (2019). The estimated annual percentage change (EAPC) was calculated to evaluate the temporal trends of disease burden of GC, and the package Nordpred in the R program was used to perform an age-period-cohort analysis to predict the numbers and rates of incidence and mortality in the next 25 years.

RESULTS

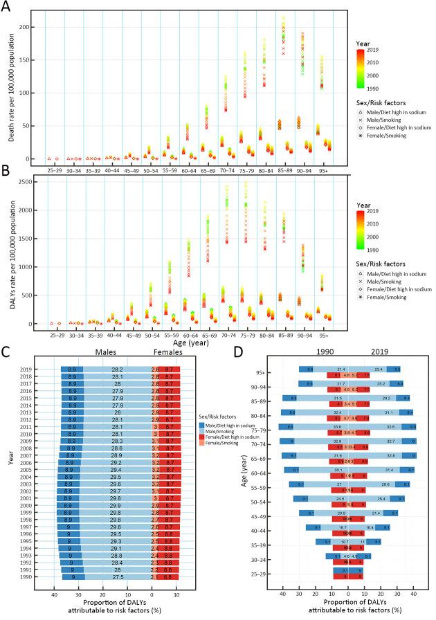
The number of incident cases of GC increased from 317.34 thousand in 1990 to 612.82 thousand in 2019, while the age-standardized incidence rate (ASIR) of GC decreased from 37.56 per 100,000 in 1990 to 30.64 per 100,000 in 2019, with an EAPC of -0.41 [95% confidence interval (95% CI): -0.77, -0.06]. Pronounced temporal trends in mortality and DALYs of GC were observed. In the next 25 years, the numbers of new GC cases and deaths are expected to increase to 738.79 thousand and 454.80 thousand, respectively, while the rates of incidence and deaths should steadily decrease. The deaths and DALYs attributable to smoking were different for males and females.

CONCLUSIONS

In China, despite the fact that the rates of GC have decreased during the past three decades, the numbers of new GC cases and deaths increased, and will continue to increase in the next 25 years. Additional strategies are needed to reduce the burden of GC, such as screening and early detection, novel treatments, and the prevention of risk factors.

摘要

目的

中国是世界上胃癌负担最重的国家之一。了解中国胃癌的流行病学趋势和模式有助于制定有效的预防策略。

方法

从全球疾病负担研究(2019年)中获取1990年至2019年中国胃癌的发病率、死亡率和伤残调整生命年(DALYs)数据。计算估计年变化百分比(EAPC)以评估胃癌疾病负担的时间趋势,并使用R程序中的Nordpred软件包进行年龄-时期-队列分析,以预测未来25年的发病数和发病率以及死亡率。

结果

胃癌新发病例数从1990年的31.734万例增加到2019年的61.282万例,而胃癌的年龄标准化发病率(ASIR)从1990年的每10万人37.56例降至2019年的每10万人30.64例,EAPC为-0.41[95%置信区间(95%CI):-0.77,-0.06]。观察到胃癌死亡率和DALYs有明显的时间趋势。在未来25年中,预计胃癌新发病例数和死亡数将分别增加到73.879万例和45.480万例,而发病率和死亡率应稳步下降。吸烟导致的男性和女性死亡及DALYs有所不同。

结论

在中国,尽管过去三十年胃癌发病率有所下降,但新发病例数和死亡数仍有所增加,且未来25年还将继续增加。需要采取额外的策略来减轻胃癌负担,如筛查和早期发现、新的治疗方法以及预防危险因素。

https://cdn.ncbi.nlm.nih.gov/pmc/blobs/7f2b/7941685/261f54fb9f08/cjcr-33-1-11-1.jpg

文献AI研究员

20分钟写一篇综述,助力文献阅读效率提升50倍。

立即体验

用中文搜PubMed

大模型驱动的PubMed中文搜索引擎

马上搜索

文档翻译

学术文献翻译模型,支持多种主流文档格式。

立即体验