Suppr超能文献

赖氨酸甲基转移酶G9a是训练免疫的重要调节因子。

Lysine methyltransferase G9a is an important modulator of trained immunity.

作者信息

Mourits Vera P, van Puffelen Jelmer H, Novakovic Boris, Bruno Mariolina, Ferreira Anaísa V, Arts Rob Jw, Groh Laszlo, Crișan Tania O, Zwaag Jelle, Jentho Elisa, Kox Matthijs, Pickkers Peter, van de Veerdonk Frank L, Weis Sebastian, Oosterwijk Egbert, Vermeulen Sita H, Netea Mihai G, Joosten Leo Ab

机构信息

Department of Internal Medicine Radboud Center for Infectious Diseases (RCI) Radboud University Medical Center Nijmegen The Netherlands.

Department for Health Evidence Radboud University Medical Center Nijmegen The Netherlands.

出版信息

Clin Transl Immunology. 2021 Feb 18;10(2):e1253. doi: 10.1002/cti2.1253. eCollection 2021.

Abstract

OBJECTIVES

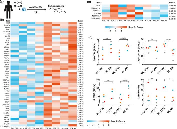
Histone methyltransferase G9a, also known as Euchromatic Histone Lysine Methyltransferase 2 (EHMT2), mediates H3K9 methylation which is associated with transcriptional repression. It possesses immunomodulatory effects and is overexpressed in multiple types of cancer. In this study, we investigated the role of G9a in the induction of trained immunity, a innate immune memory, and its effects in non-muscle-invasive bladder cancer (NMIBC) patients treated with intravesical Bacillus Calmette-Guérin (BCG).

METHODS

EHMT2 expression was assessed upon induction of trained immunity by RNA sequencing and Western blotting. G9a inhibitor BIX-01294 was used to investigate the effect on trained immunity responses . Subsequent cytokine production was measured by ELISA, epigenetic modifications were measured by ChIP-qPCR, Seahorse technology was used to measure metabolic changes, and a luminescence assay was used to measure ROS release. RNA sequencing was performed on BIX-01294-treated monocytes .

RESULTS

The expression of EHMT2 mRNA and protein decreased in monocytes during induction of trained immunity. G9a inhibition by BIX-01294 induced trained immunity and amplified trained immunity responses evoked by various microbial ligands . This was accompanied by decreased H3K9me2 at the promoters of pro-inflammatory genes. G9a inhibition was also associated with amplified trained immunity responses in circulating monocytes of NMIBC patients. Additionally, altered RNA expression of inflammatory genes in monocytes of NMIBC patients was observed upon G9a inhibition. Furthermore, intravesical BCG therapy decreased H3K9me2 at the promoter of pro-inflammatory genes.

CONCLUSION

Inhibition of G9a is important in the induction of trained immunity, and G9a may represent a novel therapeutic target in NMIBC patients.

摘要

目的

组蛋白甲基转移酶G9a,也称为常染色质组蛋白赖氨酸甲基转移酶2(EHMT2),介导与转录抑制相关的H3K9甲基化。它具有免疫调节作用,在多种癌症中过表达。在本研究中,我们调查了G9a在诱导训练性免疫(一种先天性免疫记忆)中的作用及其在接受膀胱内卡介苗(BCG)治疗的非肌层浸润性膀胱癌(NMIBC)患者中的影响。

方法

通过RNA测序和蛋白质印迹评估训练性免疫诱导后EHMT2的表达。使用G9a抑制剂BIX-01294研究其对训练性免疫反应的影响。随后通过ELISA测量细胞因子产生,通过ChIP-qPCR测量表观遗传修饰,使用海马技术测量代谢变化,并使用发光测定法测量ROS释放。对用BIX-01294处理的单核细胞进行RNA测序。

结果

在训练性免疫诱导过程中,单核细胞中EHMT2 mRNA和蛋白质的表达降低。BIX-01294抑制G9a可诱导训练性免疫并放大由各种微生物配体引起的训练性免疫反应。这伴随着促炎基因启动子处H3K9me2的减少。G9a抑制还与NMIBC患者循环单核细胞中训练性免疫反应的放大有关。此外,在G9a抑制后,观察到NMIBC患者单核细胞中炎症基因的RNA表达发生改变。此外,膀胱内BCG治疗可降低促炎基因启动子处的H3K9me2。

结论

抑制G9a在诱导训练性免疫中很重要,G9a可能是NMIBC患者的一个新的治疗靶点。

https://cdn.ncbi.nlm.nih.gov/pmc/blobs/dd5a/7890679/3d0780503c78/CTI2-10-e1253-g001.jpg

文献AI研究员

20分钟写一篇综述,助力文献阅读效率提升50倍。

立即体验

用中文搜PubMed

大模型驱动的PubMed中文搜索引擎

马上搜索

文档翻译

学术文献翻译模型,支持多种主流文档格式。

立即体验