Suppr超能文献

肺腺癌对BET抑制剂的耐药性由酪蛋白激酶对BRD4的磷酸化介导。

Resistance to BET inhibitors in lung adenocarcinoma is mediated by casein kinase phosphorylation of BRD4.

作者信息

Calder Jack, Nagelberg Amy, Luu Jennifer, Lu Daniel, Lockwood William W

机构信息

Integrative Oncology, British Columbia Cancer, Vancouver, BC, V5Z 1L3, Canada.

Department of Pathology and Laboratory Medicine, University of British Columbia, Vancouver, BC, V6T 2B5, Canada.

出版信息

Oncogenesis. 2021 Mar 12;10(3):27. doi: 10.1038/s41389-021-00316-z.

Abstract

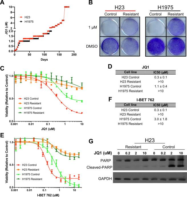
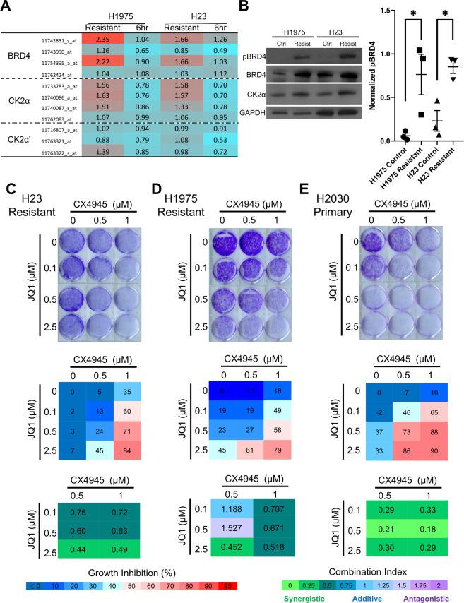
Targeting the epigenome to modulate gene expression programs driving cancer development has emerged as an exciting avenue for therapeutic intervention. Pharmacological inhibition of the bromodomain and extraterminal (BET) family of chromatin adapter proteins has proven effective in this regard, suppressing growth of diverse cancer types mainly through downregulation of the c-MYC oncogene, and its downstream transcriptional program. While initially effective, resistance to BET inhibitors (BETi) typically occurs through mechanisms that reactivate MYC expression. We have previously shown that lung adenocarcinoma (LAC) is inhibited by JQ1 through suppression of FOSL1, suggesting that the epigenetic landscape of tumor cells from different origins and differentiation states influences BETi response. Here, we assessed how these differences affect mechanisms of BETi resistance through the establishment of isogenic pairs of JQ1 sensitive and resistant LAC cell lines. We found that resistance to JQ1 in LAC occurs independent of FOSL1 while MYC levels remain unchanged between resistant cells and their JQ1-treated parental counterparts. Furthermore, while epithelial-mesenchymal transition (EMT) is observed upon resistance, TGF-β induced EMT did not confer resistance in JQ1 sensitive LAC lines, suggesting this is a consequence, rather than a driver of BETi resistance in our model systems. Importantly, siRNA knockdown demonstrated that JQ1 resistant cell lines are still dependent on BRD4 expression for survival and we found that phosphorylation of BRD4 is elevated in resistant LACs, identifying casein kinase 2 (CK2) as a candidate protein mediating this effect. Inhibition of CK2, as well as downstream transcriptional targets of phosphorylated BRD4-including AXL and activators of the PI3K pathway-synergize with JQ1 to inhibit BETi resistant LAC. Overall, this demonstrates that the mechanism of resistance to BETi varies depending on cancer type, with LAC cells developing JQ1 resistance independent of MYC regulation, and identifying CK2 phosphorylation of BRD4 as a potential target to overcome resistance in this cancer.

摘要

靶向表观基因组以调节驱动癌症发展的基因表达程序已成为一种令人兴奋的治疗干预途径。在这方面,对染色质衔接蛋白的溴结构域和额外末端(BET)家族进行药理学抑制已被证明是有效的,主要通过下调c-MYC癌基因及其下游转录程序来抑制多种癌症类型的生长。虽然最初有效,但对BET抑制剂(BETi)的耐药性通常通过重新激活MYC表达的机制发生。我们之前已经表明,肺腺癌(LAC)被JQ1通过抑制FOSL1所抑制,这表明来自不同起源和分化状态的肿瘤细胞的表观遗传格局会影响BETi反应。在这里,我们通过建立JQ1敏感和耐药的LAC细胞系的同基因对,评估了这些差异如何影响BETi耐药机制。我们发现LAC对JQ1的耐药性独立于FOSL1发生,而耐药细胞与其经JQ1处理的亲代细胞之间的MYC水平保持不变。此外,虽然在耐药时观察到上皮-间质转化(EMT),但TGF-β诱导的EMT在JQ1敏感的LAC细胞系中并未赋予耐药性,这表明在我们的模型系统中这是一个结果,而不是BETi耐药的驱动因素。重要的是,siRNA敲低表明JQ1耐药细胞系仍然依赖BRD4表达来生存,并且我们发现耐药LAC中BRD4的磷酸化水平升高,确定酪蛋白激酶2(CK2)为介导这种效应的候选蛋白。抑制CK2以及磷酸化BRD4的下游转录靶点——包括AXL和PI3K途径的激活剂——与JQ1协同作用以抑制BETi耐药的LAC。总体而言,这表明对BETi的耐药机制因癌症类型而异。LAC细胞产生对JQ1的耐药性独立于MYC调节,并确定BRD4的CK2磷酸化为克服这种癌症耐药性的潜在靶点。

https://cdn.ncbi.nlm.nih.gov/pmc/blobs/6572/7955060/ade35d22d19c/41389_2021_316_Fig1_HTML.jpg

文献AI研究员

20分钟写一篇综述,助力文献阅读效率提升50倍。

立即体验

用中文搜PubMed

大模型驱动的PubMed中文搜索引擎

马上搜索

文档翻译

学术文献翻译模型,支持多种主流文档格式。

立即体验