Suppr超能文献

SARS-CoV-2 感染的 shotgun 转录组、空间组学和等温分析揭示了独特的宿主反应、病毒多样化和药物相互作用。

Shotgun transcriptome, spatial omics, and isothermal profiling of SARS-CoV-2 infection reveals unique host responses, viral diversification, and drug interactions.

机构信息

Department of Physiology and Biophysics, Weill Cornell Medicine, New York, NY, USA.

The HRH Prince Alwaleed Bin Talal Bin Abdulaziz Alsaud Institute for Computational Biomedicine, Weill Cornell Medicine, New York, NY, USA.

出版信息

Nat Commun. 2021 Mar 12;12(1):1660. doi: 10.1038/s41467-021-21361-7.

Abstract

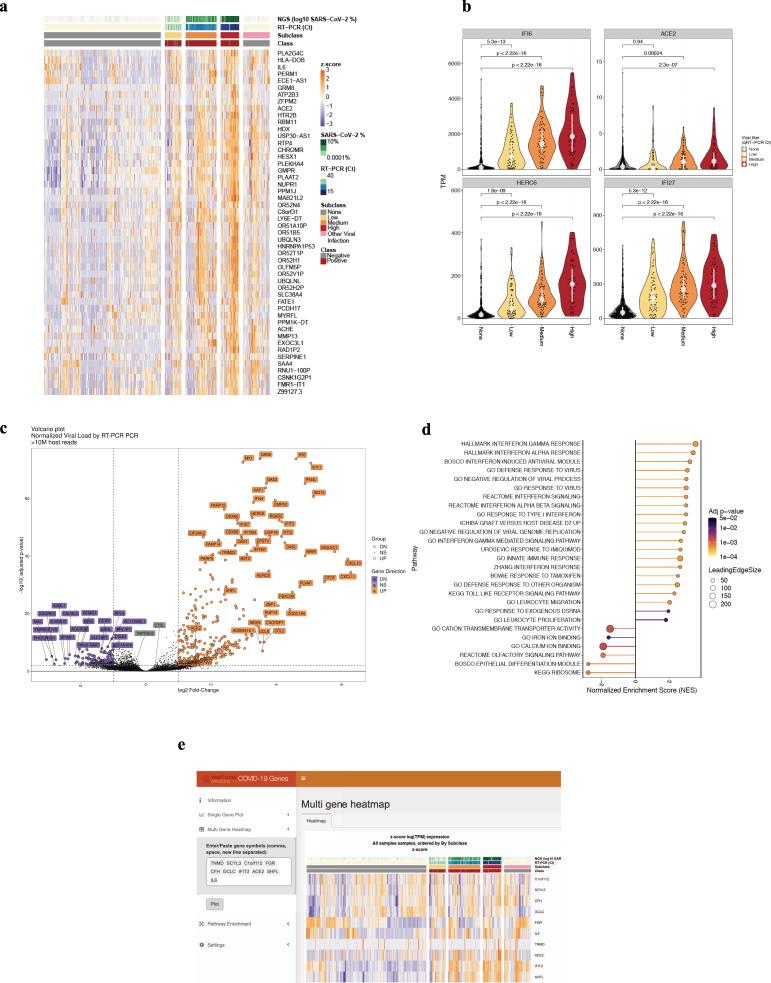
In less than nine months, the Severe Acute Respiratory Syndrome Coronavirus 2 (SARS-CoV-2) killed over a million people, including >25,000 in New York City (NYC) alone. The COVID-19 pandemic caused by SARS-CoV-2 highlights clinical needs to detect infection, track strain evolution, and identify biomarkers of disease course. To address these challenges, we designed a fast (30-minute) colorimetric test (LAMP) for SARS-CoV-2 infection from naso/oropharyngeal swabs and a large-scale shotgun metatranscriptomics platform (total-RNA-seq) for host, viral, and microbial profiling. We applied these methods to clinical specimens gathered from 669 patients in New York City during the first two months of the outbreak, yielding a broad molecular portrait of the emerging COVID-19 disease. We find significant enrichment of a NYC-distinctive clade of the virus (20C), as well as host responses in interferon, ACE, hematological, and olfaction pathways. In addition, we use 50,821 patient records to find that renin-angiotensin-aldosterone system inhibitors have a protective effect for severe COVID-19 outcomes, unlike similar drugs. Finally, spatial transcriptomic data from COVID-19 patient autopsy tissues reveal distinct ACE2 expression loci, with macrophage and neutrophil infiltration in the lungs. These findings can inform public health and may help develop and drive SARS-CoV-2 diagnostic, prevention, and treatment strategies.

摘要

在不到九个月的时间里,严重急性呼吸系统综合症冠状病毒 2 型(SARS-CoV-2)导致超过 100 万人死亡,仅纽约市(NYC)就超过 25000 人。由 SARS-CoV-2 引起的 COVID-19 大流行凸显了临床检测感染、跟踪病毒株进化以及识别疾病进程生物标志物的需求。为了应对这些挑战,我们设计了一种快速(30 分钟)的显色检测(LAMP),用于检测鼻咽拭子中的 SARS-CoV-2 感染,以及一种大规模的 shotgun 宏转录组学平台(总 RNA-seq),用于宿主、病毒和微生物分析。我们将这些方法应用于在 COVID-19 爆发的头两个月从纽约市的 669 名患者收集的临床标本中,获得了新兴 COVID-19 疾病的广泛分子特征。我们发现病毒(20C)中存在明显富集的独特 NYC 分支,以及干扰素、ACE、血液学和嗅觉途径中的宿主反应。此外,我们使用 50821 名患者的记录发现,肾素-血管紧张素-醛固酮系统抑制剂对严重 COVID-19 结局有保护作用,而类似的药物则没有。最后,COVID-19 患者尸检组织的空间转录组数据揭示了 ACE2 表达的独特位置,肺部有巨噬细胞和中性粒细胞浸润。这些发现可以为公共卫生提供信息,并可能有助于开发和推动 SARS-CoV-2 的诊断、预防和治疗策略。

https://cdn.ncbi.nlm.nih.gov/pmc/blobs/3736/7954844/6004d96ef381/41467_2021_21361_Fig1_HTML.jpg

文献AI研究员

20分钟写一篇综述,助力文献阅读效率提升50倍。

立即体验

用中文搜PubMed

大模型驱动的PubMed中文搜索引擎

马上搜索

文档翻译

学术文献翻译模型,支持多种主流文档格式。

立即体验