Suppr超能文献

在慢性 SIV 感染的猕猴接受 cART 治疗期间,血液和肠道黏膜 γδ T 细胞中 IL-17/IL-22 效应功能失调与循环肠漏和炎症标志物增加相关。

Dysregulation of IL-17/IL-22 Effector Functions in Blood and Gut Mucosal Gamma Delta T Cells Correlates With Increase in Circulating Leaky Gut and Inflammatory Markers During cART-Treated Chronic SIV Infection in Macaques.

机构信息

Division of Microbiology, Tulane National Primate Research Center, Covington, LA, United States.

Veterinary Medicine, Tulane National Primate Research Center, Covington, LA, United States.

出版信息

Front Immunol. 2021 Feb 25;12:647398. doi: 10.3389/fimmu.2021.647398. eCollection 2021.

Abstract

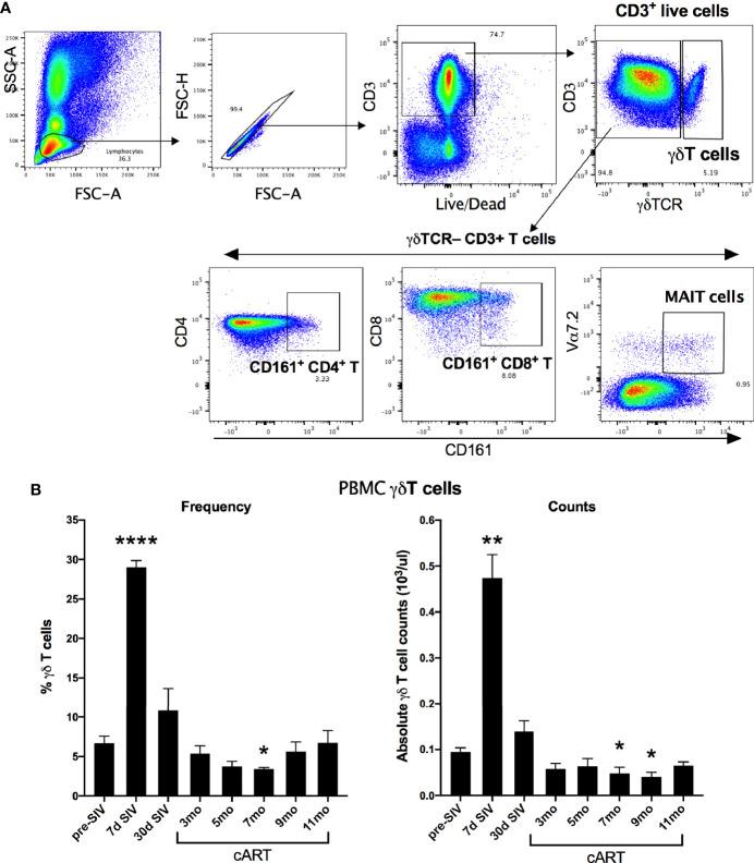
HIV-associated inflammation has been implicated in the premature aging and increased risk of age-associated comorbidities in cART-treated individuals. However, the immune mechanisms underlying the chronic inflammatory state of cART-suppressed HIV infection remain unclear. Here, we investigated the role of γδT cells, a group of innate IL-17 producing T lymphocytes, in the development of systemic inflammation and leaky gut phenotype during cART-suppressed SIV infection of macaques. Plasma levels of inflammatory mediators, intestinal epithelial barrier disruption (IEBD) and microbial translocation (MT) biomarkers, and Th1/Th17-type cytokine functions were longitudinally assessed in blood and gut mucosa of SIV-infected, cART-suppressed macaques. Among the various gut mucosal IL-17/IL-22-producing T lymphocyte subsets including Th17, γδT, CD161 CD8 T, and MAIT cells, a specific decline in the Vδ2 subset of γδT cells and impaired IL-17/IL-22 production in γδT cells significantly correlated with the subsequent increase in plasma IEBD/MT markers (IFABP, LPS-binding protein, and sCD14) and pro-inflammatory cytokines (IL-6, IL-1β, IP10, etc.) despite continued viral suppression during long-term cART. Further, the plasma inflammatory cytokine signature during long-term cART was distinct from acute SIV infection and resembled the inflammatory cytokine profile of uninfected aging (inflammaging) macaques. Overall, our data suggest that during cART-suppressed chronic SIV infection, dysregulation of IL-17/IL-22 cytokine effector functions and decline of Vδ2 γδT cell subsets may contribute to gut epithelial barrier disruption and development of a distinct plasma inflammatory signature characteristic of inflammaging. Our results advance the current understanding of the impact of chronic HIV/SIV infection on γδT cell functions and demonstrate that in the setting of long-term cART, the loss of epithelial barrier-protective functions of Vδ2 T cells and ensuing IEBD/MT occurs before the hallmark expansion of Vδ1 subsets and skewed Vδ2/Vδ1 ratio. Thus, our work suggests that novel therapeutic approaches toward restoring IL-17/IL-22 cytokine functions of intestinal Vδ2 T cells may be beneficial in preserving gut epithelial barrier function and reducing chronic inflammation in HIV-infected individuals.

摘要

HIV 相关炎症与 cART 治疗个体的过早衰老和与年龄相关的合并症风险增加有关。然而,cART 抑制的 HIV 感染慢性炎症状态的免疫机制仍不清楚。在这里,我们研究了 γδT 细胞在 cART 抑制的 SIV 感染恒河猴中系统性炎症和渗漏肠道表型发展中的作用。γδT 细胞是一群先天产生白细胞介素-17(IL-17)的 T 淋巴细胞,我们纵向评估了 SIV 感染、cART 抑制的恒河猴血液和肠道黏膜中的炎症介质、肠上皮屏障破坏(IEBD)和微生物易位(MT)生物标志物以及 Th1/Th17 型细胞因子功能。在各种肠道黏膜 IL-17/IL-22 产生的 T 淋巴细胞亚群中,包括 Th17、γδT、CD161 CD8 T 和 MAIT 细胞,Vδ2γδT 细胞亚群的特异性下降和 γδT 细胞中 IL-17/IL-22 的产生受损与随后血浆 IEBD/MT 标志物(IFABP、LPS 结合蛋白和 sCD14)和促炎细胞因子(IL-6、IL-1β、IP10 等)的增加显著相关,尽管在长期 cART 期间持续病毒抑制。此外,长期 cART 期间的血浆炎症细胞因子特征与急性 SIV 感染不同,与未感染的衰老(炎症衰老)猕猴的炎症细胞因子谱相似。总的来说,我们的数据表明,在 cART 抑制的慢性 SIV 感染期间,IL-17/IL-22 细胞因子效应功能的失调和 Vδ2γδT 细胞亚群的下降可能导致肠道上皮屏障破坏,并形成炎症衰老特征的独特血浆炎症特征。我们的结果推进了对慢性 HIV/SIV 感染对 γδT 细胞功能影响的认识,并表明在长期 cART 的情况下,上皮屏障保护功能的丧失和随后的 IEBD/MT 发生在 Vδ1 亚群的标志性扩张和 Vδ2/Vδ1 比值偏斜之前。因此,我们的工作表明,恢复肠道 Vδ2 T 细胞 IL-17/IL-22 细胞因子功能的新治疗方法可能有益于维持肠道上皮屏障功能和减少 HIV 感染者的慢性炎症。

https://cdn.ncbi.nlm.nih.gov/pmc/blobs/af18/7946846/08564c3305d7/fimmu-12-647398-g001.jpg

文献AI研究员

20分钟写一篇综述,助力文献阅读效率提升50倍。

立即体验

用中文搜PubMed

大模型驱动的PubMed中文搜索引擎

马上搜索

文档翻译

学术文献翻译模型,支持多种主流文档格式。

立即体验