Suppr超能文献

泛素特异性蛋白酶作为肝细胞癌新的预后标志物的鉴定与验证

Identification and Validation of Ubiquitin-Specific Proteases as a Novel Prognostic Signature for Hepatocellular Carcinoma.

作者信息

Ni Wenkai, Bian Saiyan, Zhu Mengqi, Song Qianqian, Zhang Jianping, Xiao Mingbing, Zheng Wenjie

机构信息

Department of Gastroenterology, Affiliated Hospital of Nantong University, Nantong, China.

Endoscopy Center and Endoscopy Research Institute, Zhongshan Hospital, Fudan University, Shanghai, China.

出版信息

Front Oncol. 2021 Feb 25;11:629327. doi: 10.3389/fonc.2021.629327. eCollection 2021.

Abstract

PURPOSE

Ubiquitin-specific proteases (USPs), as a sub-family of deubiquitinating enzymes (DUBs), are responsible for the elimination of ubiquitin-triggered modification. USPs are recently correlated with various malignancies. However, the expression features and clinical significance of USPs have not been systematically investigated in hepatocellular carcinoma (HCC).

METHODS

Genomic alterations and expression profiles of USPs were investigated in CbioPortal and The Cancer Genome Atlas (TCGA) Liver hepatocellular carcinoma (LIHC) dataset. Cox regression and least absolute shrinkage and selection operator (LASSO) analyses were conducted to establish a risk signature for HCC prognosis in TCGA LIHC cohort. Subsequently, Kaplan-Meier analysis, receiver operating characteristic (ROC) curves and univariate/multivariate analyses were performed to evaluate the prognostic significance of the risk signature in TCGA LIHC and international cancer genome consortium (ICGC) cohorts. Furthermore, we explored the alterations of the signature genes during hepatocarcinogenesis and HCC progression in GSE89377. In addition, the expression feature of USP39 was further explored in HCC tissues by performing western blotting and immunohistochemistry.

RESULTS

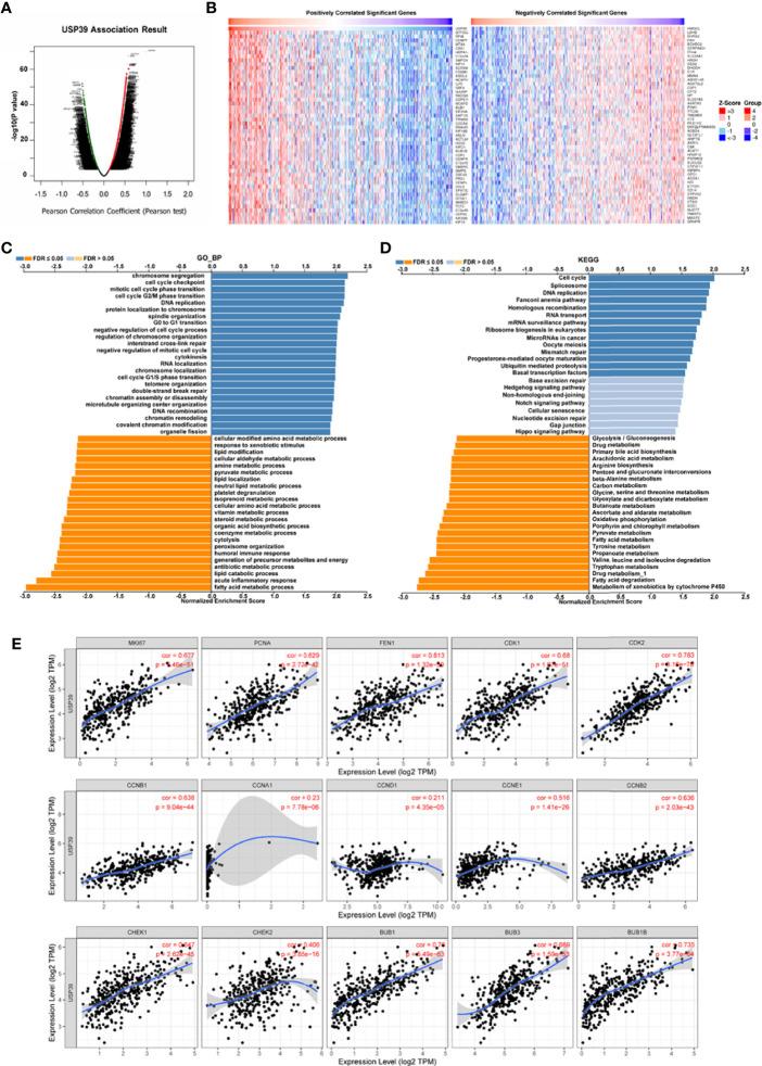
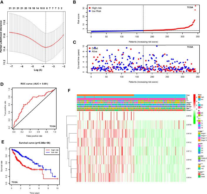
Genomic alterations and overexpression of USPs were observed in HCC tissues. The consensus analysis indicated that the USPs-overexpressed sub-Cluster was correlated with aggressive characteristics and poor prognosis. Cox regression with LASSO algorithm identified a risk signature formed by eight USPs for HCC prognosis. High-risk group stratified by the signature score was correlated with advanced tumor stage and poor survival HCC patients in TCGA LIHC cohort. In addition, the 8-USPs based signature could also robustly predict overall survival of HCC patients in ICGC(LIRI-JP) cohort. Furthermore, gene sets enrichment analysis (GSEA) showed that the high-risk score was associated with tumor-related pathways. According to the observation in GSE89377, USP39 expression was dynamically increased with hepatocarcinogenesis and HCC progression. The overexpression of USP39 was further determined in a local HCC cohort and correlated with poor prognosis. The co-concurrence analysis suggested that USP39 might promote HCC by regulating cell-cycle- and proliferation- related genes.

CONCLUSION

The current study provided a USPs-based signature, highlighting its robust prognostic significance and targeted value for HCC treatment.

摘要

目的

泛素特异性蛋白酶(USPs)作为去泛素化酶(DUBs)的一个亚家族,负责消除泛素引发的修饰。USPs最近与多种恶性肿瘤相关。然而,USPs在肝细胞癌(HCC)中的表达特征和临床意义尚未得到系统研究。

方法

在CbioPortal和癌症基因组图谱(TCGA)肝细胞癌(LIHC)数据集中研究USPs的基因组改变和表达谱。进行Cox回归和最小绝对收缩和选择算子(LASSO)分析,以建立TCGA LIHC队列中HCC预后的风险特征。随后,进行Kaplan-Meier分析、受试者工作特征(ROC)曲线分析和单因素/多因素分析,以评估风险特征在TCGA LIHC和国际癌症基因组联盟(ICGC)队列中的预后意义。此外,我们在GSE89377中探索了肝癌发生和HCC进展过程中特征基因的变化。此外,通过蛋白质印迹和免疫组织化学进一步探索了USP39在HCC组织中的表达特征。

结果

在HCC组织中观察到USPs的基因组改变和过表达。共识分析表明,USPs过表达亚簇与侵袭性特征和不良预后相关。采用LASSO算法的Cox回归确定了一个由8个USPs组成的HCC预后风险特征。根据特征评分分层的高危组与TCGA LIHC队列中晚期肿瘤分期和生存不良的HCC患者相关。此外,基于8个USPs的特征也能可靠地预测ICGC(LIRI-JP)队列中HCC患者的总生存期。此外,基因集富集分析(GSEA)表明,高危评分与肿瘤相关通路有关。根据GSE89377中的观察结果,USP39表达随肝癌发生和HCC进展而动态增加。在一个局部HCC队列中进一步确定了USP39的过表达,且与不良预后相关。共现分析表明,USP39可能通过调节细胞周期和增殖相关基因来促进HCC。

结论

本研究提供了一个基于USPs的特征,突出了其对HCC治疗的强大预后意义和靶向价值。

https://cdn.ncbi.nlm.nih.gov/pmc/blobs/20dd/7949004/df78eaf8e898/fonc-11-629327-g001.jpg

文献AI研究员

20分钟写一篇综述,助力文献阅读效率提升50倍。

立即体验

用中文搜PubMed

大模型驱动的PubMed中文搜索引擎

马上搜索

文档翻译

学术文献翻译模型,支持多种主流文档格式。

立即体验