Suppr超能文献

首个针对免疫检查点蛋白 HLA-G 的免疫治疗性 CAR-T 细胞。

First immunotherapeutic CAR-T cells against the immune checkpoint protein HLA-G.

机构信息

Preclinical Department, Invectys, Paris, France.

Molecular Virology and Vaccinology Unit, Virology Department, Pasteur Institute, Paris, Île-de-France, France.

出版信息

J Immunother Cancer. 2021 Mar;9(3). doi: 10.1136/jitc-2020-001998.

Abstract

BACKGROUND

CAR-T cells immunotherapy is a breakthrough in the treatment of hematological malignancies such as acute lymphoblastic leukemia (ALL) and B-cell malignancies. However, CAR-T therapies face major hurdles such as the lack of tumor-specific antigen (TSA), and immunosuppressive tumor microenvironment sometimes caused by the tumorous expression of immune checkpoints (ICPs) such as HLA-G. Indeed, HLA-G is remarkable because it is both a potent ICP and a TSA. HLA-G tumor expression causes immune escape by impairing innate and adaptive immune responses and by inducing a suppressive microenvironment. Yet, to date, no immunotherapy targets it.

METHODS

We have developed two anti-HLA-G third-generation CARs based on new anti-HLA-G monoclonal antibodies.

RESULTS

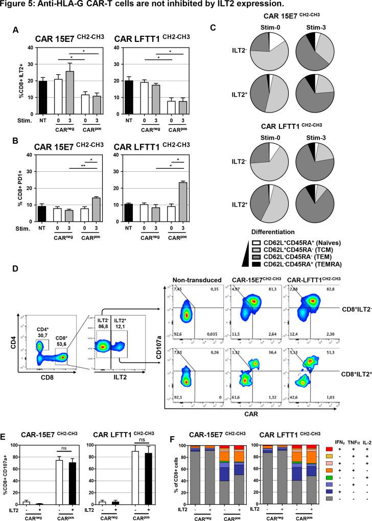
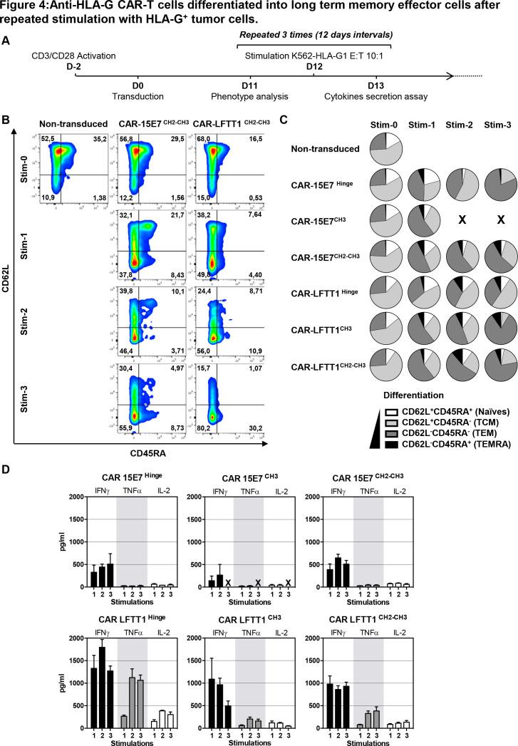
Anti-HLA-G CAR-T cells were specific for immunosuppressive HLA-G isoforms. HLA-G-activated CAR-T cells polarized toward T helper 1, and became cytotoxic against HLA-G tumor cells. In vivo, anti-HLA-G CAR-T cells were able to control and eliminate HLA-G tumor cells. The interaction of tumor-HLA-G with interleukin (IL)T2-expressing T cells is known to result in effector T cell functional inhibition, but anti-HLA-G CAR-T cells were insensitive to this inhibition and still exerted their function even when expressing ILT2. Lastly, we show that anti-HLA-G CAR-T cells differentiated into long-term memory effector cells, and seemed not to lose function even after repeated stimulation by HLA-G-expressing tumor cells.

CONCLUSION

We report for the first time that HLA-G, which is both a TSA and an ICP, constitutes a valid target for CAR-T cell therapy to specifically target and eliminate both tumor cells and HLA-G suppressive cells.

摘要

背景

嵌合抗原受体 T 细胞(CAR-T)免疫疗法是治疗急性淋巴细胞白血病(ALL)和 B 细胞恶性肿瘤等血液系统恶性肿瘤的一项突破。然而,CAR-T 疗法面临着许多重大障碍,例如缺乏肿瘤特异性抗原(TSA),以及免疫检查点(ICPs)如 HLA-G 的肿瘤表达有时会导致免疫抑制肿瘤微环境。事实上,HLA-G 之所以引人注目,是因为它既是一种有效的 ICP,也是一种 TSA。HLA-G 肿瘤表达通过损害先天和适应性免疫反应,并诱导抑制性微环境,导致免疫逃逸。然而,迄今为止,还没有免疫疗法针对它。

方法

我们基于新的抗 HLA-G 单克隆抗体开发了两种第三代抗 HLA-G CAR。

结果

抗 HLA-G CAR-T 细胞特异性针对免疫抑制性 HLA-G 同种型。HLA-G 激活的 CAR-T 细胞向 T 辅助 1 极化,并对 HLA-G 肿瘤细胞具有细胞毒性。在体内,抗 HLA-G CAR-T 细胞能够控制和消除 HLA-G 肿瘤细胞。已知肿瘤-HLA-G 与表达白细胞介素(IL)T2 的 T 细胞相互作用会导致效应 T 细胞功能抑制,但抗 HLA-G CAR-T 细胞对此抑制不敏感,即使表达 ILT2,仍能发挥其功能。最后,我们表明,抗 HLA-G CAR-T 细胞分化为长期记忆效应细胞,即使在反复受到 HLA-G 表达肿瘤细胞刺激后,似乎也不会失去功能。

结论

我们首次报道 HLA-G 既是 TSA 又是 ICP,它构成了 CAR-T 细胞治疗的有效靶点,可特异性靶向和消除肿瘤细胞和 HLA-G 抑制细胞。

https://cdn.ncbi.nlm.nih.gov/pmc/blobs/81c5/7978334/2066e9279e8e/jitc-2020-001998f01.jpg

文献AI研究员

20分钟写一篇综述,助力文献阅读效率提升50倍。

立即体验

用中文搜PubMed

大模型驱动的PubMed中文搜索引擎

马上搜索

文档翻译

学术文献翻译模型,支持多种主流文档格式。

立即体验