Suppr超能文献

牛全-β-乳球蛋白以先天方式交叉保护 BALB/c 小鼠花粉过敏:农场效应的潜在模型。

Bovine Holo-Beta-Lactoglobulin Cross-Protects Against Pollen Allergies in an Innate Manner in BALB/c Mice: Potential Model for the Farm Effect.

机构信息

The Interuniversity Messerli Research Institute of the University of Veterinary Medicine Vienna, Medical University Vienna and University Vienna, Vienna, Austria.

Laboratory Medicine and Immunology Department, Faculty of Medicine, Menoufia University, Shibin El Kom, Egypt.

出版信息

Front Immunol. 2021 Mar 5;12:611474. doi: 10.3389/fimmu.2021.611474. eCollection 2021.

Abstract

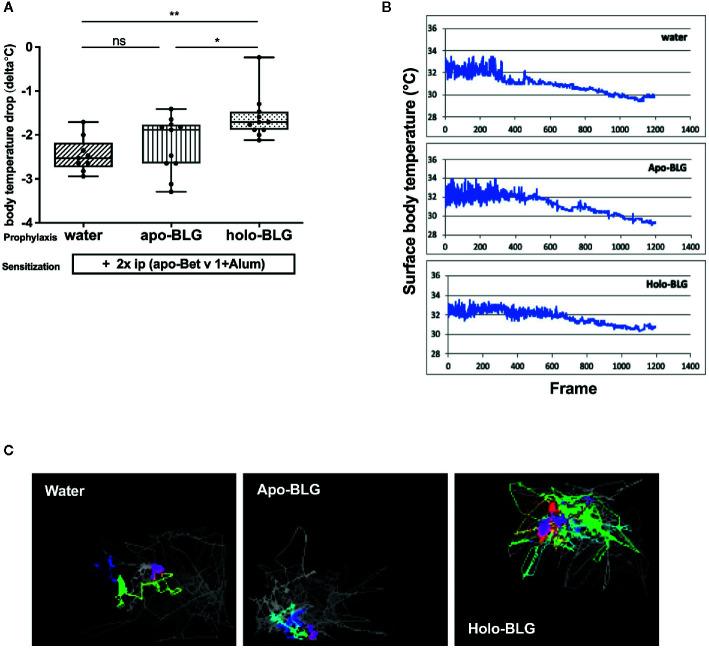
The lipocalin beta-lactoglobulin (BLG) is a major protein compound in cow's milk, and we detected it in cattle stable dust. BLG may be a novel player in the farm protective effect against atopic sensitization and hayfever. In previous studies, we demonstrated that only the ligand-filled holo-form of BLG prevented sensitization to itself. Here, we investigated whether holo-BLG could, in an innate manner, also protect against allergic sensitization to unrelated birch pollen allergens using a murine model. BALB/c mice were nasally pretreated four times in biweekly intervals with holo-BLG containing quercetin-iron complexes as ligands, with empty apo-BLG, or were sham-treated. Subsequently, mice were intraperitoneally sensitized two times with apo-BLG or with the unrelated birch pollen allergen apo-Bet v 1, adjuvanted with aluminum hydroxide. After subsequent systemic challenge with BLG or Bet v 1, body temperature drop was monitored by anaphylaxis imaging. Specific antibodies in serum and cytokines of BLG- and Bet v 1-stimulated splenocytes were analyzed by ELISA. Additionally, human peripheral blood mononuclear cells of pollen allergic subjects were stimulated with apo- versus holo-BLG before assessment by FACS. Prophylactic treatment with the holo-BLG resulted in protection against allergic sensitization and clinical reactivity also to Bet v 1 in an unspecific manner. Pretreatment with holo-BLG resulted in significantly lower BLG-as well as Bet v 1-specific antibodies and impaired antigen-presentation with significantly lower numbers of CD11c+MHCII+ cells expressing CD86. Pretreatment with holo-BLG also reduced the release of Th2-associated cytokines from Splenocytes in BLG-sensitized mice. Similarly, stimulation of PBMCs from birch pollen allergic subjects with holo-BLG resulted in a relative decrease of CD3+CD4+ and CD4+CRTh2 cells, but not of CD4+CD25+CD127- Treg cells, compared to apo-BLG stimulation. In conclusion, prophylactic treatment with holo-BLG protected against allergy in an antigen-specific and -unspecific manner by decreasing antigen presentation, specific antibody production and abrogating a Th2-response. Holo-BLG therefore promotes immune resilience against pollen allergens in an innate manner and may thereby contribute to the farm protective effect against atopic sensitization.

摘要

β-乳球蛋白(BLG)是牛奶中的主要蛋白质化合物,我们在牛舍尘埃中检测到了它。BLG 可能是一种新型的农场保护性蛋白,可防止过敏和花粉热。在之前的研究中,我们证明只有配体填充的完整 BLG 形式才能防止自身致敏。在这里,我们使用小鼠模型研究了完整 BLG 是否可以以先天方式防止对无关的桦树花粉过敏原的过敏致敏。BALB/c 小鼠在两周间隔内通过鼻内预处理四次,用含有槲皮素-铁复合物的配体的完整 BLG 预处理,用空 apo-BLG 预处理或假处理。随后,用 apo-BLG 或无关的桦树花粉过敏原 apo-Bet v 1 两次腹腔内致敏,用氢氧化铝佐剂。随后用 BLG 或 Bet v 1 全身攻击后,通过过敏成像监测体温下降。通过 ELISA 分析血清中针对 BLG 和 Bet v 1 的刺激的脾细胞中的特异性抗体和细胞因子。此外,在通过 FACS 评估之前,用 apo-与完整 BLG 刺激花粉过敏患者的外周血单核细胞。用完整 BLG 进行预防性治疗可防止过敏致敏,并且还可以以非特异性方式防止对 Bet v 1 的临床反应。用完整 BLG 预处理可导致 BLG 以及 Bet v 1 特异性抗体的显著降低,并且抗原呈递受损,表达 CD86 的 CD11c+MHCII+细胞数量显著减少。用完整 BLG 预处理还可降低 BLG 致敏小鼠脾细胞中 Th2 相关细胞因子的释放。同样,与 apo-BLG 刺激相比,用完整 BLG 刺激桦树花粉过敏患者的 PBMC 导致 CD3+CD4+和 CD4+CRTh2 细胞的相对减少,但 CD4+CD25+CD127-Treg 细胞没有减少。总之,完整 BLG 的预防性治疗通过降低抗原呈递、特异性抗体产生和消除 Th2 反应,以特异性和非特异性方式防止过敏。因此,完整 BLG 以先天方式促进对花粉过敏原的免疫弹性,并可能有助于农场对过敏致敏的保护作用。

https://cdn.ncbi.nlm.nih.gov/pmc/blobs/9078/7977286/156ac8d6bb2c/fimmu-12-611474-g001.jpg

文献AI研究员

20分钟写一篇综述,助力文献阅读效率提升50倍。

立即体验

用中文搜PubMed

大模型驱动的PubMed中文搜索引擎

马上搜索

文档翻译

学术文献翻译模型,支持多种主流文档格式。

立即体验