Suppr超能文献

电针通过激活术后肠梗阻中α7烟碱型乙酰胆碱受体介导的JAK2/STAT3信号通路改善肠道炎症。

Electroacupuncture ameliorates intestinal inflammation by activating α7nAChR-mediated JAK2/STAT3 signaling pathway in postoperative ileus.

作者信息

Yang Na-Na, Yang Jing-Wen, Ye Yang, Huang Jin, Wang Lu, Wang Yu, Su Xin-Tong, Lin Ying, Yu Fang-Ting, Ma Si-Ming, Qi Ling-Yu, Lin Lu-Lu, Wang Li-Qiong, Shi Guang-Xia, Li Hong-Ping, Liu Cun-Zhi

机构信息

International Acupuncture and Moxibustion Innovation Institute, Beijing University of Chinese Medicine.

Department of Integration of Chinese and Western Medicine, School of Basic Medical Sciences, Peking University, Beijing, China.

出版信息

Theranostics. 2021 Feb 19;11(9):4078-4089. doi: 10.7150/thno.52574. eCollection 2021.

Abstract

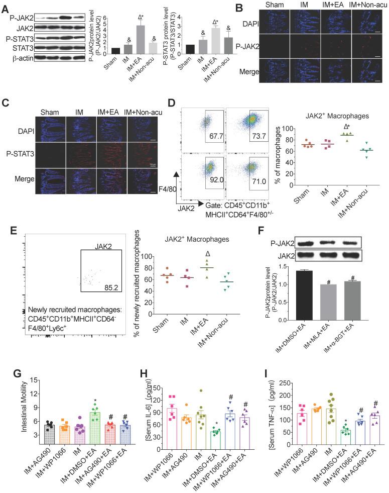
Inflammatory cytokines produced by muscularis macrophages largely contribute to the pathological signs of postoperative ileus (POI). Electroacupuncture (EA) can suppress inflammation, mainly or partly via activation of vagal efferent. The goal of this study was to investigate the mechanisms by which EA stimulation at an hindlimb region ameliorates inflammation in POI. Intestinal motility and inflammation were examined after 24 h after intestinal manipulation (IM)-induced POI in mice. Local immune response in the intestinal muscularis, expression of macrophages, α7 nicotinic acetylcholine receptor (α7nAChR), Janus kinase 2 (JAK2) and signal transducer and activator of transcription 3 (STAT3) were determined by flow cytometry, Western Blot, qPCR and immunofluorescence. The effects of α7nAChR antagonists (methyllycaconitine and α-bungarotoxin) and JAK2/STAT3 inhibitors (AG490 and WP1066) were also administered in a subset of mice prior to EA. In the parasympathetic pathways, intestinal motility and inflammation were determined after cervical vagotomy and sub-diaphragmatic vagotomy. The expression of gamma absorptiometry aminobutyric acid (GABA) receptor in dorsal motor nucleus of vagal (DMV) cholinergic neurons was assessed by immunofluorescence and the response to DMV microinjection of bicuculine (antagonist of GABA receptor) or muscimol (agonist of GABA receptor) were assessed. EA suppressed intestinal inflammation and promoted gastrointestinal motility. Mechanistically, EA activated the α7nAChR-mediated JAK2/STAT3 signaling pathway in macrophages which reduced the production of inflammatory cytokines. Furthermore, we also demonstrated that hindlimb region stimulation drove vagal efferent output by inhibiting the expression of GABA receptor in DMV to ameliorate inflammation. The present study revealed that EA of hindlimb regions inhibited the expression of GABA receptor in DMV neurons, whose excited vagal nerve, in turn suppressed IM-induced inflammation via activation of α7nAChR-mediated JAK2/STAT3 signaling pathway.

摘要

肌层巨噬细胞产生的炎性细胞因子在很大程度上导致了术后肠梗阻(POI)的病理体征。电针(EA)可以抑制炎症,主要或部分通过激活迷走神经传出神经。本研究的目的是探讨后肢区域电针刺激改善POI炎症的机制。在小鼠肠道操作(IM)诱导的POI后24小时检查肠道运动和炎症。通过流式细胞术、蛋白质免疫印迹法、定量聚合酶链反应和免疫荧光法测定肠道肌层的局部免疫反应、巨噬细胞、α7烟碱型乙酰胆碱受体(α7nAChR)、Janus激酶2(JAK2)和信号转导及转录激活因子3(STAT3)的表达。在电针之前,还对一部分小鼠给予了α7nAChR拮抗剂(甲基lycaconitine和α-银环蛇毒素)和JAK2/STAT3抑制剂(AG490和WP1066)。在副交感神经通路中,在颈迷走神经切断术和膈下迷走神经切断术后测定肠道运动和炎症。通过免疫荧光法评估迷走神经背运动核(DMV)胆碱能神经元中γ-氨基丁酸(GABA)受体的表达,并评估对DMV微量注射荷包牡丹碱(GABA受体拮抗剂)或蝇蕈醇(GABA受体激动剂)的反应。电针抑制肠道炎症并促进胃肠蠕动。从机制上讲,电针激活了巨噬细胞中α7nAChR介导的JAK2/STAT3信号通路,从而减少了炎性细胞因子的产生。此外,我们还证明后肢区域刺激通过抑制DMV中GABA受体的表达来驱动迷走神经传出神经输出,从而改善炎症。本研究表明,后肢区域电针抑制了DMV神经元中GABA受体的表达,其兴奋的迷走神经进而通过激活α7nAChR介导的JAK2/STAT3信号通路抑制IM诱导的炎症。

https://cdn.ncbi.nlm.nih.gov/pmc/blobs/1705/7977469/4856e336d7fa/thnov11p4078g001.jpg

文献AI研究员

20分钟写一篇综述,助力文献阅读效率提升50倍。

立即体验

用中文搜PubMed

大模型驱动的PubMed中文搜索引擎

马上搜索

文档翻译

学术文献翻译模型,支持多种主流文档格式。

立即体验