Suppr超能文献

长链非编码 RNA Snhg1-Vps13D 囊泡运输系统通过调节 IL-7 信号的双重作用促进记忆性 CD8 T 细胞的建立。

The lncRNA Snhg1-Vps13D vesicle trafficking system promotes memory CD8 T cell establishment via regulating the dual effects of IL-7 signaling.

机构信息

Institute of Immunology PLA, Third Military Medical University, Chongqing, 400038, China.

Institute of Hepatopancreatobiliary Surgery, Chongqing General Hospital, University of Chinese Academy of Sciences, Chongqing, 401121, China.

出版信息

Signal Transduct Target Ther. 2021 Mar 24;6(1):126. doi: 10.1038/s41392-021-00492-9.

Abstract

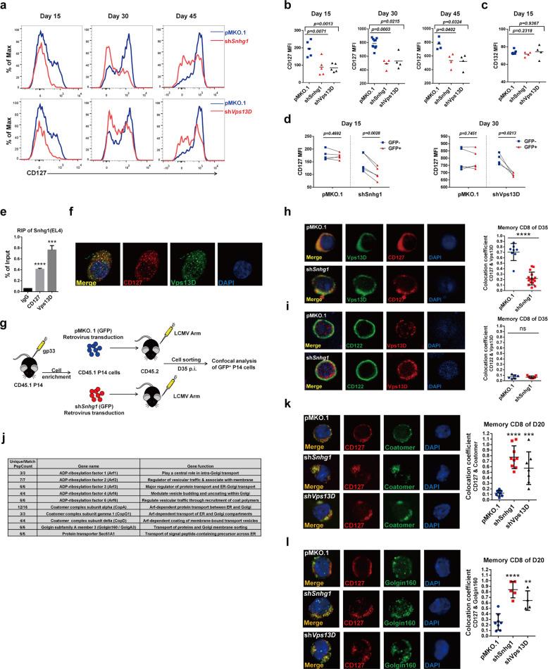
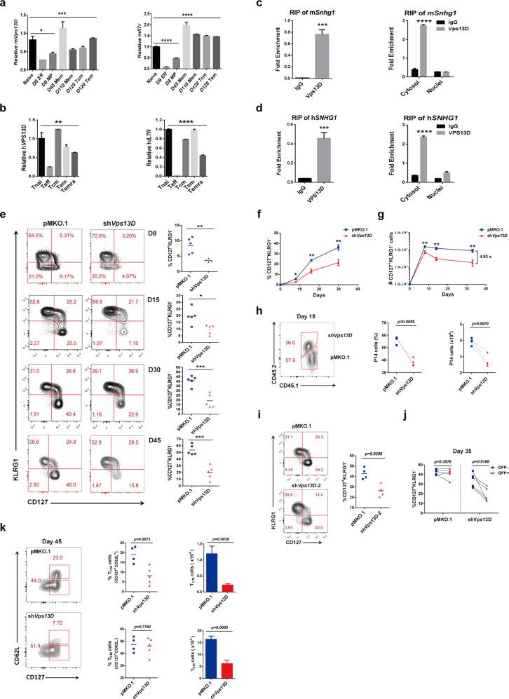
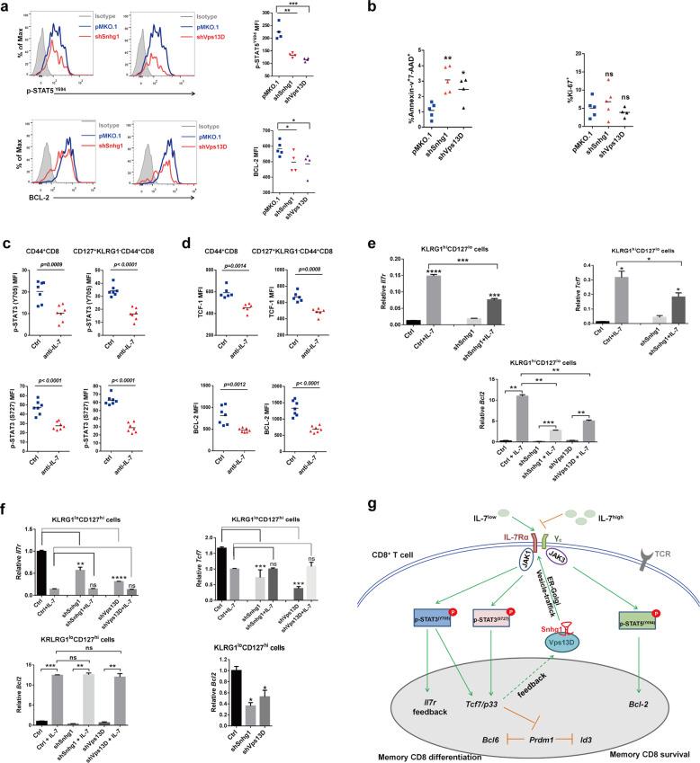
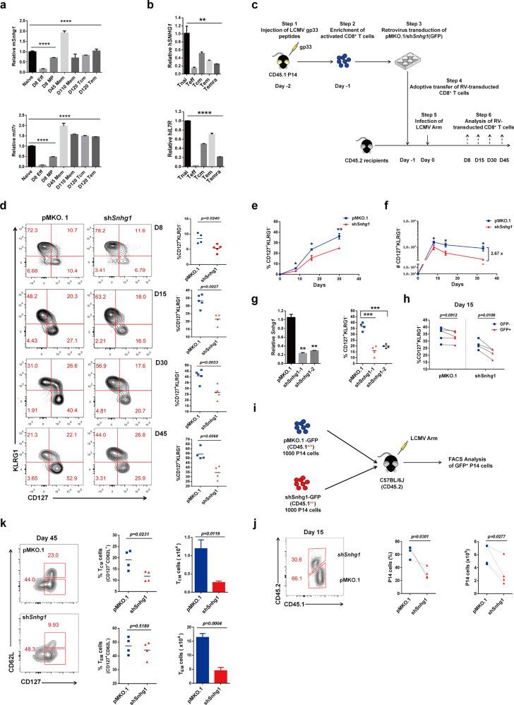
The efficient induction and long-term persistence of pathogen-specific memory CD8 T cells are pivotal to rapidly curb the reinfection. Recent studies indicated that long-noncoding RNAs expression is highly cell- and stage-specific during T cell development and differentiation, suggesting their potential roles in T cell programs. However, the key lncRNAs playing crucial roles in memory CD8 T cell establishment remain to be clarified. Through CD8 T cell subsets profiling of lncRNAs, this study found a key lncRNA-Snhg1 with the conserved naive-effector-memory expression pattern in CD8 T cells of both mice and human, that can promote memory formation while impeding effector CD8 in acute viral infection. Further, Snhg1 was found interacting with the conserved vesicle trafficking protein Vps13D to promote IL-7Rα membrane location specifically. With the deep mechanism probing, the results show Snhg1-Vps13D regulated IL-7 signaling with its dual effects in memory CD8 generation, which not just because of the sustaining role of STAT5-BCL-2 axis for memory survival, but more through the STAT3-TCF1-Blimp1 axis for transcriptional launch program of memory differentiation. Moreover, we performed further study with finding a similar high-low-high expression pattern of human SNHG1/VPS13D/IL7R/TCF7 in CD8 T cell subsets from PBMC samples of the convalescent COVID-19 patients. The central role of Snhg1-Vps13D-IL-7R-TCF1 axis in memory CD8 establishment makes it a potential target for improving the vaccination effects to control the ongoing pandemic.

摘要

高效诱导和长期维持病原体特异性记忆 CD8 T 细胞对于迅速抑制再感染至关重要。最近的研究表明,长非编码 RNA 的表达在 T 细胞发育和分化过程中具有高度的细胞和阶段特异性,这表明它们在 T 细胞程序中可能发挥作用。然而,在记忆 CD8 T 细胞建立中发挥关键作用的关键长非编码 RNA 仍有待阐明。通过 CD8 T 细胞亚群中长非编码 RNA 的分析,本研究发现了一个关键的长非编码 RNA-Snhg1,它在小鼠和人类的 CD8 T 细胞中具有保守的幼稚-效应-记忆表达模式,可以促进记忆形成,同时在急性病毒感染中抑制效应 CD8。此外,Snhg1 被发现与保守的囊泡运输蛋白 Vps13D 相互作用,以促进 IL-7Rα 膜的特异性定位。通过深入的机制研究,结果表明 Snhg1-Vps13D 通过其在记忆 CD8 生成中的双重作用调节 IL-7 信号,这不仅是因为 STAT5-BCL-2 轴对记忆存活的维持作用,而且更多的是通过 STAT3-TCF1-Blimp1 轴对记忆分化的转录启动程序。此外,我们通过发现人类 SNHG1/VPS13D/IL7R/TCF7 在恢复期 COVID-19 患者 PBMC 样本中的 CD8 T 细胞亚群中表现出相似的高-低-高表达模式,进一步开展了研究。Snhg1-Vps13D-IL-7R-TCF1 轴在记忆 CD8 建立中的核心作用使其成为改善疫苗接种效果以控制当前大流行的潜在目标。

https://cdn.ncbi.nlm.nih.gov/pmc/blobs/f1e6/7987995/36267ecdde9b/41392_2021_492_Fig1_HTML.jpg

文献AI研究员

20分钟写一篇综述,助力文献阅读效率提升50倍。

立即体验

用中文搜PubMed

大模型驱动的PubMed中文搜索引擎

马上搜索

文档翻译

学术文献翻译模型,支持多种主流文档格式。

立即体验