Suppr超能文献

鉴定三维静电纺丝支架中培养的人真皮成纤维细胞分泌的细胞外基质蛋白。

Identification of extracellular matrix proteins secreted by human dermal fibroblasts cultured in 3D electrospun scaffolds.

机构信息

Department of Biology, Lund University, Solvegatan 35C, 223 62, Lund, Sweden.

Division of Oncology, Department of Clinical Sciences Lund, Lund University, 223 81, Lund, Sweden.

出版信息

Sci Rep. 2021 Mar 23;11(1):6655. doi: 10.1038/s41598-021-85742-0.

Abstract

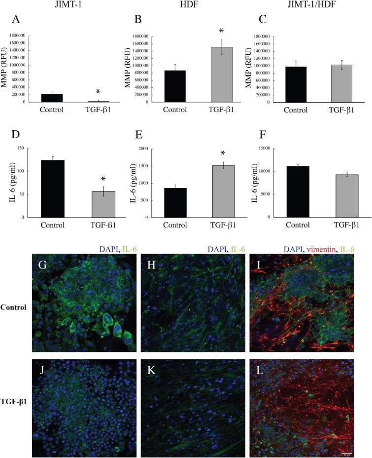
The appreciation that cell interactions in tissues is dependent on their three dimensional (3D) distribution has stimulated the development of 3D cell culture models. We constructed an artificial 3D tumour by culturing human breast cancer JIMT-1 cells and human dermal fibroblasts (HDFs) in a 3D network of electrospun polycaprolactone fibres. Here, we investigate ECM components produced by the cells in the artificial 3D tumour, which is an important step in validating the model. Immunostaining and confocal fluorescence microscopy show that the ECM proteins fibronectin, collagen I, and laminin are deposited throughout the entire 3D structure. Secreted soluble factors including matrix metalloproteinases (MMPs) and interleukine-6 (IL-6) were analysed in collected medium and were found to be mainly derived from the HDFs. Treatment with transforming growth factor-β1 (TGF-β1), a major cytokine found in a tumour, significantly alters the MMP activity and IL-6 concentration. In addition, TGF-β1 treatment, changes the morphology of the HDFs to become more elongated and with increased linearized actin filaments compared to non-treated HDFs. Collectively, these novel findings suggest that the artificial 3D tumour displays a clear cell distribution and ECM deposition that resembles a tumour environment in vivo, suggesting an innovative biological model to study a human tumour.

摘要

人们认识到组织中的细胞相互作用依赖于它们的三维(3D)分布,这激发了 3D 细胞培养模型的发展。我们通过将人乳腺癌 JIMT-1 细胞和人真皮成纤维细胞(HDF)培养在聚己内酯纤维的 3D 网络中,构建了一个人工 3D 肿瘤。在这里,我们研究了细胞在人工 3D 肿瘤中产生的细胞外基质成分,这是验证模型的重要步骤。免疫染色和共聚焦荧光显微镜显示,细胞外基质蛋白纤维连接蛋白、胶原 I 和层粘连蛋白沉积在整个 3D 结构中。在收集的培养基中分析了包括基质金属蛋白酶(MMPs)和白细胞介素-6(IL-6)在内的分泌性可溶性因子,发现它们主要来源于 HDF。转化生长因子-β1(TGF-β1)是肿瘤中发现的一种主要细胞因子,它的处理显著改变了 MMP 活性和 IL-6 浓度。此外,TGF-β1 处理使 HDF 的形态变得更长,与未经处理的 HDF 相比,线性化肌动蛋白丝增加。总的来说,这些新发现表明,人工 3D 肿瘤显示出清晰的细胞分布和细胞外基质沉积,类似于体内肿瘤环境,提示了一种研究人类肿瘤的创新生物学模型。

https://cdn.ncbi.nlm.nih.gov/pmc/blobs/dcf0/7988018/d18bc4407494/41598_2021_85742_Fig1_HTML.jpg

文献AI研究员

20分钟写一篇综述,助力文献阅读效率提升50倍。

立即体验

用中文搜PubMed

大模型驱动的PubMed中文搜索引擎

马上搜索

文档翻译

学术文献翻译模型,支持多种主流文档格式。

立即体验