Suppr超能文献

一种新型代谢相关特征作为肝细胞癌潜在预后生物标志物

A Novel Metabolism-Related Signature as a Candidate Prognostic Biomarker for Hepatocellular Carcinoma.

作者信息

Wang Zhihao, Embaye Kidane Siele, Yang Qing, Qin Lingzhi, Zhang Chao, Liu Liwei, Zhan Xiaoqian, Zhang Fengdi, Wang Xi, Qin Shenghui

机构信息

Institute of Pathology, Tongji Hospital, Tongji Medical College, Huazhong University of Science and Technology, Wuhan, 430030, People's Republic of China.

Department of Pharmacy, Hiser Medical Center of Qingdao, Qingdao, 266033, People's Republic of China.

出版信息

J Hepatocell Carcinoma. 2021 Mar 16;8:119-132. doi: 10.2147/JHC.S294108. eCollection 2021.

Abstract

PURPOSE

Given that metabolic reprogramming has been recognized as an essential hallmark of cancer cells, this study sought to investigate the potential prognostic values of metabolism-related genes (MRGs) for the diagnosis and treatment of hepatocellular carcinoma (HCC).

METHODS

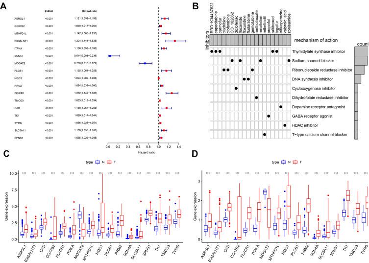
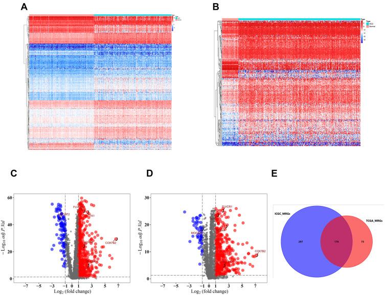
In total, 2752 metabolism-related gene sequencing data of HCC samples with clinical information were obtained from the International Cancer Genome Consortium (ICGC) and The Cancer Genome Atlas (TCGA). One hundred and seventy-eight the differentially expressed MRGs were identified from the ICGC cohort and TCGA cohort. Then, univariate Cox regression analysis was performed to identify these genes that were related to overall survival (OS). A novel metabolism-related prognostic signature was developed using the least absolute shrinkage and selection operator (Lasso) and multivariate Cox regression analyses in the ICGC dataset. The Broad Institute's Connectivity Map (CMap) was used in predicting which compounds on the basis of the prognostic MRGs. Furthermore, the signature was validated in the TCGA dataset. Finally, the expression levels of hub genes were validated in HCC cell lines by Western blotting (WB) and quantitative real-time PCR (qRT-PCR).

RESULTS

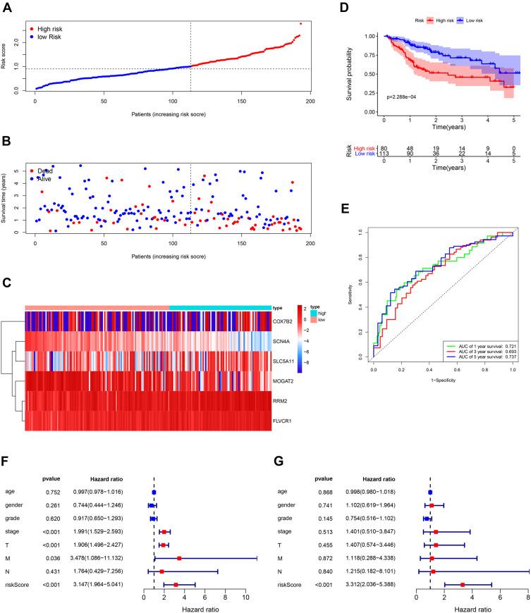
We found that 17 MRGs were most significantly associated with OS in HCC. Then, the Lasso and multivariate Cox regression analyses were applied to construct the novel metabolism-relevant prognostic signature, which consisted of six MRGs. The prognostic value of this prognostic model was further successfully validated in the TCGA dataset. Further analysis indicated that this particular signature could be an independent prognostic indicator after adjusting to other clinical factors. Six MRGs (FLVCR1, MOGAT2, SLC5A11, RRM2, COX7B2, and SCN4A) showed high prognostic performance in predicting HCC outcomes. Candidate drugs that aimed at hub ERGs were identified. Finally, hub genes were chosen for validation and the protein, mRNA expression of FLVCR1, SLC5A11, and RRM2 were significantly increased in human HCC cell lines compared to normal human hepatic cell lines, which were in agreement with the results of differential expression analysis.

CONCLUSION

Our data provided evidence that the metabolism-related signature could serve as a reliable prognostic and predictive tool for OS in patients with HCC.

摘要

目的

鉴于代谢重编程已被公认为癌细胞的一个重要特征,本研究旨在探讨代谢相关基因(MRGs)在肝细胞癌(HCC)诊断和治疗中的潜在预后价值。

方法

总共从国际癌症基因组联盟(ICGC)和癌症基因组图谱(TCGA)获得了2752份具有临床信息的HCC样本的代谢相关基因测序数据。从ICGC队列和TCGA队列中鉴定出178个差异表达的MRGs。然后,进行单变量Cox回归分析以确定这些与总生存期(OS)相关的基因。在ICGC数据集中使用最小绝对收缩和选择算子(Lasso)和多变量Cox回归分析开发了一种新的代谢相关预后特征。利用布罗德研究所的连通性图谱(CMap)预测基于预后MRGs的哪些化合物。此外,该特征在TCGA数据集中得到验证。最后,通过蛋白质印迹法(WB)和定量实时聚合酶链反应(qRT-PCR)在HCC细胞系中验证了枢纽基因的表达水平。

结果

我们发现17个MRGs与HCC中的OS最显著相关。然后,应用Lasso和多变量Cox回归分析构建了由6个MRGs组成的新的代谢相关预后特征。该预后模型的预后价值在TCGA数据集中进一步成功验证。进一步分析表明,在调整其他临床因素后,这个特定的特征可能是一个独立的预后指标。6个MRGs(FLVCR1、MOGAT2、SLC5A11、RRM2、COX7B2和SCN4A)在预测HCC预后方面表现出较高的预后性能。确定了针对枢纽ERGs的候选药物。最后,选择枢纽基因进行验证,与正常人类肝细胞系相比,FLVCR1、SLC5A11和RRM2在人类HCC细胞系中的蛋白质、mRNA表达显著增加,这与差异表达分析结果一致。

结论

我们的数据提供了证据,表明代谢相关特征可作为HCC患者OS的可靠预后和预测工具。

https://cdn.ncbi.nlm.nih.gov/pmc/blobs/abc5/7981163/d55c36e571b8/JHC-8-119-g0001.jpg

文献AI研究员

20分钟写一篇综述,助力文献阅读效率提升50倍。

立即体验

用中文搜PubMed

大模型驱动的PubMed中文搜索引擎

马上搜索

文档翻译

学术文献翻译模型,支持多种主流文档格式。

立即体验