Suppr超能文献

METTL3 通过 Wnt/β-catenin 通路抑制增殖性玻璃体视网膜病变和视网膜色素上皮细胞的上皮-间充质转化。

METTL3 attenuates proliferative vitreoretinopathy and epithelial-mesenchymal transition of retinal pigment epithelial cells via wnt/β-catenin pathway.

机构信息

State Key Laboratory of Ophthalmology, Zhongshan Ophthalmic Center, Sun Yat-sen University, Guangzhou, China.

Center for Translational Medicine, The First Affiliated Hospital, Sun Yat-sen University, Guangzhou, China.

出版信息

J Cell Mol Med. 2021 May;25(9):4220-4234. doi: 10.1111/jcmm.16476. Epub 2021 Mar 23.

Abstract

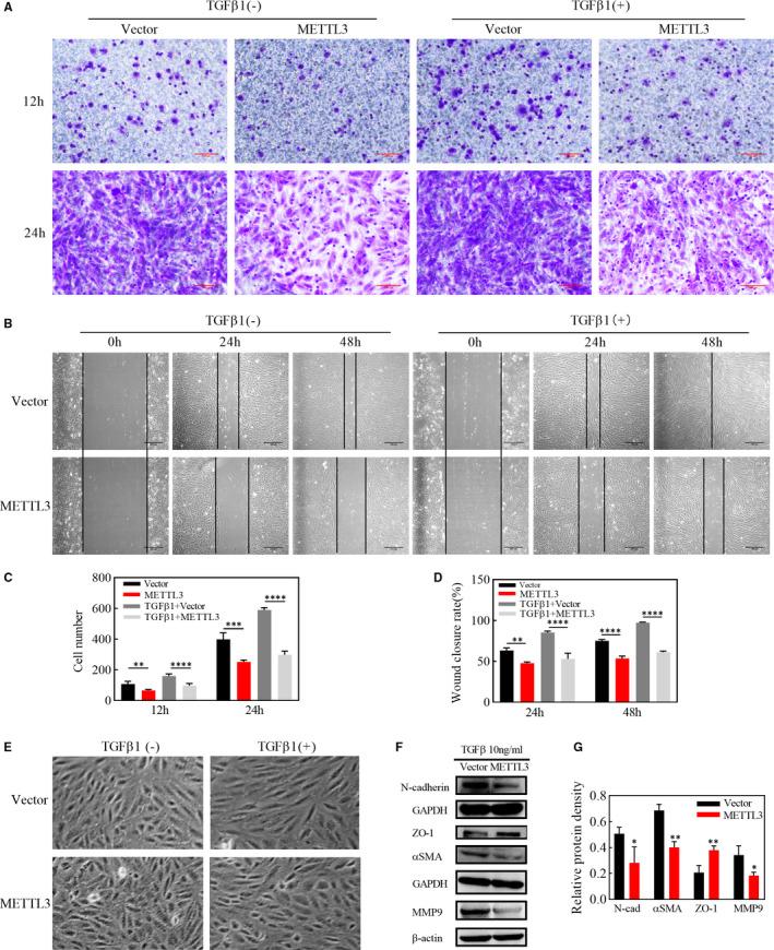
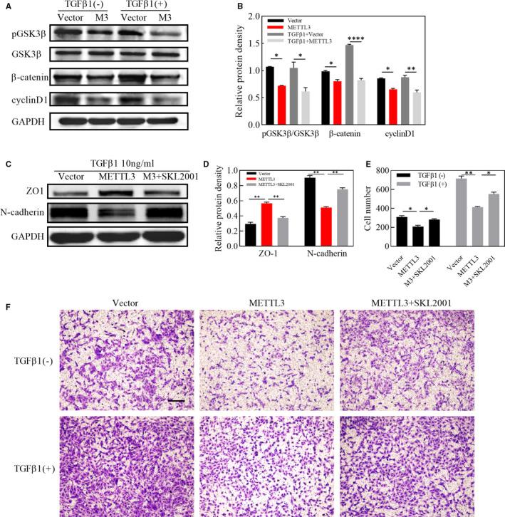
Proliferative vitreoretinopathy (PVR) is a refractory vitreoretinal fibrosis disease, and epithelial-mesenchymal transition (EMT) of retinal pigment epithelial (RPE) cells is the key pathological mechanism of PVR. However, few studies focused on the role of METTL3, the dominating methyltransferase for m6A RNA modification in PVR pathogenesis. Immunofluorescence staining and qRT-PCR were used to determine the expression of METTL3 in human tissues. Lentiviral transfection was used to stably overexpress and knockdown METTL3 in ARPE-19 cells. MTT assay was employed to study the effects of METTL3 on cell proliferation. The impact of METTL3 on the EMT of ARPE-19 cells was assessed by migratory assay, morphological observation and expression of EMT markers. Intravitreal injection of cells overexpressing METTL3 was used to assess the impact of METTL3 on the establishment of the PVR model. We found that METTL3 expression was less in human PVR membranes than in the normal RPE layers. In ARPE-19 cells, total m6A abundance and the METTL3 expression were down-regulated after EMT. Additionally, METTL3 overexpression inhibited cell proliferation through inducing cell cycle arrest at G0/G1 phase. Furthermore, METTL3 overexpression weakened the capacity of TGFβ1 to trigger EMT by regulating wnt/β -catenin pathway. Oppositely, knockdown of METTL3 facilitated proliferation and EMT of ARPE-19 cells. In vivo, intravitreal injection of METTL3-overexpressing cells delayed the development of PVR compared with injection of control cells. In summary, this study suggested that METTL3 is involved in the PVR process, and METTL3 overexpression inhibits the EMT of ARPE-19 cells in vitro and suppresses the PVR process in vivo.

摘要

增生性玻璃体视网膜病变(PVR)是一种难治性的玻璃体视网膜纤维化疾病,视网膜色素上皮(RPE)细胞的上皮-间充质转化(EMT)是 PVR 的关键病理机制。然而,很少有研究关注 METTL3 在 PVR 发病机制中的作用,METTL3 是 m6A RNA 修饰的主要甲基转移酶。免疫荧光染色和 qRT-PCR 用于确定 METTL3 在人组织中的表达。慢病毒转染用于在 ARPE-19 细胞中稳定过表达和敲低 METTL3。MTT 测定法用于研究 METTL3 对细胞增殖的影响。通过迁移测定、形态观察和 EMT 标志物的表达评估 METTL3 对 ARPE-19 细胞 EMT 的影响。过表达 METTL3 的细胞的玻璃体内注射用于评估 METTL3 对 PVR 模型建立的影响。我们发现 METTL3 在人 PVR 膜中的表达低于正常 RPE 层。在 ARPE-19 细胞中,EMT 后总 m6A 丰度和 METTL3 表达下调。此外,METTL3 过表达通过诱导细胞周期停滞在 G0/G1 期抑制细胞增殖。此外,METTL3 过表达通过调节 wnt/β-catenin 通路减弱 TGFβ1 引发 EMT 的能力。相反,敲低 METTL3 促进了 ARPE-19 细胞的增殖和 EMT。在体内,与注射对照细胞相比,玻璃体内注射过表达 METTL3 的细胞可延迟 PVR 的发展。总之,这项研究表明 METTL3 参与了 PVR 过程,METTL3 过表达抑制了体外 ARPE-19 细胞的 EMT,并抑制了体内 PVR 过程。

https://cdn.ncbi.nlm.nih.gov/pmc/blobs/110e/8093987/9a786f7e817f/JCMM-25-4220-g004.jpg

文献AI研究员

20分钟写一篇综述,助力文献阅读效率提升50倍。

立即体验

用中文搜PubMed

大模型驱动的PubMed中文搜索引擎

马上搜索

文档翻译

学术文献翻译模型,支持多种主流文档格式。

立即体验