Suppr超能文献

泛素连接酶 MDM2 维持 STAT5 的稳定性以控制 T 细胞介导的抗肿瘤免疫。

The ubiquitin ligase MDM2 sustains STAT5 stability to control T cell-mediated antitumor immunity.

机构信息

Department of Surgery, University of Michigan Rogel Cancer Center, University of Michigan School of Medicine, Ann Arbor, MI, USA.

Center of Excellence for Cancer Immunology and Immunotherapy, University of Michigan Rogel Cancer Center, University of Michigan School of Medicine, Ann Arbor, MI, USA.

出版信息

Nat Immunol. 2021 Apr;22(4):460-470. doi: 10.1038/s41590-021-00888-3. Epub 2021 Mar 25.

Abstract

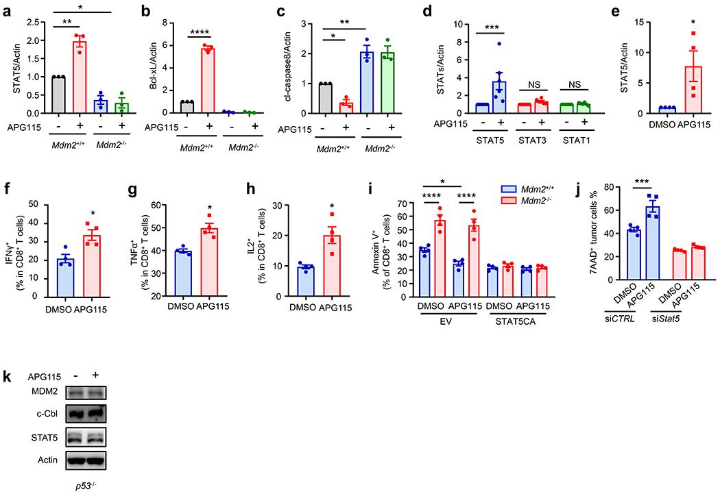
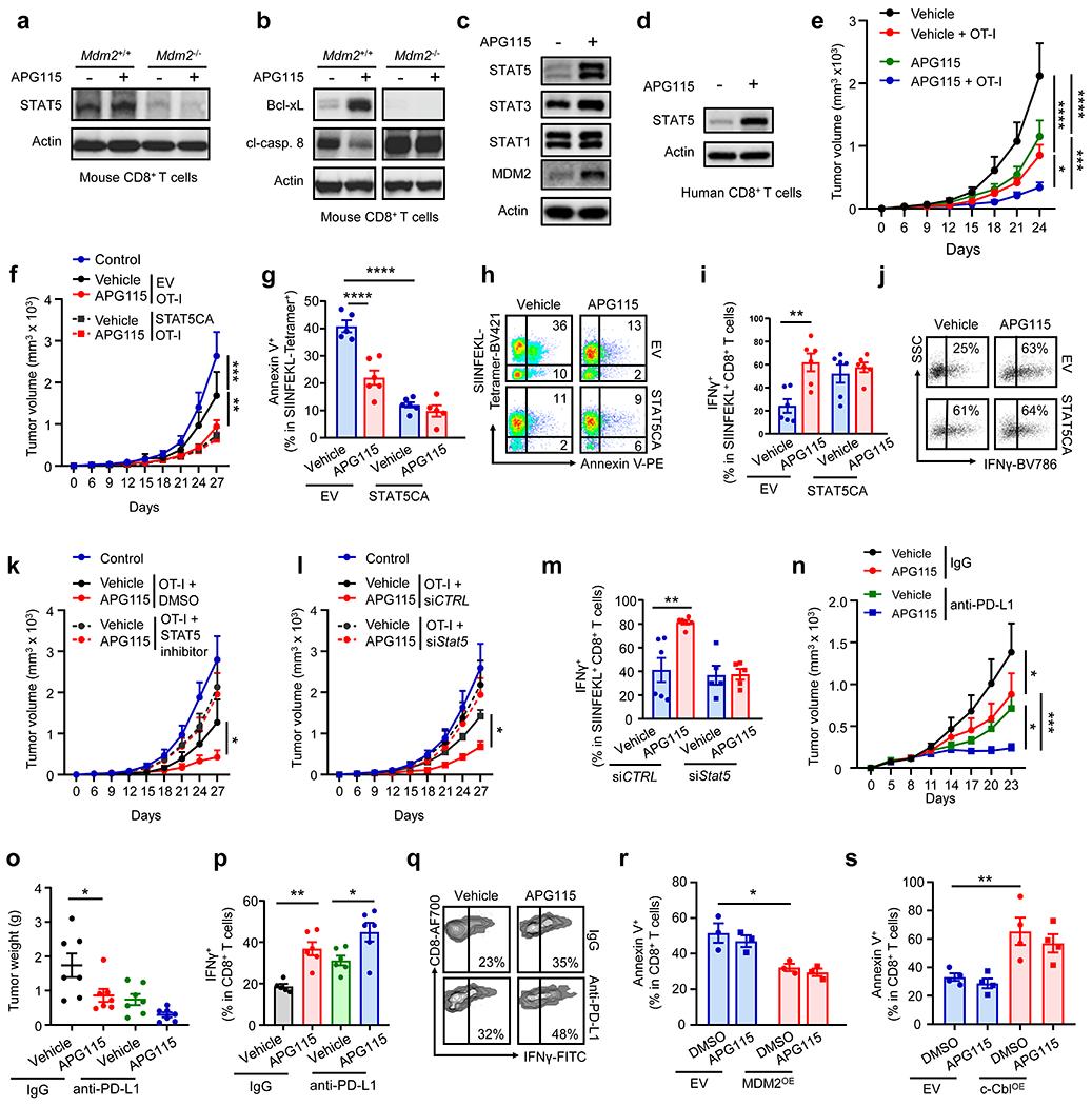
Targeting the p53-MDM2 pathway to reactivate tumor p53 is a chemotherapeutic approach. However, the involvement of this pathway in CD8 T cell-mediated antitumor immunity is unknown. Here, we report that mice with MDM2 deficiency in T cells exhibit accelerated tumor progression and a decrease in tumor-infiltrating CD8 T cell survival and function. Mechanistically, MDM2 competes with c-Cbl for STAT5 binding, reduces c-Cbl-mediated STAT5 degradation and enhances STAT5 stability in tumor-infiltrating CD8 T cells. Targeting the p53-MDM2 interaction with a pharmacological agent, APG-115, augmented MDM2 in T cells, thereby stabilizing STAT5, boosting T cell immunity and synergizing with cancer immunotherapy. Unexpectedly, these effects of APG-115 were dependent on p53 and MDM2 in T cells. Clinically, MDM2 abundance correlated with T cell function and interferon-γ signature in patients with cancer. Thus, the p53-MDM2 pathway controls T cell immunity, and targeting this pathway may treat patients with cancer regardless of tumor p53 status.

摘要

靶向 p53-MDM2 途径以重新激活肿瘤 p53 是一种化疗方法。然而,该途径在 CD8 T 细胞介导的抗肿瘤免疫中的参与尚不清楚。在这里,我们报告说,T 细胞中 MDM2 缺乏的小鼠表现出肿瘤进展加速和肿瘤浸润性 CD8 T 细胞存活和功能下降。在机制上,MDM2 与 c-Cbl 竞争 STAT5 结合,减少 c-Cbl 介导的 STAT5 降解,并增强肿瘤浸润性 CD8 T 细胞中的 STAT5 稳定性。用药理学药物 APG-115 靶向 p53-MDM2 相互作用,增加了 T 细胞中的 MDM2,从而稳定了 STAT5,增强了 T 细胞免疫,并与癌症免疫疗法协同作用。出乎意料的是,APG-115 的这些作用取决于 T 细胞中的 p53 和 MDM2。临床上,MDM2 丰度与癌症患者的 T 细胞功能和干扰素-γ特征相关。因此,p53-MDM2 途径控制 T 细胞免疫,靶向该途径可能治疗癌症患者,而与肿瘤 p53 状态无关。

https://cdn.ncbi.nlm.nih.gov/pmc/blobs/296b/8026726/099a692ed7fa/nihms-1667200-f0008.jpg

文献AI研究员

20分钟写一篇综述,助力文献阅读效率提升50倍。

立即体验

用中文搜PubMed

大模型驱动的PubMed中文搜索引擎

马上搜索

文档翻译

学术文献翻译模型,支持多种主流文档格式。

立即体验