Suppr超能文献

miR-23a/b 抑制 cGAS 介导的先天免疫和自身免疫。

miR-23a/b suppress cGAS-mediated innate and autoimmunity.

机构信息

State Key Laboratory of Natural Medicines, School of Life Science and Technology, China Pharmaceutical University, Nanjing, China.

出版信息

Cell Mol Immunol. 2021 May;18(5):1235-1248. doi: 10.1038/s41423-021-00668-x. Epub 2021 Mar 25.

Abstract

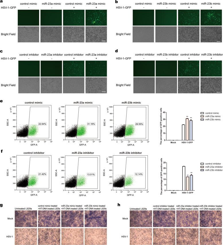
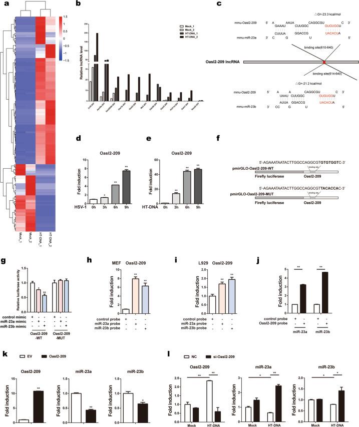
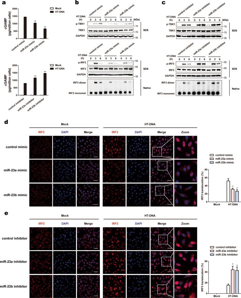
Cyclic GMP-AMP synthase (cGAS), a key sensor of intracellular DNA, is essential for eliciting innate immunity against infection, whereas aberrant activation of cGAS by endogenous DNA promotes severe autoimmune diseases. However, it is largely unknown how cGAS expression is regulated during pathogen infection and autoimmunity. Here, we report that during herpes simplex virus type 1 (HSV-1) infection, two microRNAs (miR-23a and miR-23b) whose levels significantly decrease due to their interaction with the lncRNA Oasl2-209 directly regulate the expression of cGAS. Overexpression of miR-23a/b markedly dampens cytosolic DNA-induced innate immune responses, whereas inhibition of miR-23a/b enhances these responses. Mice treated with miR-23a/b agomirs exhibit increased susceptibility to HSV-1 infection. Moreover, cGAS is significantly upregulated in the Trex1 mouse autoimmune disease model. Administration of miR-23a/b blunts self DNA-induced autoinflammatory responses in Trex1 mice. Collectively, our study not only reveals a novel regulatory mechanism of cGAS expression by miRNAs but also identifies a potential therapy for cGAS-related autoimmune diseases.

摘要

环鸟苷酸-腺苷酸合酶 (cGAS) 是细胞内 DNA 的关键传感器,对于引发针对感染的先天免疫至关重要,而 cGAS 被内源性 DNA 异常激活会促进严重的自身免疫性疾病。然而,cGAS 的表达在病原体感染和自身免疫过程中是如何被调控的,在很大程度上仍是未知的。在这里,我们报告称,在单纯疱疹病毒 1 型(HSV-1)感染期间,两种 microRNA(miR-23a 和 miR-23b)由于与 lncRNA Oasl2-209 的相互作用而显著下调,从而直接调控 cGAS 的表达。miR-23a/b 的过表达显著抑制细胞质 DNA 诱导的先天免疫反应,而抑制 miR-23a/b 则增强这些反应。用 miR-23a/b 激动剂处理的小鼠对 HSV-1 感染的敏感性增加。此外,在 Trex1 自身免疫疾病模型中,cGAS 显著上调。miR-23a/b 的给药可减轻 Trex1 小鼠自身 DNA 诱导的自身炎症反应。总之,我们的研究不仅揭示了 miRNA 调控 cGAS 表达的新机制,还为 cGAS 相关自身免疫性疾病的治疗提供了新的靶点。

https://cdn.ncbi.nlm.nih.gov/pmc/blobs/9340/8093233/e343d8511e10/41423_2021_668_Fig1_HTML.jpg

文献AI研究员

20分钟写一篇综述,助力文献阅读效率提升50倍。

立即体验

用中文搜PubMed

大模型驱动的PubMed中文搜索引擎

马上搜索

文档翻译

学术文献翻译模型,支持多种主流文档格式。

立即体验