Suppr超能文献

蔗糖触发了促进枯草芽孢杆菌定殖根际的新型信号级联反应。

Sucrose triggers a novel signaling cascade promoting Bacillus subtilis rhizosphere colonization.

机构信息

Institute of Plant Protection, Tianjin Academy of Agricultural Sciences, Tianjin, China.

Department of Plant Pathology, China Agricultural University, Beijing, China.

出版信息

ISME J. 2021 Sep;15(9):2723-2737. doi: 10.1038/s41396-021-00966-2. Epub 2021 Mar 26.

Abstract

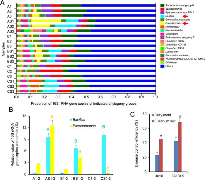
Beneficial rhizobacteria promote plant growth and protect plants against phytopathogens. Effective colonization on plant roots is critical for the rhizobacteria to exert beneficial activities. How bacteria migrate swiftly in the soil of semisolid or solid nature remains unclear. Here we report that sucrose, a disaccharide ubiquitously deployed by photosynthetic plants for fixed carbon transport and storage, and abundantly secreted from plant roots, promotes solid surface motility (SSM) and root colonization by Bacillus subtilis through a previously uncharacterized mechanism. Sucrose induces robust SSM by triggering a signaling cascade, first through extracellular synthesis of polymeric levan, which in turn stimulates strong production of surfactin and hyper-flagellation of the cells. B. subtilis poorly colonizes the roots of Arabidopsis thaliana mutants deficient in root-exudation of sucrose, while exogenously added sucrose selectively shapes the rhizomicrobiome associated with the tomato plant roots, promoting specifically bacilli and pseudomonad. We propose that sucrose activates a signaling cascade to trigger SSM and promote rhizosphere colonization by B. subtilis. Our findings also suggest a practicable approach to boost prevalence of beneficial Bacillus species in plant protection.

摘要

有益根瘤菌能促进植物生长并保护植物免受病原菌的侵害。在植物根部的有效定殖对根瘤菌发挥有益作用至关重要。然而,细菌如何在半固态或固态土壤中迅速迁移仍不清楚。在这里,我们报告称,蔗糖是一种光合作用植物广泛用于固定碳运输和储存的二糖,并且大量从植物根部分泌出来,通过一种以前未被描述的机制促进枯草芽孢杆菌的固着表面迁移(SSM)和根定殖。蔗糖通过引发信号级联反应来诱导强烈的 SSM,首先通过聚合莱聚糖的胞外合成,进而刺激表面活性剂的强烈产生和细胞的超鞭毛化。在蔗糖分泌缺陷的拟南芥突变体的根中,枯草芽孢杆菌定植不良,而外源添加的蔗糖则选择性地塑造与番茄植物根相关的根际微生物组,特别促进芽孢杆菌和假单胞菌的生长。我们提出蔗糖激活信号级联反应来触发 SSM 并促进枯草芽孢杆菌在根际的定殖。我们的研究结果还表明,这为提高植物保护中有益芽孢杆菌的流行提供了一种可行的方法。

https://cdn.ncbi.nlm.nih.gov/pmc/blobs/1d84/8397739/2ef9b6551994/41396_2021_966_Fig1_HTML.jpg

文献AI研究员

20分钟写一篇综述,助力文献阅读效率提升50倍。

立即体验

用中文搜PubMed

大模型驱动的PubMed中文搜索引擎

马上搜索

文档翻译

学术文献翻译模型,支持多种主流文档格式。

立即体验