Suppr超能文献

CXCL11与结肠癌的抗肿瘤免疫及预后改善相关。

CXCL11 Correlates With Antitumor Immunity and an Improved Prognosis in Colon Cancer.

作者信息

Cao Yingying, Jiao Nanlin, Sun Tiantian, Ma Yanru, Zhang Xinyu, Chen Haoyan, Hong Jie, Zhang Youwei

机构信息

Division of Gastroenterology and Hepatology, State Key Laboratory for Oncogenes and Related Genes, Renji Hospital, School of Medicine, Shanghai Institute of Digestive Disease, Shanghai Jiao Tong University, Shanghai, China.

Department of Pathology, Affiliated Yijishan Hospital, Wannan Medical College, Wuhu, China.

出版信息

Front Cell Dev Biol. 2021 Mar 11;9:646252. doi: 10.3389/fcell.2021.646252. eCollection 2021.

Abstract

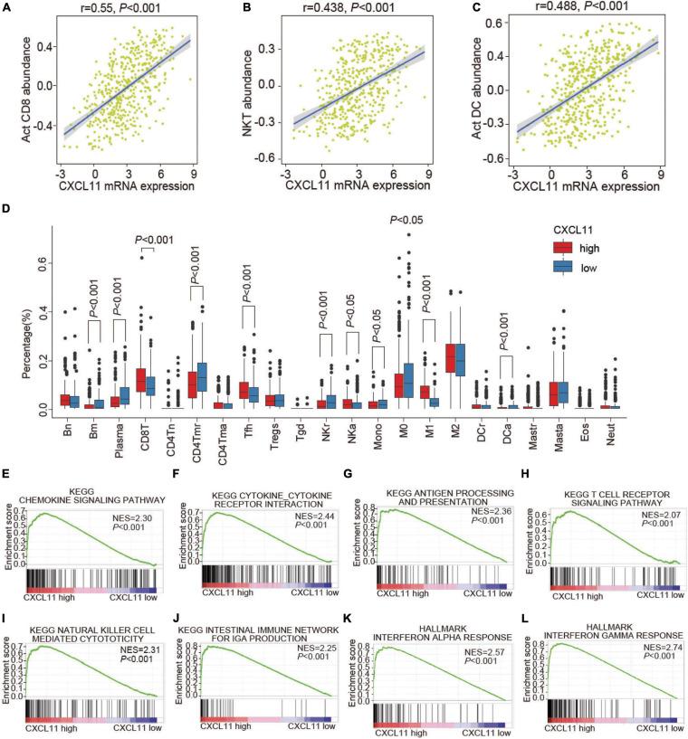
The chemokine ligand C-X-C motif chemokine ligand 11 (CXCL11) is involved in the progression of various cancers, but its biological roles in colorectal cancer (CRC) remain confused. Therefore, the prognostic value and underlying mechanism of CXCL11 in CRC were preliminarily evaluated. Three independent datasets were used for mRNA-related analysis: one dataset from the Cancer Genome Atlas (TCGA, = 451) and two single-cell RNA sequencing (scRNA-seq) datasets from Gene Expression Omnibus (GEO): GSE146771 and GSE132465. In addition, a colon adenocarcinoma (COAD) patient cohort (the Yijishan Hospital cohort, YJSHC, = 108) was utilized for analysis of cell infiltration by immunohistochemistry. We determined the distribution of CXCL11 in tumor tissue across all TCGA cancers and found that CXCL11 expression was significantly upregulated in both COAD and rectal adenocarcinoma (READ). However, the upregulation of CXCL11 mRNA was associated with a better prognosis in COAD, but not in READ. Within the YJSHC, the patients with a high abundance of intratumoral CXCL11 cells had prolonged survival ( = 0.001). Furthermore, we found that the high CXCL11 expression group had a higher proportion of antitumor immune cells, and a lower proportion of protumor immune cells. Additionally, we discovered the changes of gene expression and enriched immune pathway network mediated by CXCL11. Interestingly, both cytotoxic genes (IFNG, GZMA, GZMB, GZMK, GZMM, and PRF1) and immunosuppressive molecules, including PD-L1, were positively correlated with CXCL11 expression. CXCL11, which promoted antitumor immunity to benefit survival, was identified as an independent prognostic biomarker in patients with COAD.

摘要

趋化因子配体C-X-C基序趋化因子配体11(CXCL11)参与多种癌症的进展,但其在结直肠癌(CRC)中的生物学作用仍不明确。因此,我们初步评估了CXCL11在CRC中的预后价值及其潜在机制。使用了三个独立数据集进行mRNA相关分析:一个来自癌症基因组图谱(TCGA,n = 451)的数据集,以及两个来自基因表达综合数据库(GEO)的单细胞RNA测序(scRNA-seq)数据集:GSE146771和GSE132465。此外,利用一个结肠腺癌(COAD)患者队列(弋矶山医院队列,YJSHC,n = 108)通过免疫组织化学分析细胞浸润情况。我们确定了CXCL11在所有TCGA癌症肿瘤组织中的分布,发现CXCL11在COAD和直肠腺癌(READ)中均显著上调。然而,CXCL11 mRNA的上调与COAD患者较好的预后相关,但与READ患者无关。在YJSHC中,肿瘤内CXCL11细胞丰度高的患者生存期延长(P = 0.001)。此外,我们发现CXCL11高表达组中抗肿瘤免疫细胞比例较高,促肿瘤免疫细胞比例较低。另外,我们发现了由CXCL11介导的基因表达变化和富集的免疫通路网络。有趣的是,细胞毒性基因(IFNG、GZMA、GZMB、GZMK、GZMM和PRF1)以及包括PD-L1在内的免疫抑制分子均与CXCL11表达呈正相关。CXCL11可促进抗肿瘤免疫从而改善生存,被确定为COAD患者的独立预后生物标志物。

https://cdn.ncbi.nlm.nih.gov/pmc/blobs/3d7b/7991085/04c18fd1178d/fcell-09-646252-g001.jpg

文献AI研究员

20分钟写一篇综述,助力文献阅读效率提升50倍。

立即体验

用中文搜PubMed

大模型驱动的PubMed中文搜索引擎

马上搜索

文档翻译

学术文献翻译模型,支持多种主流文档格式。

立即体验