Suppr超能文献

胰腺癌的特征是补体高的血液单核细胞和肿瘤相关巨噬细胞。

Pancreatic cancer is marked by complement-high blood monocytes and tumor-associated macrophages.

机构信息

Departments of Molecular and Cellular Pathology, University of Michigan, Ann Arbor, MI, USA.

Cell and Developmental Biology, University of Michigan, Ann Arbor, MI, USA.

出版信息

Life Sci Alliance. 2021 Mar 29;4(6). doi: 10.26508/lsa.202000935. Print 2021 Jun.

Abstract

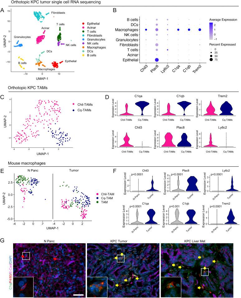
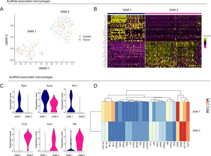
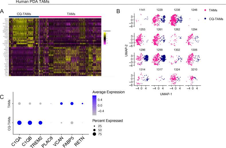
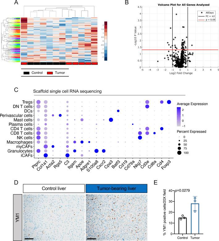
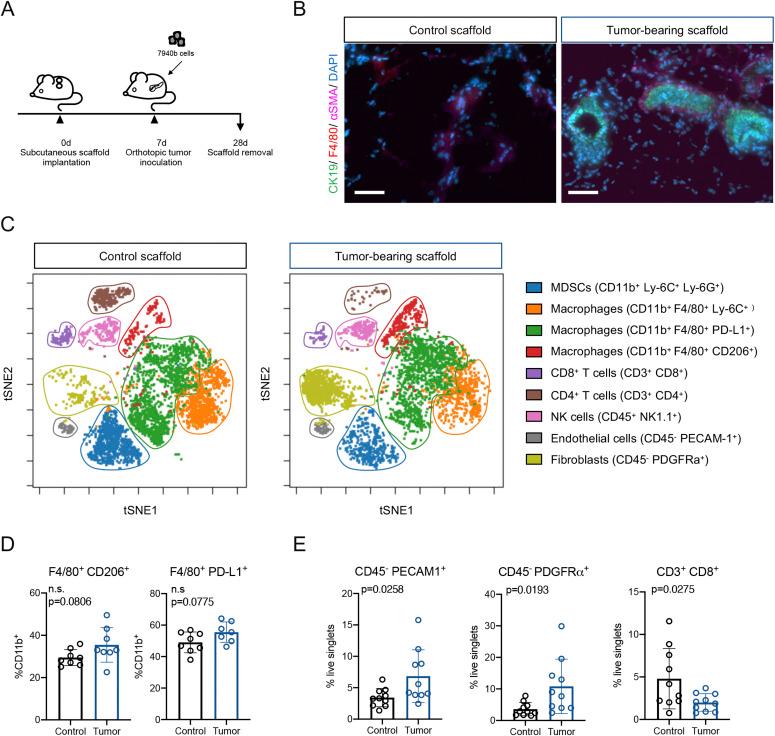
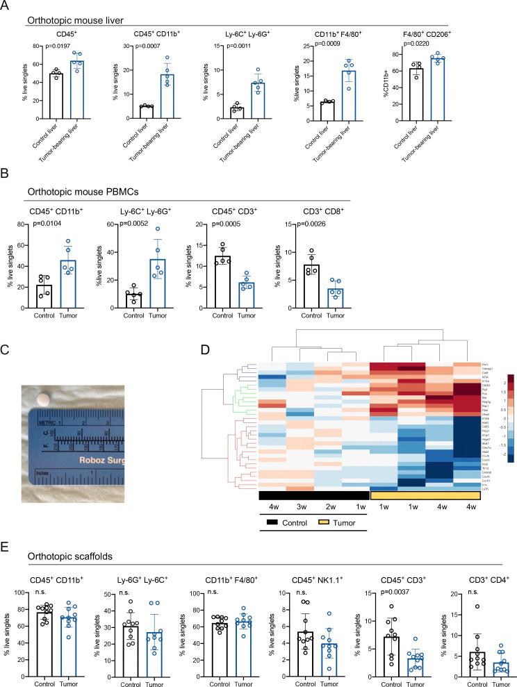
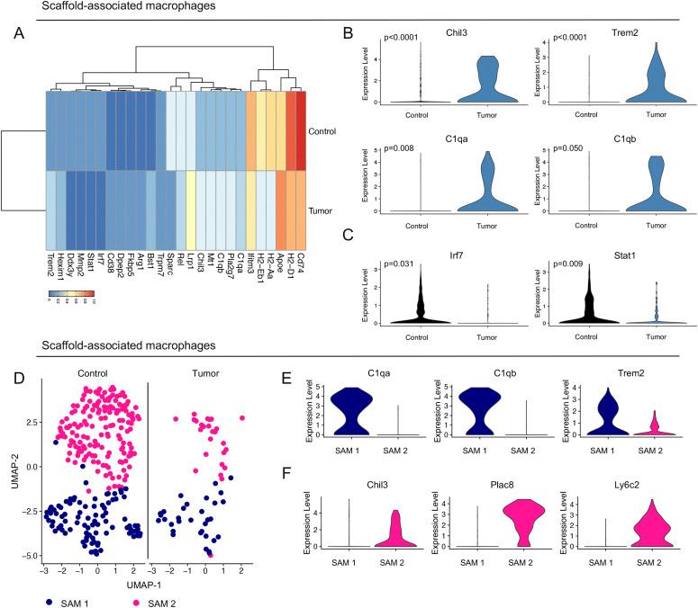
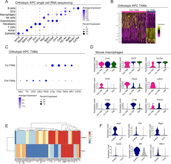
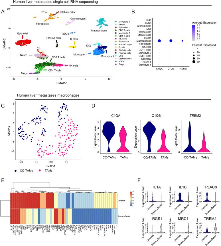
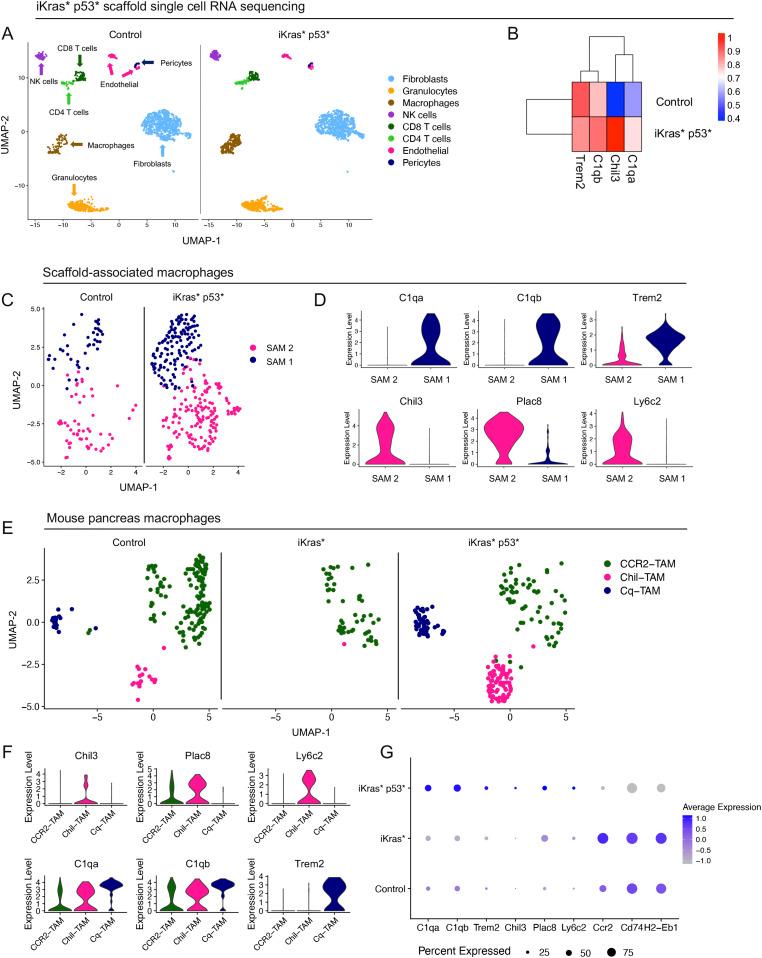
Pancreatic ductal adenocarcinoma (PDA) is accompanied by reprogramming of the local microenvironment, but changes at distal sites are poorly understood. We implanted biomaterial scaffolds, which act as an artificial premetastatic niche, into immunocompetent tumor-bearing and control mice, and identified a unique tumor-specific gene expression signature that includes high expression of , , , and Single-cell RNA sequencing mapped these genes to two distinct macrophage populations in the scaffolds, one marked by elevated , , and , the other with high , and In mice, expression of these genes in the corresponding populations was elevated in tumor-associated macrophages compared with macrophages in the normal pancreas. We then analyzed single-cell RNA sequencing from patient samples, and determined expression of , , and is elevated in human macrophages in primary tumors and liver metastases. Single-cell sequencing analysis of patient blood revealed a substantial enrichment of the same gene signature in monocytes. Taken together, our study identifies two distinct tumor-associated macrophage and monocyte populations that reflects systemic immune changes in pancreatic ductal adenocarcinoma patients.

摘要

胰腺导管腺癌 (PDA) 伴随着局部微环境的重编程,但远端部位的变化知之甚少。我们将生物材料支架植入免疫功能正常的荷瘤和对照小鼠体内,这些支架充当人工前转移龛,确定了一个独特的肿瘤特异性基因表达特征,包括 、 、 和 的高表达。单细胞 RNA 测序将这些基因映射到支架中的两个不同的巨噬细胞群,一个以升高的 、 、 和 为标志,另一个以高 、 和 为标志。在小鼠中,与正常胰腺中的巨噬细胞相比,肿瘤相关巨噬细胞中这些基因的表达水平升高。然后,我们分析了来自患者样本的单细胞 RNA 测序,并确定在原发性肿瘤和肝转移中, 和 的表达在人巨噬细胞中升高。对患者血液的单细胞测序分析显示,单核细胞中存在大量相同基因特征的富集。总之,我们的研究确定了两个不同的肿瘤相关巨噬细胞和单核细胞群,反映了胰腺导管腺癌患者的全身免疫变化。

https://cdn.ncbi.nlm.nih.gov/pmc/blobs/67d0/8091600/6e522a6dfb0b/LSA-2020-00935_FigS1.jpg

文献AI研究员

20分钟写一篇综述,助力文献阅读效率提升50倍。

立即体验

用中文搜PubMed

大模型驱动的PubMed中文搜索引擎

马上搜索

文档翻译

学术文献翻译模型,支持多种主流文档格式。

立即体验