Suppr超能文献

AMD1通过FTO介导的mRNA去甲基化上调肝癌细胞的干性。

AMD1 upregulates hepatocellular carcinoma cells stemness by FTO mediated mRNA demethylation.

作者信息

Bian Xinyu, Shi Dongmin, Xing Kailin, Zhou Hongxin, Lu Lili, Yu Dahai, Wu Weizhong

机构信息

Liver Cancer Institute, Zhongshan Hospital, Fudan University, Key Laboratory of Carcinogenesis and Cancer Invasion, Ministry of Education, Shanghai, China.

Department of Radiation Oncology, Affiliated Hospital of Nanjing University of Chinese Medicine, Nanjing, Jiangsu, China.

出版信息

Clin Transl Med. 2021 Mar;11(3):e352. doi: 10.1002/ctm2.352.

Abstract

BACKGROUND

S-adenosylmethionine decarboxylase proenzyme (AMD1) is a key enzyme involved in the synthesis of spermine (SPM) and spermidine (SPD), which are associated with multifarious cellular processes. It is also found to be an oncogene in multiple cancers and a potential target for tumor therapy. Nevertheless, the role AMD1 plays in hepatocellular carcinoma (HCC) is still unknown.

METHODS

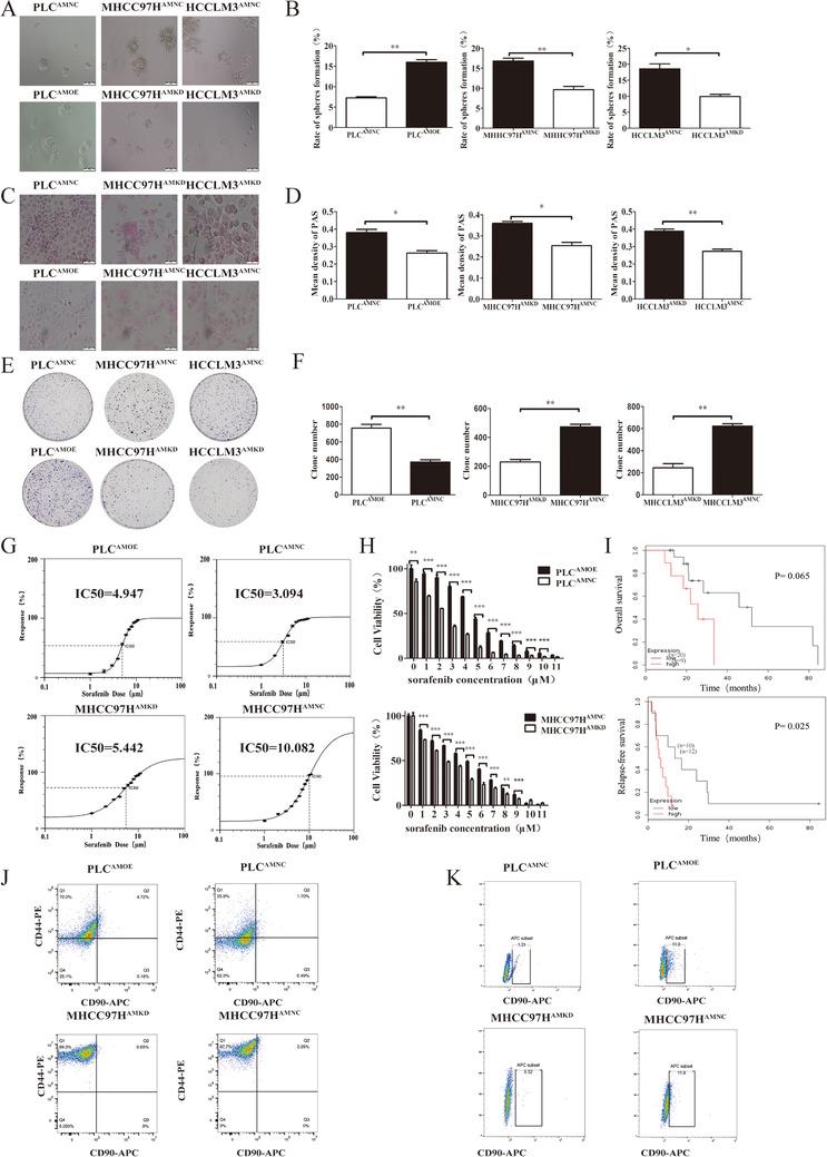
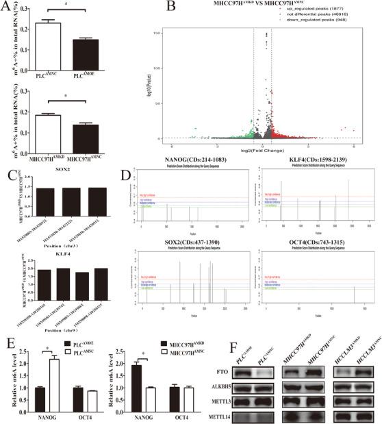
HCC samples were applied to detect AMD1 expression and evaluate its associations with clinicopathological features and prognosis. Subcutaneous and orthotopic tumor mouse models were constructed to analyze the proliferation and metastasis of HCC cells after AMD1 knockdown or overexpression. Drug sensitive and tumor sphere assay were performed to investigate the effect of AMD1 on HCC cells stemness. Real-time quantitative PCR (qRT-PCR), western blot, immunohistochemical (IHC) and m6A-RNA immunoprecipitation (Me-RIP) sequencing/qPCR were applied to explore the potential mechanisms of AMD1 in HCC. Furthermore, immunofluorescence, co-IP (Co-IP) assays, and mass spectrometric (MS) analyses were performed to verify the proteins interacting with AMD1.

RESULTS

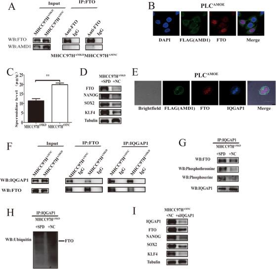
AMD1 was enriched in human HCC tissues and suggested a poor prognosis. High AMD1 level could promote SRY-box transcription factor 2 (SOX2), Kruppel like factor 4 (KLF4), and NANOG expression of HCC cells through obesity-associated protein (FTO)-mediated mRNA demethylation. Mechanistically, high AMD1 expression increased the levels of SPD in HCC cells, which could modify the scaffold protein, Ras GTPase-activating-like protein 1 (IQGAP1) and enhance the interaction between IQGAP1 and FTO. This interaction could enhance the phosphorylation and decrease the ubiquitination of FTO.

CONCLUSIONS

AMD1 could stabilize the interaction of IQGAP1 with FTO, which then promotes FTO expression and increases HCC stemness. AMD1 shows prospects as a prognostic predictor and a therapeutic target for HCC.

摘要

背景

S-腺苷甲硫氨酸脱羧酶原酶(AMD1)是参与精胺(SPM)和亚精胺(SPD)合成的关键酶,这两种物质与多种细胞过程相关。它还被发现是多种癌症中的一种癌基因,也是肿瘤治疗的潜在靶点。然而,AMD1在肝细胞癌(HCC)中所起的作用仍不清楚。

方法

应用肝癌样本检测AMD1表达,并评估其与临床病理特征及预后的相关性。构建皮下和原位肿瘤小鼠模型,分析AMD1敲低或过表达后肝癌细胞的增殖和转移情况。进行药物敏感性和肿瘤球测定,以研究AMD1对肝癌细胞干性的影响。应用实时定量PCR(qRT-PCR)、蛋白质印迹法、免疫组织化学(IHC)和m6A-RNA免疫沉淀(Me-RIP)测序/qPCR来探索AMD1在肝癌中的潜在机制。此外,进行免疫荧光、免疫共沉淀(Co-IP)测定和质谱(MS)分析,以验证与AMD1相互作用的蛋白质。

结果

AMD1在人类肝癌组织中富集,提示预后不良。高AMD1水平可通过肥胖相关蛋白(FTO)介导的mRNA去甲基化促进肝癌细胞中SRY盒转录因子2(SOX2)、 Kruppel样因子4(KLF4)和NANOG的表达。机制上,高AMD1表达增加了肝癌细胞中SPD的水平,这可以修饰支架蛋白Ras GTP酶激活样蛋白1(IQGAP1),并增强IQGAP1与FTO之间的相互作用。这种相互作用可增强FTO 的磷酸化并减少其泛素化。

结论

AMD1可稳定IQGAP1与FTO的相互作用,进而促进FTO表达并增加肝癌干性。AMD1有望成为肝癌的预后预测指标和治疗靶点。

https://cdn.ncbi.nlm.nih.gov/pmc/blobs/7465/7989706/94ace8bf22dc/CTM2-11-e352-g006.jpg

文献AI研究员

20分钟写一篇综述,助力文献阅读效率提升50倍。

立即体验

用中文搜PubMed

大模型驱动的PubMed中文搜索引擎

马上搜索

文档翻译

学术文献翻译模型,支持多种主流文档格式。

立即体验