Suppr超能文献

一种新的抗肉瘤策略:多亚型热休克蛋白/肽免疫治疗联合 PD-L1 免疫检查点抑制剂。

A new antisarcoma strategy: multisubtype heat shock protein/peptide immunotherapy combined with PD-L1 immunological checkpoint inhibitors.

机构信息

Institute of Orthopedics, Chinese PLA General Hospital, Beijing Key Laboratory of Regenerative Medicine in Orthopedics, Key Laboratory of Musculoskeletal Trauma War Injuries, PLA, No. 28 Fuxing Road, Haidian District, Beijing, 100853, China.

Changzhi Second People's Hospital, Changzhi, 046000, Shanxi, China.

出版信息

Clin Transl Oncol. 2021 Aug;23(8):1688-1704. doi: 10.1007/s12094-021-02570-4. Epub 2021 Apr 1.

Abstract

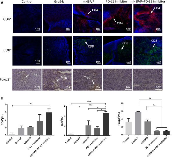
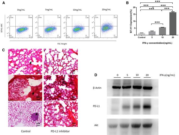
Osteosarcoma, a common malignant tumor in orthopedics, often has a very poor prognosis after lung metastasis. Immunotherapy has not achieved much progress in the treatment because of the characteristics of solid tumors and immune environment of osteosarcoma. The tumor environment is rather essential for sarcoma treatment. Our previous study demonstrated that heat shock proteins could be used as antitumor vaccines by carrying tumor antigen peptides, and we hypothesize that an anti-osteosarcoma effect may be increased with an immune check point inhibitor (PD-L1 inhibitor) as a combination treatment strategy. The present study prepared a multisubtype mixed heat shock protein osteosarcoma vaccine (mHSP/peptide vaccine) and concluded that the mHSP/peptide vaccine was more effective than a single subtype heat shock protein, like Grp94. Therefore, we used the mHSP/peptide vaccine in combination with a PD-L1 inhibitor to treat osteosarcoma, and the deterioration of osteosarcoma was effectively hampered. The mechanism of combined therapy was investigated, and AKT expression participates with sarcoma lung metastasis. This study proposed an antisarcoma strategy via stimulation of the immune system as a further alternative approach for sarcoma treatment and elucidated the mechanism of combined therapy.

摘要

骨肉瘤是骨科常见的恶性肿瘤,发生肺转移后预后极差。由于骨肉瘤的实体瘤特性和免疫微环境,免疫治疗在治疗中并没有取得太大进展。肿瘤微环境对于肉瘤的治疗至关重要。我们之前的研究表明,热休克蛋白可以通过携带肿瘤抗原肽作为抗肿瘤疫苗,我们假设免疫检查点抑制剂(PD-L1 抑制剂)作为联合治疗策略,可能会增加抗骨肉瘤的效果。本研究制备了多亚型混合热休克蛋白骨肉瘤疫苗(mHSP/肽疫苗),并得出结论,mHSP/肽疫苗比 Grp94 等单一亚型热休克蛋白更有效。因此,我们使用 mHSP/肽疫苗联合 PD-L1 抑制剂治疗骨肉瘤,有效地阻止了骨肉瘤的恶化。我们还研究了联合治疗的机制,发现 AKT 表达参与了肉瘤的肺转移。这项研究提出了一种通过刺激免疫系统来治疗肉瘤的抗肉瘤策略,为肉瘤的治疗提供了进一步的选择,并阐明了联合治疗的机制。

https://cdn.ncbi.nlm.nih.gov/pmc/blobs/180b/8238772/d4050514fcc9/12094_2021_2570_Fig1_HTML.jpg

文献AI研究员

20分钟写一篇综述,助力文献阅读效率提升50倍。

立即体验

用中文搜PubMed

大模型驱动的PubMed中文搜索引擎

马上搜索

文档翻译

学术文献翻译模型,支持多种主流文档格式。

立即体验