Suppr超能文献

长期 AAV9 介导的 SMN 过表达在感觉运动回路中获得毒性功能。

Gain of toxic function by long-term AAV9-mediated SMN overexpression in the sensorimotor circuit.

机构信息

Center for Motor Neuron Biology and Disease, Columbia University, New York, NY, USA.

Department of Pathology and Cell Biology, Columbia University, New York, NY, USA.

出版信息

Nat Neurosci. 2021 Jul;24(7):930-940. doi: 10.1038/s41593-021-00827-3. Epub 2021 Apr 1.

Abstract

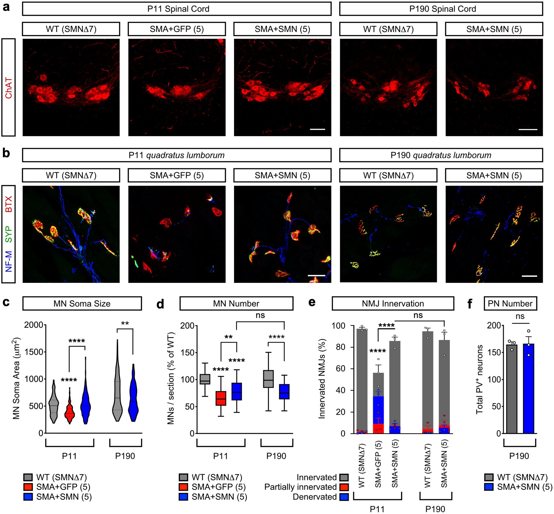
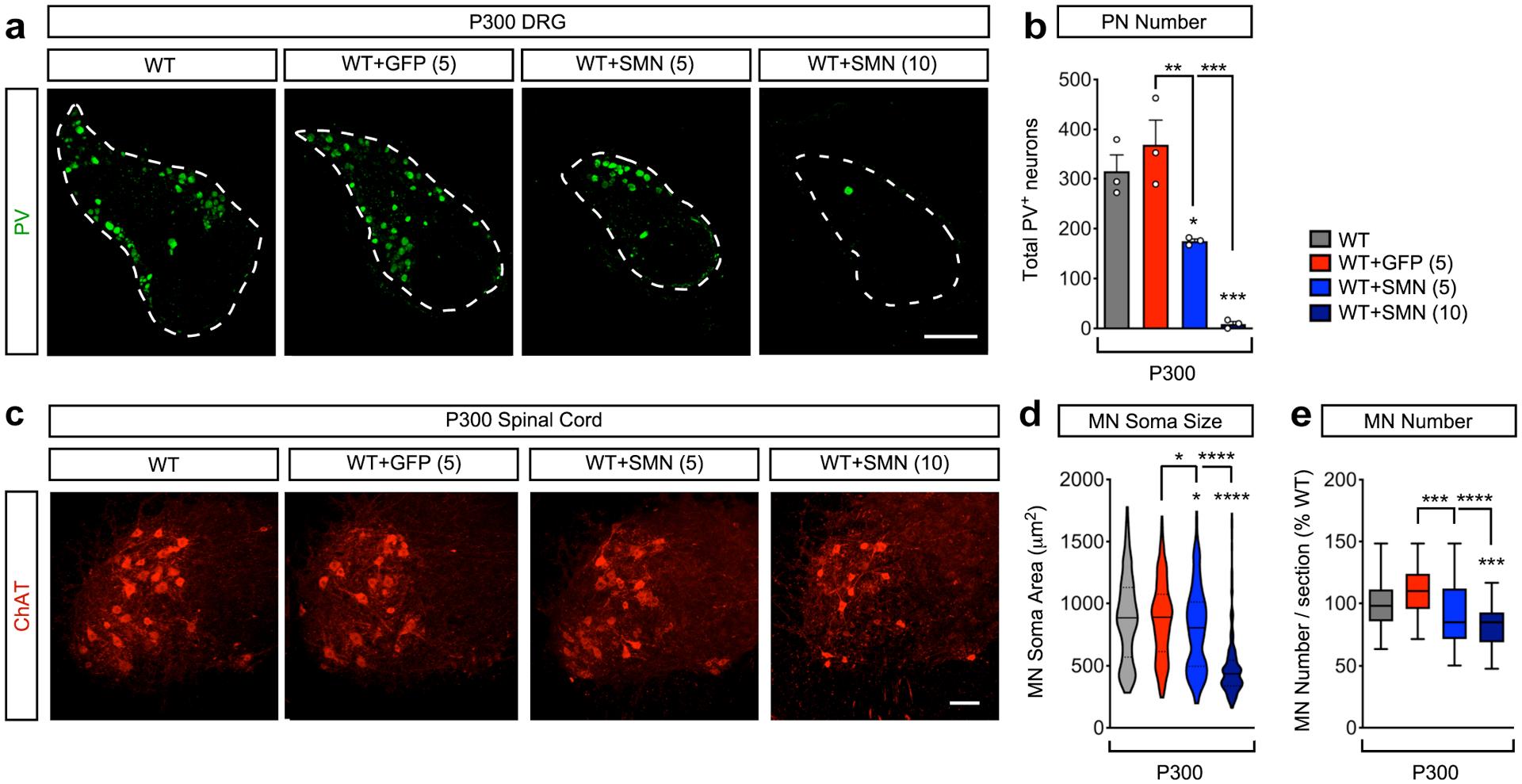
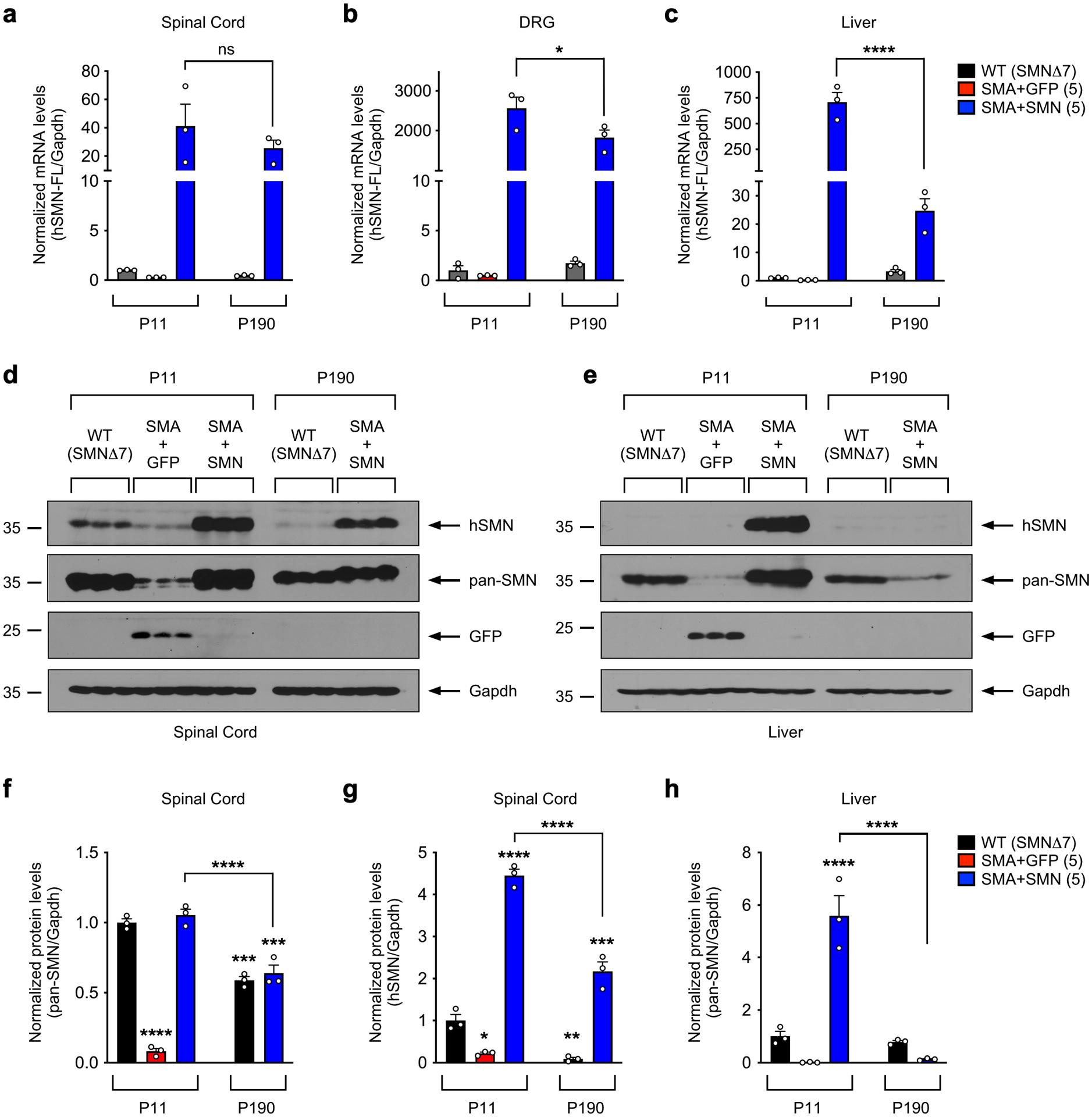
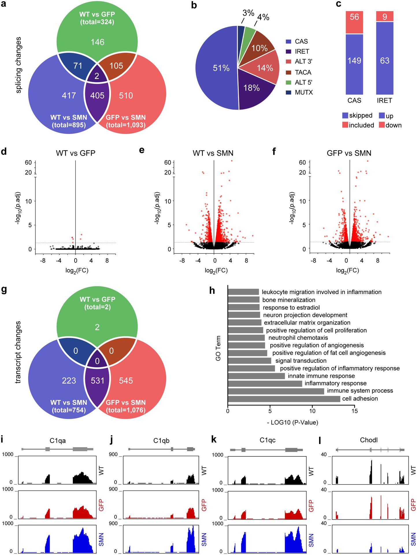
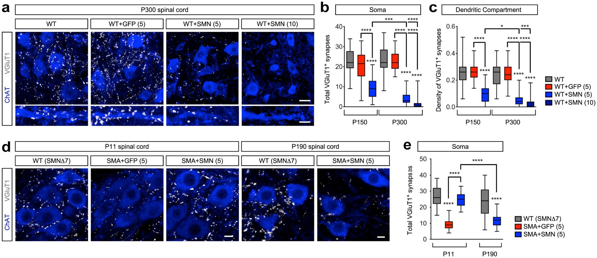
The neurodegenerative disease spinal muscular atrophy (SMA) is caused by deficiency in the survival motor neuron (SMN) protein. Currently approved SMA treatments aim to restore SMN, but the potential for SMN expression beyond physiological levels is a unique feature of adeno-associated virus serotype 9 (AAV9)-SMN gene therapy. Here, we show that long-term AAV9-mediated SMN overexpression in mouse models induces dose-dependent, late-onset motor dysfunction associated with loss of proprioceptive synapses and neurodegeneration. Mechanistically, aggregation of overexpressed SMN in the cytoplasm of motor circuit neurons sequesters components of small nuclear ribonucleoproteins, leading to splicing dysregulation and widespread transcriptome abnormalities with prominent signatures of neuroinflammation and the innate immune response. Thus, long-term SMN overexpression interferes with RNA regulation and triggers SMA-like pathogenic events through toxic gain-of-function mechanisms. These unanticipated, SMN-dependent and neuron-specific liabilities warrant caution on the long-term safety of treating individuals with SMA with AAV9-SMN and the risks of uncontrolled protein expression by gene therapy.

摘要

神经退行性疾病脊髓性肌萎缩症(SMA)是由运动神经元存活(SMN)蛋白缺乏引起的。目前批准的 SMA 治疗方法旨在恢复 SMN,但腺相关病毒血清型 9(AAV9)-SMN 基因治疗的一个独特特征是 SMN 表达超过生理水平的潜力。在这里,我们表明,在小鼠模型中长期 AAV9 介导的 SMN 过表达会导致剂量依赖性的运动功能障碍,其特征是与本体感受突触丧失和神经退行性变相关的迟发性发病。从机制上讲,过表达的 SMN 在运动回路神经元细胞质中的聚集会隔离小核核糖核蛋白的成分,导致剪接失调和广泛的转录组异常,具有明显的神经炎症和先天免疫反应特征。因此,长期 SMN 过表达会干扰 RNA 调节,并通过毒性获得功能机制引发类似 SMA 的致病事件。这些意想不到的、依赖 SMN 和神经元特异性的缺陷,使得使用 AAV9-SMN 治疗 SMA 患者的长期安全性以及基因治疗中不受控制的蛋白质表达的风险需要谨慎对待。

https://cdn.ncbi.nlm.nih.gov/pmc/blobs/b95f/8254787/2239fefd0598/nihms-1677475-f0007.jpg

文献AI研究员

20分钟写一篇综述,助力文献阅读效率提升50倍。

立即体验

用中文搜PubMed

大模型驱动的PubMed中文搜索引擎

马上搜索

文档翻译

学术文献翻译模型,支持多种主流文档格式。

立即体验