Suppr超能文献

沉默CDCA8通过恢复ATF3肿瘤抑制因子和使AKT/β-连环蛋白信号失活来抑制肝细胞癌的生长和干性。

Silencing CDCA8 Suppresses Hepatocellular Carcinoma Growth and Stemness via Restoration of ATF3 Tumor Suppressor and Inactivation of AKT/β-Catenin Signaling.

作者信息

Jeon Taewon, Ko Min Ji, Seo Yu-Ri, Jung Soo-Jung, Seo Daekwan, Park So-Young, Park Keon Uk, Kim Kwang Seok, Kim Mikyung, Seo Ji Hae, Park In-Chul, Kim Min-Ji, Bae Jae-Hoon, Song Dae-Kyu, Cho Chi Heum, Lee Jae-Ho, Lee Yun-Han

机构信息

Department of Molecular Medicine, Keimyung University School of Medicine, Daegu 42601, Korea.

Molecular and Cellular Biology Graduate Program, University of Massachusetts, Amherst, MA 01003, USA.

出版信息

Cancers (Basel). 2021 Mar 2;13(5):1055. doi: 10.3390/cancers13051055.

Abstract

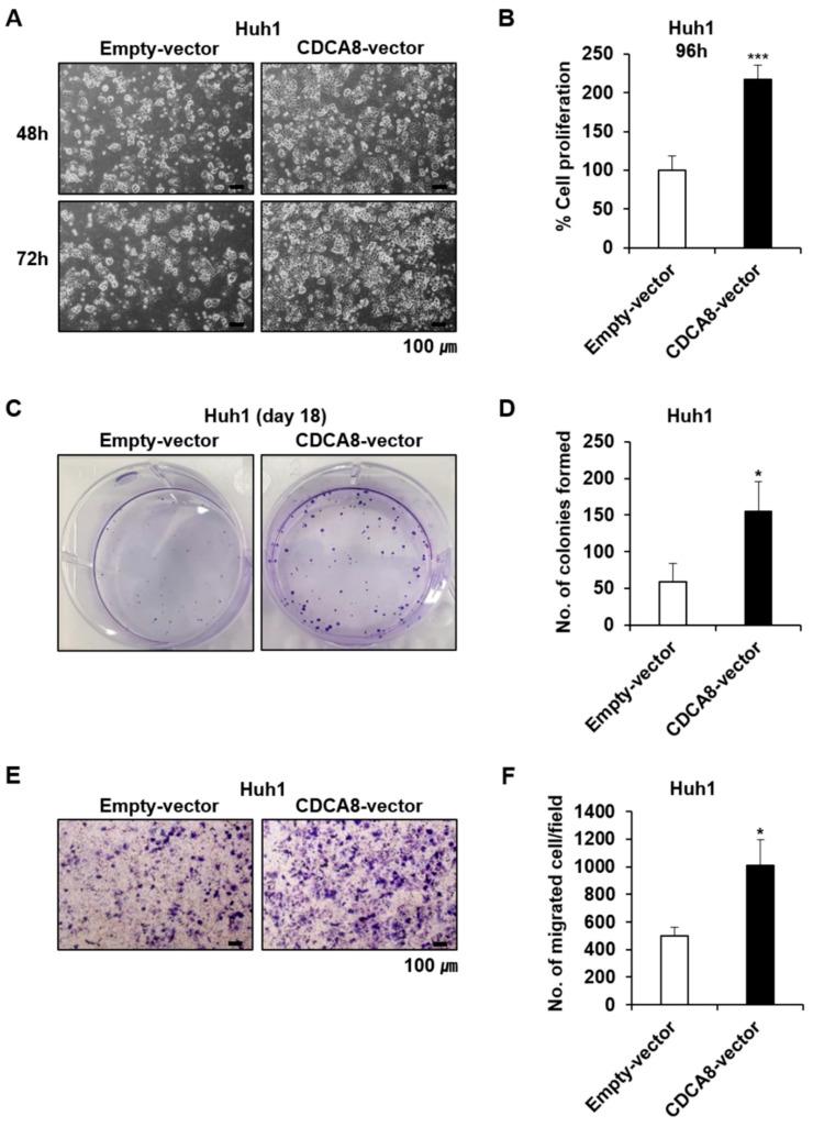
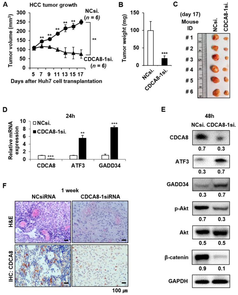
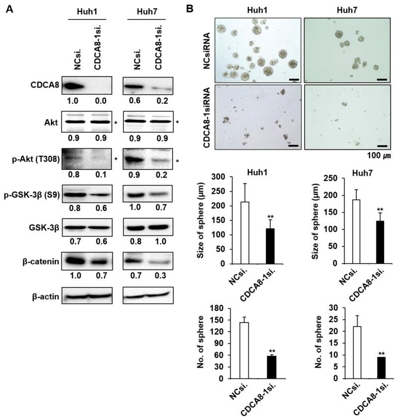
Big data analysis has revealed the upregulation of cell division cycle associated 8 (CDCA8) in human hepatocellular carcinoma (HCC) and its poorer survival outcome. However, the functions of CDCA8 during HCC development remain unknown. Here, we demonstrate in vitro that CDCA8 silencing inhibits HCC cell growth and long-term colony formation and migration through the accumulation of the G2/M phase cell population. Conversely, CDCA8 overexpression increases the ability to undergo long-term colony formation and migration. RNA sequencing and bioinformatic analysis revealed that CDCA8 knockdown led to the same directional regulation in 50 genes (25 down- and 25 upregulated). It was affirmed based on protein levels that CDCA8 silencing downregulates the levels of cyclin B1 and p-cdc2 and explains how it could induce G2/M arrest. The same condition increased the protein levels of tumor-suppressive ATF3 and GADD34 and inactivated AKT/β-catenin signaling, which plays an important role in cell growth and stemness, reflecting a reduction in sphere-forming capacity. Importantly, it was demonstrated that the extent of CDCA8 expression is much greater in CD133 cancer stem cells than in CD133 cancer cells, and that CDCA8 knockdown decreases levels of CD133, p-Akt and β-catenin and increases levels of ATF3 and GADD34 in the CD133 cancer stem cell (CSC) population. These molecular changes led to the inhibition of cell growth and sphere formation in the CD133 cell population. Targeting CDCA8 also effectively suppressed tumor growth in a murine xenograft model, showing consistent molecular alterations in tumors injected with CDCA8siRNA. Taken together, these findings indicate that silencing CDCA8 suppresses HCC growth and stemness via restoring the ATF3 tumor suppressor and inactivating oncogenic AKT/β-catenin signaling, and that targeting CDCA8 may be the next molecular strategy for both primary HCC treatment and the prevention of metastasis or recurrence.

摘要

大数据分析显示,细胞分裂周期相关蛋白8(CDCA8)在人类肝细胞癌(HCC)中上调,且其生存预后较差。然而,CDCA8在肝癌发生发展过程中的功能仍不清楚。在此,我们在体外实验中证明,CDCA8沉默通过G2/M期细胞群的积累抑制肝癌细胞生长、长期集落形成和迁移。相反,CDCA8过表达增加了长期集落形成和迁移的能力。RNA测序和生物信息学分析显示,CDCA8敲低导致50个基因出现相同方向的调控(25个下调和25个上调)。基于蛋白质水平证实,CDCA8沉默下调细胞周期蛋白B1和磷酸化cdc2的水平,并解释了其如何诱导G2/M期阻滞。相同条件下增加了肿瘤抑制因子ATF3和GADD34的蛋白质水平,并使AKT/β-连环蛋白信号失活,该信号在细胞生长和干性中起重要作用,反映了成球能力的降低。重要的是,已证明CDCA8在CD133癌干细胞中的表达程度远高于CD133癌细胞,并且CDCA8敲低降低了CD133癌干细胞(CSC)群体中CD133、磷酸化Akt和β-连环蛋白的水平,并增加了ATF3和GADD34的水平。这些分子变化导致CD133细胞群体中的细胞生长和成球受到抑制。靶向CDCA8在小鼠异种移植模型中也有效抑制了肿瘤生长,在注射CDCA8 siRNA的肿瘤中显示出一致的分子改变。综上所述,这些发现表明,沉默CDCA8通过恢复ATF3肿瘤抑制因子和使致癌性AKT/β-连环蛋白信号失活来抑制肝癌生长和干性,并且靶向CDCA8可能是原发性肝癌治疗以及预防转移或复发的下一个分子策略。

https://cdn.ncbi.nlm.nih.gov/pmc/blobs/b12c/7958635/73a71a21a694/cancers-13-01055-g001.jpg

文献AI研究员

20分钟写一篇综述,助力文献阅读效率提升50倍。

立即体验

用中文搜PubMed

大模型驱动的PubMed中文搜索引擎

马上搜索

文档翻译

学术文献翻译模型,支持多种主流文档格式。

立即体验