Suppr超能文献

PKCα 被招募到包含吞噬体中,并通过抑制自噬来损害细菌的复制。

PKCα Is Recruited toContaining Phagosomes and Impairs Bacterial Replication by Inhibition of Autophagy.

机构信息

Laboratorio de Mecanismos Moleculares Implicados en el Tráfico Vesicular y la Autofagia-Instituto de Histología y Embriología (IHEM)- Universidad Nacional de Cuyo, CONICET- Facultad de Ciencias Médicas, Mendoza, Argentina.

Department of Pharmacology, University of California San Diego, La Jolla, CA, United States.

出版信息

Front Immunol. 2021 Mar 18;12:662987. doi: 10.3389/fimmu.2021.662987. eCollection 2021.

Abstract

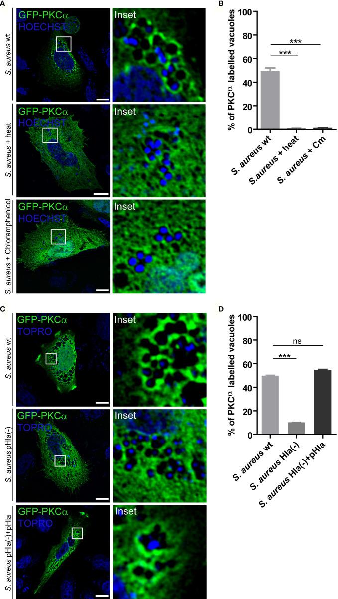
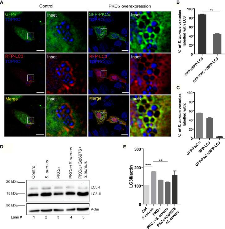
Hijacking the autophagic machinery is a key mechanism through which invasive pathogens such as replicate in their host cells. We have previously demonstrated that the bacteria replicate in phagosomes labeled with the autophagic protein LC3, before escaping to the cytoplasm. Here, we show that the Ca-dependent PKCα binds to -containing phagosomes and that α-hemolysin, secreted by , promotes this recruitment of PKCα to phagosomal membranes. Interestingly, the presence of PKCα prevents the association of the autophagic protein LC3. Live cell imaging experiments using the PKC activity reporter CKAR reveal that treatment of cells with culture supernatants containing staphylococcal secreted factors transiently activates PKC. Functional studies reveal that overexpression of PKCα causes a marked inhibition of bacterial replication. Taken together, our data identify enhancing PKCα activity as a potential approach to inhibit replication in mammalian cells.

摘要

劫持自噬机制是一种关键机制,通过这种机制,侵袭性病原体(如 )能够在宿主细胞内复制。我们之前已经证明,细菌在被自噬蛋白 LC3 标记的吞噬体中复制,然后逃到细胞质中。在这里,我们表明 Ca 依赖性 PKCα 与含有 LC3 的吞噬体结合,并且 分泌的α-溶血素促进了 PKCα 向吞噬体膜的募集。有趣的是,PKCα 的存在阻止了自噬蛋白 LC3 的结合。使用 PKC 活性报告子 CKAR 的活细胞成像实验表明,用含有葡萄球菌分泌因子的 培养上清液处理细胞会瞬时激活 PKC。功能研究表明,PKCα 的过表达导致细菌复制的明显抑制。总之,我们的数据表明,增强 PKCα 活性可能是抑制哺乳动物细胞中 复制的一种潜在方法。

https://cdn.ncbi.nlm.nih.gov/pmc/blobs/e8f1/8013776/9a2eae29ce80/fimmu-12-662987-g001.jpg

文献AI研究员

20分钟写一篇综述,助力文献阅读效率提升50倍。

立即体验

用中文搜PubMed

大模型驱动的PubMed中文搜索引擎

马上搜索

文档翻译

学术文献翻译模型,支持多种主流文档格式。

立即体验