Suppr超能文献

N6-甲基腺苷的RNA修饰预测肾透明细胞癌的免疫表型和治疗机会。

RNA Modification of N6-Methyladenosine Predicts Immune Phenotypes and Therapeutic Opportunities in Kidney Renal Clear Cell Carcinoma.

作者信息

Li Huihuang, Hu Jiao, Yu Anze, Othmane Belaydi, Guo Tao, Liu Jinhui, Cheng Chunliang, Chen Jinbo, Zu Xiongbing

机构信息

Department of Urology, Xiangya Hospital, Central South University, Changsha, China.

Immunobiology & Transplant Science Center, Houston Methodist Research Institute, Texas Medical Center, Houston, TX, United States.

出版信息

Front Oncol. 2021 Mar 18;11:642159. doi: 10.3389/fonc.2021.642159. eCollection 2021.

Abstract

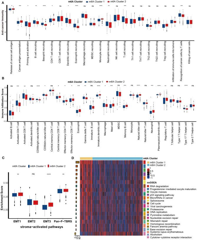
RNA modification of N6-methyladenosine (m6A) plays critical roles in various biological processes, such as cancer development, inflammation, and the anticancer immune response. However, the role played by a comprehensive m6A modification pattern in regulating anticancer immunity in kidney renal clear cell carcinoma (KIRC) has not been fully elucidated. In this study, we identified two independent m6A modification patterns with distinct biological functions, immunological characteristics, and prognoses in KIRC. Next, we developed an m6A score algorithm to quantify an individual's m6A modification pattern, which was independently validated in external cohorts. The m6A cluster 1 and low m6A score groups were characterized by a hot tumor microenvironment with an increased infiltration level of cytotoxic immune cells, higher tumor mutation burden, higher immune checkpoint expression, and decreased stroma-associated signature enrichment. In general, the m6A cluster 1 and low m6A score groups reflected an inflammatory phenotype, which may be more sensitive to anticancer immunotherapy. The m6A cluster 2 and high m6A score groups indicated a non-inflammatory phenotype, which may not be sensitive to immunotherapy but rather to targeted therapy. In this study, we first identified m6A clusters and m6A scores to elucidate immune phenotypes and to predict the prognosis and immunotherapy response in KIRC, which can guide urologists for making more precise clinical decisions.

摘要

N6-甲基腺嘌呤(m6A)的RNA修饰在各种生物学过程中发挥着关键作用,如癌症发展、炎症和抗癌免疫反应。然而,全面的m6A修饰模式在调节肾透明细胞癌(KIRC)的抗癌免疫中的作用尚未完全阐明。在本研究中,我们在KIRC中鉴定出两种具有不同生物学功能、免疫特征和预后的独立m6A修饰模式。接下来,我们开发了一种m6A评分算法来量化个体的m6A修饰模式,并在外部队列中进行了独立验证。m6A簇1和低m6A评分组的特征是肿瘤微环境活跃,细胞毒性免疫细胞浸润水平增加,肿瘤突变负担更高,免疫检查点表达更高,以及基质相关特征富集减少。总体而言,m6A簇1和低m6A评分组反映了一种炎症表型,可能对抗癌免疫治疗更敏感。m6A簇2和高m6A评分组表明是非炎症表型,可能对免疫治疗不敏感,但对靶向治疗敏感。在本研究中,我们首次鉴定了m6A簇和m6A评分,以阐明免疫表型,并预测KIRC的预后和免疫治疗反应,这可以指导泌尿外科医生做出更精确的临床决策。

https://cdn.ncbi.nlm.nih.gov/pmc/blobs/558a/8013979/b610c2a70ae7/fonc-11-642159-g0001.jpg

文献AI研究员

20分钟写一篇综述,助力文献阅读效率提升50倍。

立即体验

用中文搜PubMed

大模型驱动的PubMed中文搜索引擎

马上搜索

文档翻译

学术文献翻译模型,支持多种主流文档格式。

立即体验