Suppr超能文献

基于计算机分析的预防性中药方剂防治 2019 冠状病毒病的潜在作用机制

In silico analysis of the potential mechanism of a preventive Chinese medicine formula on coronavirus disease 2019.

机构信息

Provincial Key Laboratory of TCM Diagnostics, Hunan University of Chinese Medicine, Changsha, China; Key Laboratory of TCM Heart and Lung Syndrome Differentiation, Medicated Diet and Dietotherapy, Hunan University of Chinese Medicine, Changsha, China.

Dongtang Community Health Service Center of Yuhua District, Changsha, China.

出版信息

J Ethnopharmacol. 2021 Jul 15;275:114098. doi: 10.1016/j.jep.2021.114098. Epub 2021 Apr 5.

Abstract

ETHNOPHARMACOLOGICAL RELEVANCE

With the spread of Coronavirus Disease (2019) (COVID-19), combination with traditional Chinese medicine (TCM) has been widely used as a prevention and therapy strategy in China. Xin guan No.1 (XG-1) prescription is a preventive formula recommended by the Hunan Provincial Administration of TCM to prevent the pandemic of COVID-19.

AIM OF THE STUDY

To explore the potential preventive mechanisms of XG-1 against COVID-19 in the combination of network pharmacology approach, single-cell RNA expression profiling analysis, molecular docking and retrospective study.

MATERIALS AND METHODS

Encyclopedia of Traditional Chinese Medicine (ETCM) database was used to determine the meridian tropism, active components and target genes of XG-1. Gene ontology (GO) analysis and Kyoto Encyclopedia of Genes and Genomes (KEGG) functional enrichment analysis were conducted by R Cluster Profiler package (3.14.3). Single cell RNA sequencing (scRNA-seq) data of human lung (GSE122960) was downloaded from Gene Expression Omnibus (GEO) database and analyzed by R Seurat package (3.1.2). Cytoscape (3.7.2) was used to construct the interaction network. The main ingredients in XG-1 were identified by HPLC- Q-TOF- MS and used for molecular docking with COVID-19 3CL hydrolytic enzyme and angiotensin converting enzyme II (ACE2). A retrospective study of 47 close contact participants from Dongtang Community of Hunan Province was conducted to evaluated the preventive effect of XG-1.

RESULTS

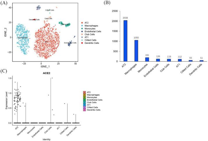
According to the network pharmacology analysis, XG-1 formula was closely related to lung-, spleen- and stomach-meridians and include a total of 206 active components and 853 target genes. GO and KEGG pathway enrichment revealed that XG-1 mainly regulated cellular amino acid metabolism process and neuroactive ligand-receptors interaction. The scRNA-seq profiling showed that angiotensin converting enzyme 2 (ACE2) was principally expressed in alveolar type 2 epithelial cells (AT2). 153 genes were up-regulated in AT2 cells expressing ACE2 and 12 genes were obtained by intersecting with XG-1 target genes, of which 3 were related to immunity. Five main chemical ingredients were detected in XG-1 sample by HPLC-Q-TOF-MS. The molecular docking showed that Rutin, Liquiritin and Astragaloside Ⅳ had a good affinity with COVID-19 3CL hydrolytic enzyme and ACE2. Compared with participants who didn't take XG-1, preventive treatment with XG-1gradules resulted in a significant lower rate of testing positive for SARS-CoV-2 nucleic acid (P < 0.0001).

CONCLUSION

The present study showed that XG-1 exerts a preventive effect in close contacts against COVID-19. The underlying mechanism may be related to modulate immunity response through multiple components, pathways, and several target genes co-expressed with ACE2. These findings provide preliminary evidences and methodological reference for the potential preventive mechanism of XG-1 against COVID-19.

摘要

民族药理学相关性

随着 2019 年冠状病毒病(COVID-19)的传播,中药(TCM)与西药联合使用已在中国广泛用作预防和治疗策略。新冠 1 号(XG-1)方是湖南省中医药管理局推荐的预防配方,用于预防 COVID-19 大流行。

研究目的

通过网络药理学方法、单细胞 RNA 表达谱分析、分子对接和回顾性研究,探讨 XG-1 预防 COVID-19 的潜在机制。

材料和方法

使用中药综合数据库(ETCM)确定 XG-1 的经络趋向、活性成分和靶基因。通过 R Cluster Profiler 包(3.14.3)进行基因本体论(GO)分析和京都基因与基因组百科全书(KEGG)功能富集分析。从基因表达综合数据库(GEO)下载人类肺部的单细胞 RNA 测序(scRNA-seq)数据(GSE122960),并使用 R Seurat 包(3.1.2)进行分析。Cytoscape(3.7.2)用于构建相互作用网络。通过高效液相色谱- Q-TOF- MS 鉴定 XG-1 中的主要成分,并将其与 COVID-19 3CL 水解酶和血管紧张素转化酶 II(ACE2)进行分子对接。对湖南省东塘社区的 47 名密切接触者进行了回顾性研究,以评估 XG-1 的预防效果。

结果

根据网络药理学分析,XG-1 配方与肺、脾和胃经络密切相关,共包含 206 种活性成分和 853 个靶基因。GO 和 KEGG 途径富集表明,XG-1 主要调节细胞氨基酸代谢过程和神经活性配体-受体相互作用。scRNA-seq 分析表明,血管紧张素转换酶 2(ACE2)主要在肺泡 2 型上皮细胞(AT2)中表达。在表达 ACE2 的 AT2 细胞中,有 153 个基因上调,与 XG-1 靶基因相交,其中 12 个基因与免疫有关。通过 HPLC-Q-TOF-MS 检测到 XG-1 样品中的 5 种主要化学成分。分子对接表明,芦丁、甘草苷和黄芪甲苷 IV 与 COVID-19 3CL 水解酶和 ACE2 具有良好的亲和力。与未服用 XG-1 的参与者相比,服用 XG-1 颗粒进行预防治疗的 SARS-CoV-2 核酸检测阳性率显著降低(P < 0.0001)。

结论

本研究表明,XG-1 对 COVID-19 密切接触者具有预防作用。其潜在机制可能与通过多种成分、途径和与 ACE2 共表达的多个靶基因调节免疫反应有关。这些发现为 XG-1 预防 COVID-19 的潜在机制提供了初步证据和方法学参考。

https://cdn.ncbi.nlm.nih.gov/pmc/blobs/8d1e/8020622/eadb213f0165/ga1_lrg.jpg

文献AI研究员

20分钟写一篇综述,助力文献阅读效率提升50倍。

立即体验

用中文搜PubMed

大模型驱动的PubMed中文搜索引擎

马上搜索

文档翻译

学术文献翻译模型,支持多种主流文档格式。

立即体验