Suppr超能文献

miRNA-150 靶向下调 SUFU 导致人胃癌 Hedgehog 和 Wnt/β-catenin 信号通路双重激活。

Dual activation of Hedgehog and Wnt/β-catenin signaling pathway caused by downregulation of SUFU targeted by miRNA-150 in human gastric cancer.

机构信息

Guangdong Key Laboratory for Genome Stability and Disease Prevention, Department of Pathology, Shenzhen University School of Medicine, Shenzhen 518060, Guangdong, P.R. China.

Guangdong Provincial Key Laboratory of Regional Immunity and Diseases, Department of Pathology, Health Science Center, Shenzhen University, Shenzhen 518060, Guangdong, P.R. China.

出版信息

Aging (Albany NY). 2021 Apr 12;13(7):10749-10769. doi: 10.18632/aging.202895.

Abstract

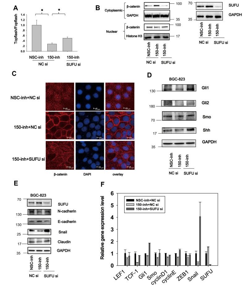
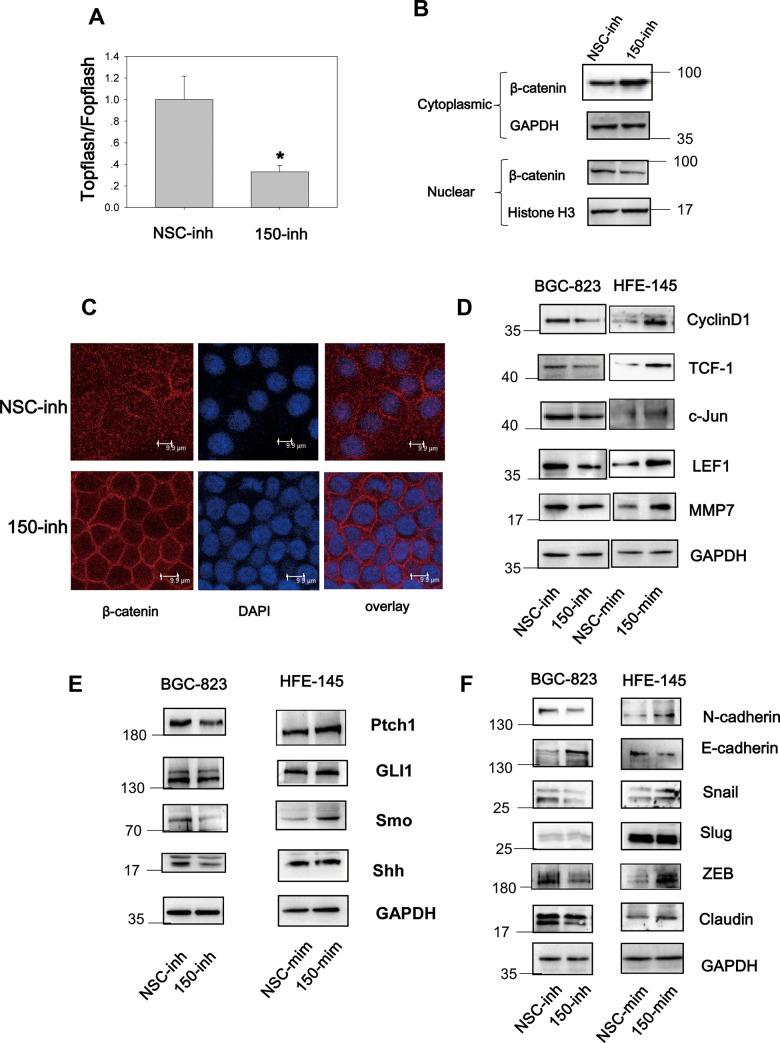
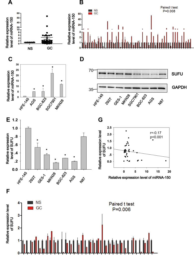
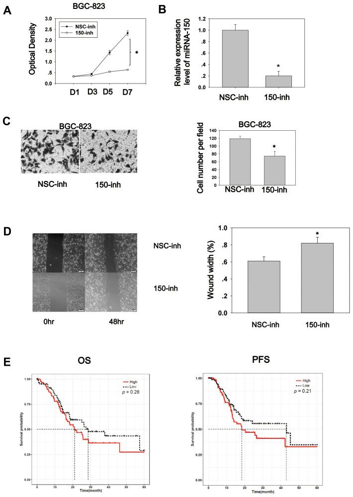
Mounting evidence has shown that miRNA-150 expression is upregulated in gastric cancer (GC) and is associated with gastric carcinogenesis, but the underlying oncogenic mechanism remains elusive. Here, we discovered that miRNA-150 targets the tumor suppressor SUFU to promote cell proliferation, migration, and the epithelial-mesenchymal transition (EMT) via the dual activation of Hedgehog (Hh) and Wnt signaling. MiRNA-150 was highly expressed in GC tissues and cell lines, and the level of this miRNA was negatively related to that of SUFU. In addition, both the miRNA-150 and SUFU levels were associated with tumor differentiation. Furthermore, miRNA-150 activated GC cell proliferation and migration . We found that miRNA-150 inhibitors repressed not only Wnt signaling by promoting cytoplasmic β-catenin localization, but also repressed Hh signaling and EMT. MiRNA-150 inhibition also resulted in significant tumor volume reductions , suggesting the potential application of miRNA-150 inhibitors in GC therapy. The expression of genes downstream of Hh and Wnt signaling was also reduced in tumors treated with miRNA-150 inhibitors. Notably, anti-SUFU siRNAs rescued the inhibitory effects of miRNA-150 inhibitors on Wnt signaling, Hh activation, EMT, cell proliferation, cell migration, and colony formation. Taken together, these findings indicate that miRNA-150 is oncogenic and promotes GC cell proliferation, migration, and EMT by activating Wnt and Hh signaling via the suppression of SUFU expression.

摘要

越来越多的证据表明,miRNA-150 在胃癌(GC)中表达上调,与胃癌的发生有关,但潜在的致癌机制仍不清楚。在这里,我们发现 miRNA-150 靶向肿瘤抑制因子 SUFU,通过 Hedgehog(Hh)和 Wnt 信号的双重激活,促进细胞增殖、迁移和上皮-间充质转化(EMT)。miRNA-150 在 GC 组织和细胞系中高表达,并且该 miRNA 的水平与 SUFU 的水平呈负相关。此外,miRNA-150 和 SUFU 的水平都与肿瘤分化有关。此外,miRNA-150 激活 GC 细胞增殖和迁移。我们发现 miRNA-150 抑制剂不仅通过促进细胞质 β-连环蛋白定位来抑制 Wnt 信号,而且还抑制 Hh 信号和 EMT。miRNA-150 抑制剂的抑制作用也导致肿瘤体积显著减少,表明 miRNA-150 抑制剂在 GC 治疗中的潜在应用。用 miRNA-150 抑制剂处理的肿瘤中 Hh 和 Wnt 信号下游基因的表达也减少了。值得注意的是,抗 SUFU siRNAs 挽救了 miRNA-150 抑制剂对 Wnt 信号、Hh 激活、EMT、细胞增殖、细胞迁移和集落形成的抑制作用。总之,这些发现表明 miRNA-150 是致癌的,并通过抑制 SUFU 的表达激活 Wnt 和 Hh 信号,促进 GC 细胞增殖、迁移和 EMT。

https://cdn.ncbi.nlm.nih.gov/pmc/blobs/2042/8064165/c26eeeedc942/aging-13-202895-g001.jpg

文献AI研究员

20分钟写一篇综述,助力文献阅读效率提升50倍。

立即体验

用中文搜PubMed

大模型驱动的PubMed中文搜索引擎

马上搜索

文档翻译

学术文献翻译模型,支持多种主流文档格式。

立即体验