Suppr超能文献

培维替尼联合阿扎胞苷上调 NOXA(PMAIP1),增加急性髓细胞白血病临床前模型中对 venetoclax 的敏感性。

Pevonedistat and azacitidine upregulate NOXA (PMAIP1) to increase sensitivity to venetoclax in preclinical models of acute myeloid leukemia.

机构信息

Oncology Discovery, AbbVie, Inc.

Department of Pediatrics; Medicine; Program in Cancer Biology, Vanderbilt University School of Medicine.

出版信息

Haematologica. 2022 Apr 1;107(4):825-835. doi: 10.3324/haematol.2020.272609.

Abstract

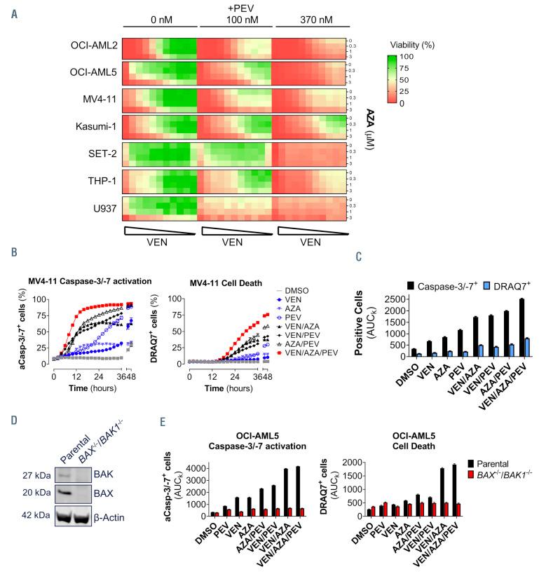
Dysregulation of apoptotic machinery is one mechanism by which acute myeloid leukemia (AML) acquires a clonal survival advantage. B-cell lymphoma protein-2 (BCL2) overexpression is a common feature in hematologic malignancies. The selective BCL2 inhibitor, venetoclax (VEN) is used in combination with azacitidine (AZA), a DNAmethyltransferase inhibitor (DNMTi), to treat patients with AML. Despite promising response rates to VEN/AZA, resistance to the agent is common. One identified mechanism of resistance is the upregulation of myeloid cell leukemia-1 protein (MCL1). Pevonedistat (PEV), a novel agent that inhibits NEDD8-activating enzyme, and AZA both upregulate NOXA (PMAIP1), a BCL2 family protein that competes with effector molecules at the BH3 binding site of MCL1. We demonstrate that PEV/AZA combination induces NOXA to a greater degree than either PEV or AZA alone, which enhances VEN-mediated apoptosis. Herein, using AML cell lines and primary AML patient samples ex vivo, including in cells with genetic alterations linked to treatment resistance, we demonstrate robust activity of the PEV/VEN/AZA triplet. These findings were corroborated in preclinical systemic engrafted models of AML. Collectively, these results provide rational for combining PEV/VEN/AZA as a novel therapeutic approach in overcoming AML resistance in current therapies.

摘要

凋亡机制失调是急性髓细胞白血病(AML)获得克隆生存优势的一种机制。B 细胞淋巴瘤蛋白-2(BCL2)过表达是血液恶性肿瘤的常见特征。选择性 BCL2 抑制剂 venetoclax(VEN)与去甲基化剂(DNMTi)阿扎胞苷(AZA)联合用于治疗 AML 患者。尽管 VEN/AZA 有很好的反应率,但耐药性很常见。一种已确定的耐药机制是髓样细胞白血病-1 蛋白(MCL1)的上调。Pevonedistat(PEV)是一种新型的抑制 NEDD8 激活酶的药物,与 AZA 均可上调 NOXA(PMAIP1),NOXA 是一种 BCL2 家族蛋白,可与 MCL1 的 BH3 结合位点的效应分子竞争。我们证明,PEV/AZA 联合诱导的 NOXA 比单独使用 PEV 或 AZA 更显著,从而增强了 VEN 介导的凋亡。在此,我们使用 AML 细胞系和体外原发性 AML 患者样本,包括与治疗耐药相关的遗传改变的细胞,证明了 PEV/VEN/AZA 三联疗法的强大活性。这些发现在 AML 的临床前系统性植入模型中得到了证实。总之,这些结果为将 PEV/VEN/AZA 联合作为克服当前治疗中 AML 耐药性的新治疗方法提供了依据。

https://cdn.ncbi.nlm.nih.gov/pmc/blobs/b01e/8968901/fd87a66e0e90/107825.fig1.jpg

文献AI研究员

20分钟写一篇综述,助力文献阅读效率提升50倍。

立即体验

用中文搜PubMed

大模型驱动的PubMed中文搜索引擎

马上搜索

文档翻译

学术文献翻译模型,支持多种主流文档格式。

立即体验