Suppr超能文献

小胶质细胞利用 TAM 受体来检测和吞噬淀粉样 β 斑块。

Microglia use TAM receptors to detect and engulf amyloid β plaques.

机构信息

Molecular Neurobiology Laboratory, The Salk Institute for Biological Studies, La Jolla, CA, USA.

Division of Biological Sciences, University of California, San Diego, La Jolla, CA, USA.

出版信息

Nat Immunol. 2021 May;22(5):586-594. doi: 10.1038/s41590-021-00913-5. Epub 2021 Apr 15.

Abstract

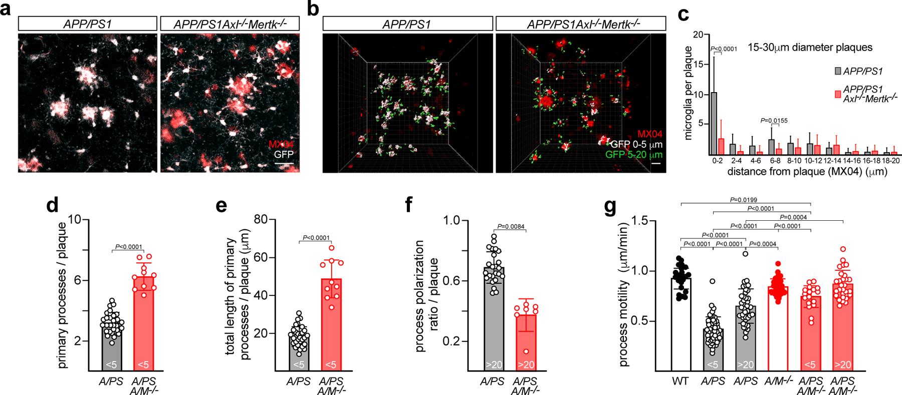
Two microglial TAM receptor tyrosine kinases, Axl and Mer, have been linked to Alzheimer's disease, but their roles in disease have not been tested experimentally. We find that in Alzheimer's disease and its mouse models, induced expression of Axl and Mer in amyloid plaque-associated microglia was coupled to induced plaque decoration by the TAM ligand Gas6 and its co-ligand phosphatidylserine. In the APP/PS1 mouse model of Alzheimer's disease, genetic ablation of Axl and Mer resulted in microglia that were unable to normally detect, respond to, organize or phagocytose amyloid-β plaques. These major deficits notwithstanding, TAM-deficient APP/PS1 mice developed fewer dense-core plaques than APP/PS1 mice with normal microglia. Our findings reveal that the TAM system is an essential mediator of microglial recognition and engulfment of amyloid plaques and that TAM-driven microglial phagocytosis does not inhibit, but rather promotes, dense-core plaque development.

摘要

两种小胶质细胞 TAM 受体酪氨酸激酶,Axl 和 Mer,与阿尔茨海默病有关,但它们在疾病中的作用尚未通过实验进行测试。我们发现,在阿尔茨海默病及其小鼠模型中,淀粉样斑块相关小胶质细胞中 Axl 和 Mer 的诱导表达与 TAM 配体 Gas6 及其共配体磷脂酰丝氨酸诱导的斑块修饰有关。在阿尔茨海默病的 APP/PS1 小鼠模型中,Axl 和 Mer 的基因缺失导致小胶质细胞无法正常检测、响应、组织或吞噬淀粉样β斑块。尽管存在这些主要缺陷,但 TAM 缺陷型 APP/PS1 小鼠比具有正常小胶质细胞的 APP/PS1 小鼠形成的致密核心斑块更少。我们的研究结果表明,TAM 系统是小胶质细胞识别和吞噬淀粉样斑块的重要介质,并且 TAM 驱动的小胶质细胞吞噬作用不会抑制,而是促进致密核心斑块的发展。

https://cdn.ncbi.nlm.nih.gov/pmc/blobs/5915/8102389/c45dd2bbcae3/nihms-1680908-f0007.jpg

文献AI研究员

20分钟写一篇综述,助力文献阅读效率提升50倍。

立即体验

用中文搜PubMed

大模型驱动的PubMed中文搜索引擎

马上搜索

文档翻译

学术文献翻译模型,支持多种主流文档格式。

立即体验