Suppr超能文献

肺癌的综合表观基因组-转录组图谱揭示了具有诊断和治疗意义的新型甲基化驱动基因。

An integrated epigenomic-transcriptomic landscape of lung cancer reveals novel methylation driver genes of diagnostic and therapeutic relevance.

作者信息

Sun Xiwei, Yi Jiani, Yang Juze, Han Yi, Qian Xinyi, Liu Yi, Li Jia, Lu Bingjian, Zhang Jisong, Pan Xiaoqing, Liu Yong, Liang Mingyu, Chen Enguo, Liu Pengyuan, Lu Yan

机构信息

Sir Run Run Shaw Hospital and Institute of Translational Medicine, Zhejiang University School of Medicine, Hangzhou, Zhejiang 310016, China.

Center for Uterine Cancer Diagnosis & Therapy Research of Zhejiang Province, Women's Reproductive Health Key Laboratory of Zhejiang Province, Department of Gynecologic Oncology, Women's Hospital and Institute of Translational Medicine, Zhejiang University School of Medicine, Hangzhou, Zhejiang 310006, China.

出版信息

Theranostics. 2021 Mar 11;11(11):5346-5364. doi: 10.7150/thno.58385. eCollection 2021.

Abstract

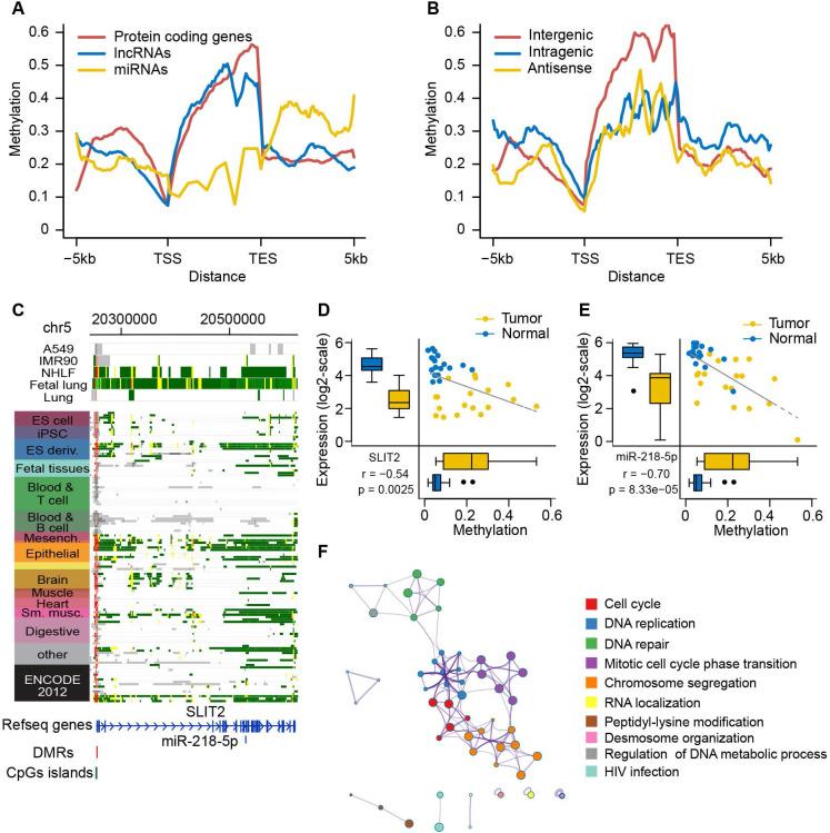
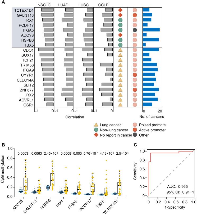
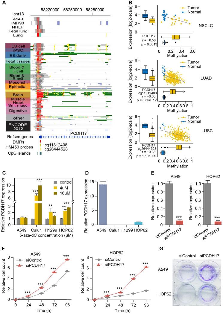
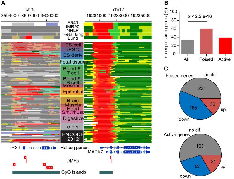
Aberrant DNA methylation occurs commonly during carcinogenesis and is of clinical value in human cancers. However, knowledge of the impact of DNA methylation changes on lung carcinogenesis and progression remains limited. Genome-wide DNA methylation profiles were surveyed in 18 pairs of tumors and adjacent normal tissues from non-small cell lung cancer (NSCLC) patients using Reduced Representation Bisulfite Sequencing (RRBS). An integrated epigenomic-transcriptomic landscape of lung cancer was depicted using the multi-omics data integration method. We discovered a large number of hypermethylation events pre-marked by poised promoter in embryonic stem cells, being a hallmark of lung cancer. These hypermethylation events showed a high conservation across cancer types. Eight novel driver genes with aberrant methylation (e.g., PCDH17 and IRX1) were identified by integrated analysis of DNA methylome and transcriptome data. Methylation level of the eight genes measured by pyrosequencing can distinguish NSCLC patients from lung tissues with high sensitivity and specificity in an independent cohort. Their tumor-suppressive roles were further experimentally validated in lung cancer cells, which depend on promoter hypermethylation. Similarly, 13 methylation-driven ncRNAs (including 8 lncRNAs and 5 miRNAs) were identified, some of which were co-regulated with their host genes by the same promoter hypermethylation. Finally, by analyzing the transcription factor (TF) binding motifs, we uncovered sets of TFs driving the expression of epigenetically regulated genes and highlighted the epigenetic regulation of gene expression of TCF21 through DNA methylation of EGR1 binding motifs. We discovered several novel methylation driver genes of diagnostic and therapeutic relevance in lung cancer. Our findings revealed that DNA methylation in TF binding motifs regulates target gene expression by affecting the binding ability of TFs. Our study also provides a valuable epigenetic resource for identifying DNA methylation-based diagnostic biomarkers, developing cancer drugs for epigenetic therapy and studying cancer pathogenesis.

摘要

异常的DNA甲基化在癌症发生过程中普遍存在,并且在人类癌症中具有临床价值。然而,关于DNA甲基化变化对肺癌发生和进展的影响的认识仍然有限。使用简化代表性亚硫酸氢盐测序(RRBS)对18对非小细胞肺癌(NSCLC)患者的肿瘤组织和相邻正常组织进行了全基因组DNA甲基化谱分析。采用多组学数据整合方法描绘了肺癌的综合表观基因组-转录组图谱。我们发现了大量在胚胎干细胞中由准备就绪的启动子预先标记的高甲基化事件,这是肺癌的一个标志。这些高甲基化事件在不同癌症类型中具有高度保守性。通过对DNA甲基化组和转录组数据的综合分析,鉴定出8个具有异常甲基化的新驱动基因(如PCDH17和IRX1)。通过焦磷酸测序测量的这8个基因的甲基化水平能够以高灵敏度和特异性在独立队列中区分NSCLC患者和肺组织。它们的肿瘤抑制作用在肺癌细胞中通过实验进一步得到验证,这依赖于启动子高甲基化。同样,鉴定出13个甲基化驱动的非编码RNA(包括8个长链非编码RNA和5个微小RNA),其中一些与它们的宿主基因由相同的启动子高甲基化共同调控。最后,通过分析转录因子(TF)结合基序,我们发现了驱动表观遗传调控基因表达的TF集合,并强调了通过EGR1结合基序的DNA甲基化对TCF21基因表达的表观遗传调控。我们发现了几个在肺癌诊断和治疗方面具有相关性的新甲基化驱动基因。我们的研究结果表明,TF结合基序中的DNA甲基化通过影响TF的结合能力来调节靶基因表达。我们的研究还为鉴定基于DNA甲基化的诊断生物标志物、开发用于表观遗传治疗的癌症药物以及研究癌症发病机制提供了有价值的表观遗传资源。

https://cdn.ncbi.nlm.nih.gov/pmc/blobs/6803/8039961/ece7851e2b60/thnov11p5346g001.jpg

文献AI研究员

20分钟写一篇综述,助力文献阅读效率提升50倍。

立即体验

用中文搜PubMed

大模型驱动的PubMed中文搜索引擎

马上搜索

文档翻译

学术文献翻译模型,支持多种主流文档格式。

立即体验