Suppr超能文献

一项关于雄性小鼠一生中衰老过程中功能和代谢变化的横断面研究。

A cross-sectional study of functional and metabolic changes during aging through the lifespan in male mice.

作者信息

Petr Michael A, Alfaras Irene, Krawcyzk Melissa, Bair Woei-Nan, Mitchell Sarah J, Morrell Christopher H, Studenski Stephanie A, Price Nathan L, Fishbein Kenneth W, Spencer Richard G, Scheibye-Knudsen Morten, Lakatta Edward G, Ferrucci Luigi, Aon Miguel A, Bernier Michel, de Cabo Rafael

机构信息

Center for Healthy Aging, ICMM, University of Copenhagen, Copenhagen, Denmark.

Translational Gerontology Branch, National Institute on Aging, NIH, Baltimore, United States.

出版信息

Elife. 2021 Apr 20;10:e62952. doi: 10.7554/eLife.62952.

Abstract

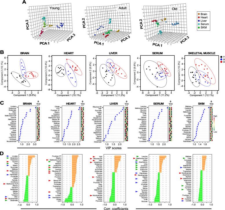
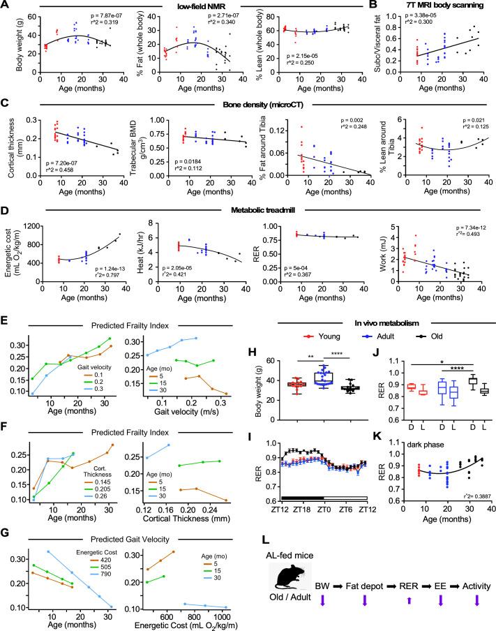
Aging is associated with distinct phenotypical, physiological, and functional changes, leading to disease and death. The progression of aging-related traits varies widely among individuals, influenced by their environment, lifestyle, and genetics. In this study, we conducted physiologic and functional tests cross-sectionally throughout the entire lifespan of male C57BL/6N mice. In parallel, metabolomics analyses in serum, brain, liver, heart, and skeletal muscle were also performed to identify signatures associated with frailty and age-dependent functional decline. Our findings indicate that declines in gait speed as a function of age and frailty are associated with a dramatic increase in the energetic cost of physical activity and decreases in working capacity. Aging and functional decline prompt organs to rewire their metabolism and substrate selection and toward redox-related pathways, mainly in liver and heart. Collectively, the data provide a framework to further understand and characterize processes of aging at the individual organism and organ levels.

摘要

衰老与明显的表型、生理和功能变化相关,会导致疾病和死亡。衰老相关特征的进展在个体间差异很大,受其环境、生活方式和基因影响。在本研究中,我们在雄性C57BL/6N小鼠的整个生命周期内进行了横断面生理和功能测试。同时,还对血清、脑、肝、心和骨骼肌进行了代谢组学分析,以确定与虚弱和年龄依赖性功能衰退相关的特征。我们的研究结果表明,步态速度随年龄和虚弱程度下降与体力活动的能量消耗大幅增加以及工作能力下降有关。衰老和功能衰退促使器官重新调整其代谢和底物选择,并转向主要在肝脏和心脏中的氧化还原相关途径。总体而言,这些数据为在个体生物体和器官水平上进一步理解和表征衰老过程提供了一个框架。

https://cdn.ncbi.nlm.nih.gov/pmc/blobs/caa8/8099423/ecc2f8847602/elife-62952-fig1.jpg

文献AI研究员

20分钟写一篇综述,助力文献阅读效率提升50倍。

立即体验

用中文搜PubMed

大模型驱动的PubMed中文搜索引擎

马上搜索

文档翻译

学术文献翻译模型,支持多种主流文档格式。

立即体验